Department of Radiation Oncology, Hangzhou Cancer Hospital, Hangzhou, China.
Department of Liver Diseases, The Affiliated Hospital of Hangzhou Normal University, Hangzhou, China.
Cancer Med. 2020 Jun;9(12):4324-4338. doi: 10.1002/cam4.3020. Epub 2020 Apr 23.
Tumor cells could acquire drug resistance through cell autophagy. This study aimed to explore the role of SNHG16 in sorafenib-resistant HCC cells and its mechanism with miR-23b-3p.
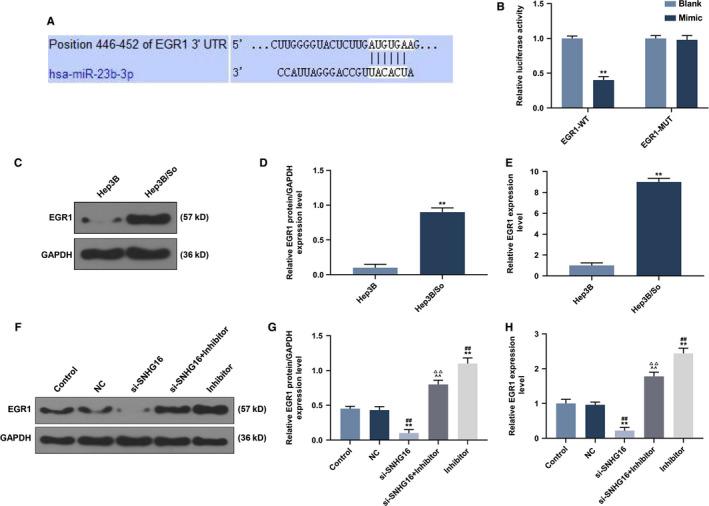
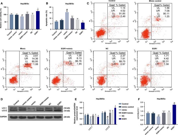
The sorafenib-resistant Hep3B cell model was established. The SNHG16 and miR-23b-3p gene expressions were determined in normal HCC and sorafenib-resistant HCC tissues. Detection of the expression of SNHG16 and miR-23b-3p and its respective correlation with survival rate were performed. Target genes to SNHG16 and miR-23b-3p were predicted, and verified by dual-fluorescent reporter assay. The effects of SNHG16 and miR-23b-3p on SNHG16, miR-23b-3p, EGR1 expression, viability, apoptosis as well as LC3II/LC3 expression in Hep3B and Hep3B/So cells were detected by qRT-PCR, CCK-8, flow cytometry, and western blot. In in vivo studies, the NOD/SCID mice model was established to explore the effects of Hep3B and Hep3B/So cells with inhibited SNHG16 or miR-23b-3p on tumor size, EGR1 expression, and autophagy.
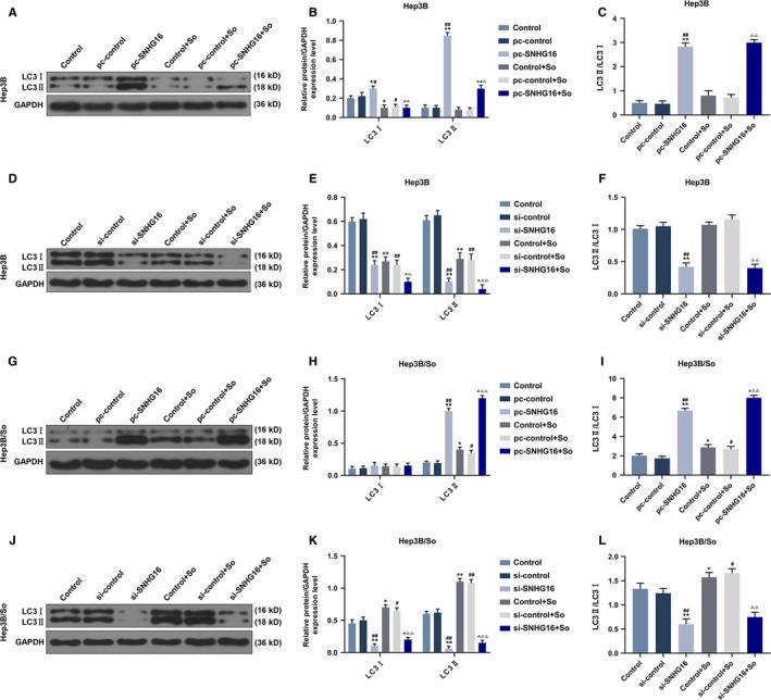
High SNHG16 expression in HCC-resistant tissues and low miR-23b-3p expression in all HCC tissues were detected, and the two were negatively correlated. Low SNHG16 and high miR-23b-3p were related to a high survival rate of HCC patients. Moreover, SNHG16 overexpression promoted Hep3B/So cell viability and autophagy, suppressed apoptosis by inhibiting miR-23b-3p expression through up-regulating EGR1, however, the effect of si-SNHG16 was opposite. In in vivo studies, miR-23b-3p inhibitor suppressed the high sorafenib sensitivity in Hep3B/So cells caused by SNHG16 silencing through promoting viability, autophagy, and suppressing apoptosis.
SNHG16 promotes Hep3B/So cell viability, autophagy, and inhibits apoptosis to maintain its resistance to sorafenib through regulating the expression of miR-23b-3p via sponging EGR1.
肿瘤细胞可以通过细胞自噬获得耐药性。本研究旨在探讨 SNHG16 在索拉非尼耐药 HCC 细胞中的作用及其与 miR-23b-3p 的关系。
建立索拉非尼耐药 Hep3B 细胞模型。检测正常 HCC 和索拉非尼耐药 HCC 组织中 SNHG16 和 miR-23b-3p 基因的表达。检测 SNHG16 和 miR-23b-3p 的表达及其与生存率的相关性。预测 SNHG16 和 miR-23b-3p 的靶基因,并通过双荧光报告试验验证。通过 qRT-PCR、CCK-8、流式细胞术和 Western blot 检测 SNHG16 和 miR-23b-3p 对 Hep3B 和 Hep3B/So 细胞中 SNHG16、miR-23b-3p、EGR1 表达、活力、凋亡以及 LC3II/LC3 表达的影响。在体内研究中,建立 NOD/SCID 小鼠模型,探讨抑制 Hep3B 和 Hep3B/So 细胞中的 SNHG16 或 miR-23b-3p 对肿瘤大小、EGR1 表达和自噬的影响。
在 HCC 耐药组织中检测到高 SNHG16 表达,在所有 HCC 组织中检测到低 miR-23b-3p 表达,两者呈负相关。低 SNHG16 和高 miR-23b-3p 与 HCC 患者的高生存率相关。此外,SNHG16 过表达通过上调 EGR1 抑制 miR-23b-3p 的表达促进 Hep3B/So 细胞活力和自噬,抑制凋亡,然而,si-SNHG16 的作用则相反。在体内研究中,miR-23b-3p 抑制剂通过促进活力、自噬和抑制凋亡,抑制 SNHG16 沉默引起的 Hep3B/So 细胞对索拉非尼的高敏感性。
SNHG16 通过调控 miR-23b-3p 的表达,通过海绵 EGR1 促进 Hep3B/So 细胞活力、自噬,抑制凋亡,从而维持其对索拉非尼的耐药性。