Suppr超能文献

半胱氨酸剥夺靶向卵巢透明细胞癌:氧化应激和铁硫簇生物合成缺陷

Cysteine Deprivation Targets Ovarian Clear Cell Carcinoma Oxidative Stress and Iron-Sulfur Cluster Biogenesis Deficit.

机构信息

Department of Biochemistry, Yong Loo Lin School of Medicine, National University of Singapore, Singapore, Singapore.

Biomolecular Mass Spectrometry and Proteomics, Bijvoet Center for Biomolecular Research and Utrecht Institute of Pharmaceutical Sciences, Utrecht University, Utrecht, The Netherlands.

出版信息

Antioxid Redox Signal. 2020 Dec 10;33(17):1191-1208. doi: 10.1089/ars.2019.7850. Epub 2020 May 19.

Abstract

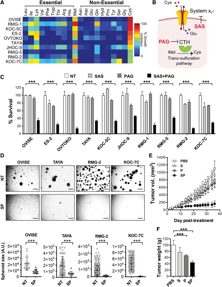
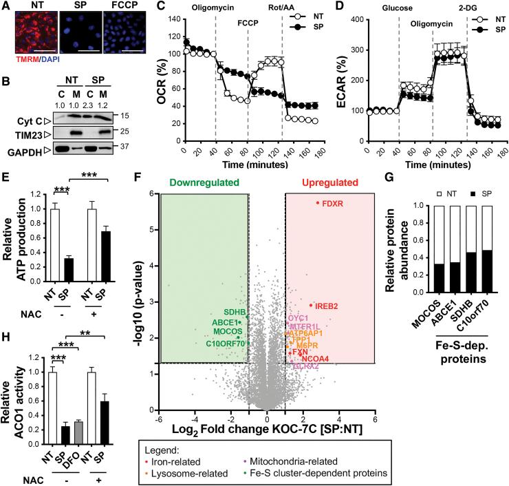
Current treatment options for ovarian clear cell carcinoma (OCCC) are limited to combination of platinum-based and other cytotoxic agents to which patients respond poorly due to intrinsic chemoresistance. There is therefore an urgent need to develop alternative therapeutic strategies for OCCC. Cysteine deprivation suppresses OCCC growth and with no apparent toxicity. Modes of cell death induced by cysteine deprivation in OCCC are determined by their innate metabolic profiles. Cysteine-deprived glycolytic OCCC is abolished primarily by oxidative stress-dependent necrosis and ferroptosis, which can otherwise be prevented by pretreatment with antioxidative agents. Meanwhile, OCCC that relies on mitochondria respiration for its bioenergetics is suppressed through apoptosis, which can otherwise be averted by pretreatment with cysteine precursor alone, but not with antioxidative agents. Cysteine deprivation induces apoptosis in respiring OCCC by limiting iron-sulfur (Fe-S) cluster synthesis in the mitochondria, without which electron transport chain may be disrupted. Respiring OCCC responds to Fe-S cluster deficit by increasing iron influx into the mitochondria, which leads to iron overload, mitochondria damage, and eventual cell death. This study demonstrates the importance of cysteine availability in OCCC that is for its antioxidative property and its less appreciated role in mitochondria respiration. Regardless of OCCC metabolic profiles, cysteine deprivation abolishes both glycolytic and respiring OCCC growth and . This study highlights the therapeutic potential of cysteine deprivation for OCCC.

摘要

目前,卵巢透明细胞癌(OCCC)的治疗选择有限,仅限于铂类和其他细胞毒性药物的联合治疗,但由于内在的化疗耐药性,患者对此类药物的反应较差。因此,迫切需要为 OCCC 开发替代治疗策略。半胱氨酸剥夺抑制 OCCC 生长,且无明显毒性。半胱氨酸剥夺在 OCCC 中诱导细胞死亡的方式取决于其内在的代谢特征。依赖糖酵解的 OCCC 在半胱氨酸剥夺后主要通过依赖氧化应激的坏死和铁死亡而被消除,而抗氧化剂预处理可以预防这两种情况。同时,依赖线粒体呼吸获取生物能量的 OCCC 通过凋亡被抑制,而单独用半胱氨酸前体预处理可以避免这种情况,但用抗氧化剂则不行。半胱氨酸剥夺通过限制线粒体中铁硫(Fe-S)簇的合成来诱导呼吸型 OCCC 凋亡,而没有这种合成,电子传递链可能会被破坏。呼吸型 OCCC 通过增加铁进入线粒体来应对 Fe-S 簇不足,从而导致铁过载、线粒体损伤和最终细胞死亡。本研究表明,半胱氨酸可用性对 OCCC 很重要,不仅因为其抗氧化特性,还因为其在线粒体呼吸中不太被重视的作用。无论 OCCC 的代谢特征如何,半胱氨酸剥夺都会消除糖酵解和呼吸型 OCCC 的生长和增殖。本研究强调了半胱氨酸剥夺治疗 OCCC 的潜在治疗价值。

https://cdn.ncbi.nlm.nih.gov/pmc/blobs/1be2/8697566/839aa9511261/ars.2019.7850_figure1.jpg

文献AI研究员

20分钟写一篇综述,助力文献阅读效率提升50倍。

立即体验

用中文搜PubMed

大模型驱动的PubMed中文搜索引擎

马上搜索

文档翻译

学术文献翻译模型,支持多种主流文档格式。

立即体验