Suppr超能文献

一种小分子 G6PD 抑制剂揭示了戊糖磷酸途径对免疫的依赖性。

A small molecule G6PD inhibitor reveals immune dependence on pentose phosphate pathway.

机构信息

Lewis Sigler Institute for Integrative Genomics, Princeton University, Princeton, NJ, USA.

Department of Molecular Biology, Princeton University, Princeton, NJ, USA.

出版信息

Nat Chem Biol. 2020 Jul;16(7):731-739. doi: 10.1038/s41589-020-0533-x. Epub 2020 May 11.

Abstract

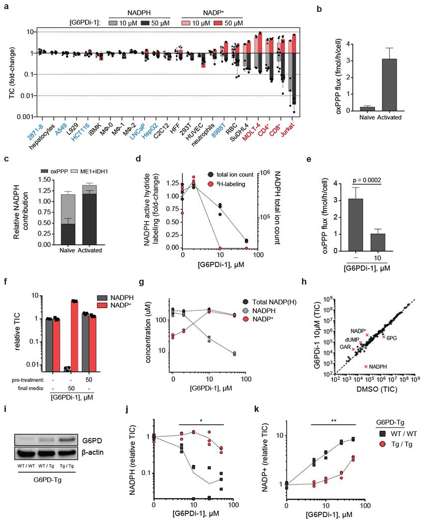
Glucose is catabolized by two fundamental pathways, glycolysis to make ATP and the oxidative pentose phosphate pathway to make reduced nicotinamide adenine dinucleotide phosphate (NADPH). The first step of the oxidative pentose phosphate pathway is catalyzed by the enzyme glucose-6-phosphate dehydrogenase (G6PD). Here we develop metabolite reporter and deuterium tracer assays to monitor cellular G6PD activity. Using these, we show that the most widely cited G6PD antagonist, dehydroepiandosterone, does not robustly inhibit G6PD in cells. We then identify a small molecule (G6PDi-1) that more effectively inhibits G6PD. Across a range of cultured cells, G6PDi-1 depletes NADPH most strongly in lymphocytes. In T cells but not macrophages, G6PDi-1 markedly decreases inflammatory cytokine production. In neutrophils, it suppresses respiratory burst. Thus, we provide a cell-active small molecule tool for oxidative pentose phosphate pathway inhibition, and use it to identify G6PD as a pharmacological target for modulating immune response.

摘要

葡萄糖通过两条基本途径进行分解代谢,即糖酵解产生 ATP 和氧化戊糖磷酸途径产生还原型烟酰胺腺嘌呤二核苷酸磷酸(NADPH)。氧化戊糖磷酸途径的第一步由葡萄糖-6-磷酸脱氢酶(G6PD)催化。在这里,我们开发了代谢物报告和氘示踪剂测定法来监测细胞内 G6PD 活性。使用这些方法,我们表明最广泛引用的 G6PD 拮抗剂脱氢表雄酮(DHEA)在细胞中不能强烈抑制 G6PD。然后,我们鉴定出一种小分子(G6PDi-1),它更有效地抑制 G6PD。在一系列培养细胞中,G6PDi-1 最强烈地耗尽淋巴细胞中的 NADPH。在 T 细胞而非巨噬细胞中,G6PDi-1 显著降低炎症细胞因子的产生。在中性粒细胞中,它抑制呼吸爆发。因此,我们提供了一种用于氧化戊糖磷酸途径抑制的细胞活性小分子工具,并利用它鉴定 G6PD 作为调节免疫反应的药理学靶标。

https://cdn.ncbi.nlm.nih.gov/pmc/blobs/248f/7311271/382b8d017e04/nihms-1580185-f0001.jpg

文献AI研究员

20分钟写一篇综述,助力文献阅读效率提升50倍。

立即体验

用中文搜PubMed

大模型驱动的PubMed中文搜索引擎

马上搜索

文档翻译

学术文献翻译模型,支持多种主流文档格式。

立即体验