Suppr超能文献

人类 m6A 甲基化的动态景观和演变。

Dynamic landscape and evolution of m6A methylation in human.

机构信息

Key Laboratory of Gene Engineering of the Ministry of Education, State Key Laboratory of Biocontrol, School of Life Sciences, Sun Yat-Sen University, Guangzhou 510275, PR China.

RNA Biomedical Institute, Sun Yat-Sen Memorial Hospital, Sun Yat-Sen University, Guangzhou 510120, PR China.

出版信息

Nucleic Acids Res. 2020 Jun 19;48(11):6251-6264. doi: 10.1093/nar/gkaa347.

Abstract

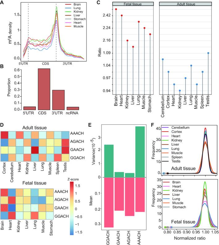
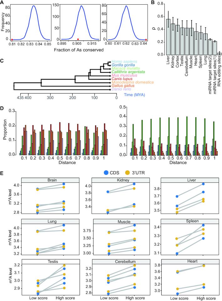
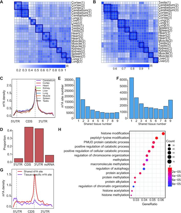
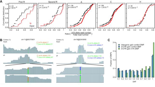
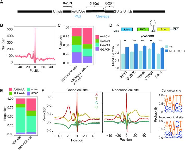
m6A is a prevalent internal modification in mRNAs and has been linked to the diverse effects on mRNA fate. To explore the landscape and evolution of human m6A, we generated 27 m6A methylomes across major adult tissues. These data reveal dynamic m6A methylation across tissue types, uncover both broadly or tissue-specifically methylated sites, and identify an unexpected enrichment of m6A methylation at non-canonical cleavage sites. A comparison of fetal and adult m6A methylomes reveals that m6A preferentially occupies CDS regions in fetal tissues. Moreover, the m6A sub-motifs vary between fetal and adult tissues or across tissue types. From the evolutionary perspective, we uncover that the selection pressure on m6A sites varies and depends on their genic locations. Unexpectedly, we found that ∼40% of the 3'UTR m6A sites are under negative selection, which is higher than the evolutionary constraint on miRNA binding sites, and much higher than that on A-to-I RNA modification. Moreover, the recently gained m6A sites in human populations are clearly under positive selection and associated with traits or diseases. Our work provides a resource of human m6A profile for future studies of m6A functions, and suggests a role of m6A modification in human evolutionary adaptation and disease susceptibility.

摘要

m6A 是 mRNA 中一种普遍的内部修饰,它与 mRNA 命运的多种影响有关。为了探索人类 m6A 的全景和进化,我们在主要的成人组织中生成了 27 个 m6A 甲基组学数据。这些数据揭示了组织类型之间动态的 m6A 甲基化,揭示了广泛或组织特异性的甲基化位点,并鉴定了非典型切割位点处 m6A 甲基化的意外富集。对胎儿和成人 m6A 甲基组学的比较表明,m6A 优先占据胎儿组织中的 CDS 区域。此外,m6A 亚基序在胎儿和成人组织之间或在组织类型之间存在差异。从进化的角度来看,我们发现 m6A 位点的选择压力不同,取决于它们的基因位置。出乎意料的是,我们发现约 40%的 3'UTR m6A 位点受到负选择,这高于 miRNA 结合位点的进化约束,远高于 A-to-I RNA 修饰的进化约束。此外,人类群体中最近获得的 m6A 位点明显受到正选择的影响,并与特征或疾病有关。我们的工作为未来研究 m6A 功能提供了人类 m6A 图谱资源,并表明 m6A 修饰在人类进化适应和疾病易感性中的作用。

https://cdn.ncbi.nlm.nih.gov/pmc/blobs/845b/7293016/04f1b274a4af/gkaa347fig1.jpg

文献AI研究员

20分钟写一篇综述,助力文献阅读效率提升50倍。

立即体验

用中文搜PubMed

大模型驱动的PubMed中文搜索引擎

马上搜索

文档翻译

学术文献翻译模型,支持多种主流文档格式。

立即体验