Suppr超能文献

基于结构的癫痫相关K1.1(KCNT1)钾通道抑制剂的鉴定与表征

Structure-Based Identification and Characterization of Inhibitors of the Epilepsy-Associated K1.1 (KCNT1) Potassium Channel.

作者信息

Cole Bethan A, Johnson Rachel M, Dejakaisaya Hattapark, Pilati Nadia, Fishwick Colin W G, Muench Stephen P, Lippiat Jonathan D

机构信息

School of Biomedical Sciences, Faculty of Biological Sciences, University of Leeds, Leeds LS2 9JT, UK.

School of Biomedical Sciences, Faculty of Biological Sciences, University of Leeds, Leeds LS2 9JT, UK; Astbury Centre for Structural Molecular Biology, University of Leeds, Leeds LS2 9JT, UK.

出版信息

iScience. 2020 May 22;23(5):101100. doi: 10.1016/j.isci.2020.101100. Epub 2020 Apr 25.

Abstract

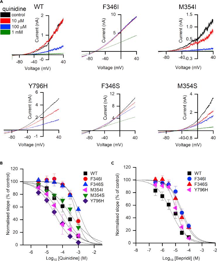
Drug-resistant epileptic encephalopathies of infancy have been associated with KCNT1 gain-of-function mutations, which increase the activity of K1.1 sodium-activated potassium channels. Pharmacological inhibition of hyperactive K1.1 channels by quinidine has been proposed as a stratified treatment, but mostly this has not been successful, being linked to the low potency and lack of specificity of the drug. Here we describe the use of a previously determined cryo-electron microscopy-derived K1.1 structure and mutational analysis to identify how quinidine binds to the channel pore and, using computational methods, screened for compounds predicated to bind to this site. We describe six compounds that inhibited K1.1 channels with low- and sub-micromolar potencies, likely also through binding in the intracellular pore vestibule. In hERG inhibition and cytotoxicity assays, two compounds were ineffective. These may provide starting points for the development of new pharmacophores and could become tool compounds to study this channel further.

摘要

婴儿期耐药性癫痫性脑病与KCNT1功能获得性突变有关,这些突变会增加K1.1钠激活钾通道的活性。奎尼丁对过度活跃的K1.1通道进行药理抑制已被提议作为一种分层治疗方法,但大多未获成功,这与该药物的低效性和缺乏特异性有关。在此,我们描述了如何利用先前通过冷冻电子显微镜确定的K1.1结构和突变分析来确定奎尼丁如何与通道孔结合,并使用计算方法筛选预测能结合该位点的化合物。我们描述了六种化合物,它们以低至亚微摩尔的效力抑制K1.1通道,可能也是通过结合在细胞内孔前庭。在人乙醚相关基因(hERG)抑制和细胞毒性试验中,两种化合物无效。这些化合物可能为开发新的药效基团提供起点,并可能成为进一步研究该通道的工具化合物。

https://cdn.ncbi.nlm.nih.gov/pmc/blobs/1249/7225746/dfb69f3cf4e1/fx1.jpg

文献AI研究员

20分钟写一篇综述,助力文献阅读效率提升50倍。

立即体验

用中文搜PubMed

大模型驱动的PubMed中文搜索引擎

马上搜索

文档翻译

学术文献翻译模型,支持多种主流文档格式。

立即体验