Suppr超能文献

长链非编码 RNA SNHG1 通过调控 miR-15b/DCLK1/Notch1 轴促进胃癌细胞的 EMT 过程。

LncRNA SNHG1 promotes EMT process in gastric cancer cells through regulation of the miR-15b/DCLK1/Notch1 axis.

机构信息

Oncology Department, Brain Hospital of Hunan Province, No.427, Section, 3, Furong Middle Road, Changsha, 410007, Hunan Province, People's Republic of China.

Oncology Department of Medical, The First Affiliated hospital, University of South China, Hengyang, 421000, People's Republic of China.

出版信息

BMC Gastroenterol. 2020 May 18;20(1):156. doi: 10.1186/s12876-020-01272-5.

Abstract

BACKGROUND

Gastric cancer (GC) is a malignant tumour originating from the gastric mucosa epithelium that seriously threatens human health. DCLK1, miR-15b and lncRNA SNHG1 play potential roles in the occurrence of GC, but the mechanism remains unclear.

METHODS

Gene expression of DCLK1, miR-15b and lncRNA SNHG1 was investigated by qRT-PCR. Protein expression was detected by Western blotting. Migration and invasion of gastric cancer cells was tested by a Transwell assay and wound healing assay. Cell proliferation was measured by an MTT assay. Finally, the correctness of the prediction results was confirmed by a dual-luciferase reporter assay.

RESULTS

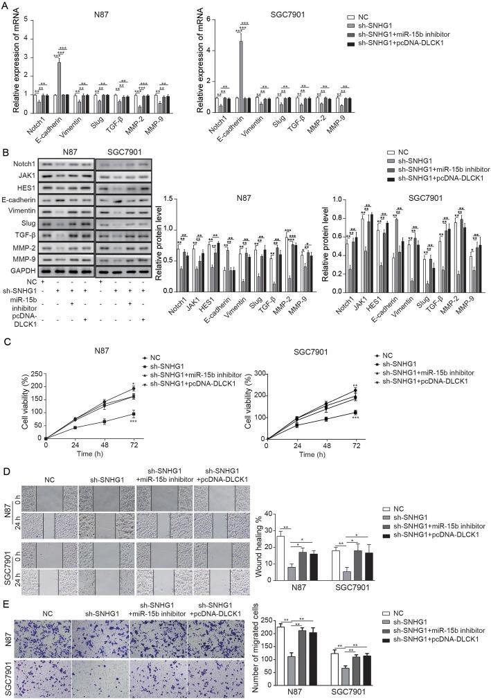
The expression of DCLK1, Notch1, and SNHG1 was increased in GC tissues, while the expression of miR-15b was decreased. Overexpression of lncRNA SNHG1 promoted the expression of DCLK1 and Nothc1 in GC cells. Moreover, miR-15b targeted DCLK1 to regulate Notch1 expression and inhibited the EMT process in GC cells. SNHG1 enhanced the effects of DCLK1/Notch1 on the EMT process through regulating miR-15b expression.

CONCLUSION

SNHG1 enhances the EMT process in GC cells through DCLK1-mediated Notch1 pathway, which can be a potential target for treating GC.

摘要

背景

胃癌(GC)是一种起源于胃黏膜上皮的恶性肿瘤,严重威胁人类健康。DCLK1、miR-15b 和 lncRNA SNHG1 在 GC 的发生中发挥潜在作用,但机制尚不清楚。

方法

通过 qRT-PCR 检测 DCLK1、miR-15b 和 lncRNA SNHG1 的基因表达。通过 Western blot 检测蛋白表达。通过 Transwell 测定和划痕愈合测定检测胃癌细胞的迁移和侵袭。通过 MTT 测定测量细胞增殖。最后,通过双荧光素酶报告基因测定验证预测结果的正确性。

结果

DCLK1、Notch1 和 SNHG1 在 GC 组织中的表达增加,而 miR-15b 的表达减少。lncRNA SNHG1 的过表达促进了 GC 细胞中 DCLK1 和 Notch1 的表达。此外,miR-15b 靶向 DCLK1 调节 Notch1 表达并抑制 GC 细胞中的 EMT 过程。SNHG1 通过调节 miR-15b 的表达增强了 DCLK1/Notch1 对 EMT 过程的影响。

结论

SNHG1 通过 DCLK1 介导的 Notch1 通路增强 GC 细胞中的 EMT 过程,这可能是治疗 GC 的潜在靶点。

https://cdn.ncbi.nlm.nih.gov/pmc/blobs/867b/7236477/23ec1700bbdd/12876_2020_1272_Fig1_HTML.jpg

文献AI研究员

20分钟写一篇综述,助力文献阅读效率提升50倍。

立即体验

用中文搜PubMed

大模型驱动的PubMed中文搜索引擎

马上搜索

文档翻译

学术文献翻译模型,支持多种主流文档格式。

立即体验