Suppr超能文献

外源性褪黑素的给药改善了高脂饮食喂养小鼠肠道微生物群的昼夜节律。

Administration of Exogenous Melatonin Improves the Diurnal Rhythms of the Gut Microbiota in Mice Fed a High-Fat Diet.

作者信息

Yin Jie, Li Yuying, Han Hui, Ma Jie, Liu Gang, Wu Xin, Huang Xingguo, Fang Rejun, Baba Kenkichi, Bin Peng, Zhu Guoqiang, Ren Wenkai, Tan Bie, Tosini Gianluca, He Xi, Li Tiejun, Yin Yulong

机构信息

College of Animal Science and Technology, Hunan Co-Innovation Center of Animal Production Safety, Hunan Agricultural University, Changsha, China.

Key Laboratory of Agro-ecological Processes in Subtropical Region, Institute of Subtropical Agriculture, Hunan Provincial Key Laboratory of Animal Nutritional Physiology and Metabolic Process, Chinese Academy of Sciences, Changsha, Hunan, China.

出版信息

mSystems. 2020 May 19;5(3):e00002-20. doi: 10.1128/mSystems.00002-20.

Abstract

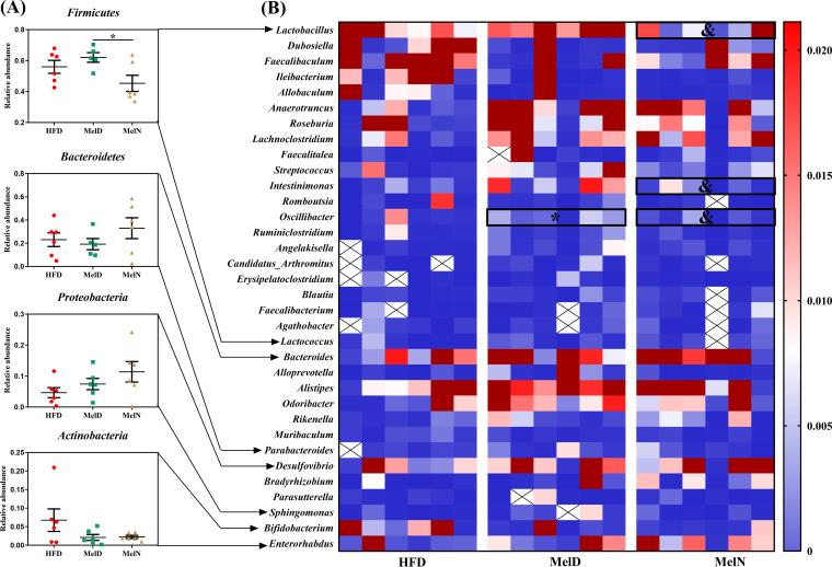
Melatonin, a circadian hormone, has been reported to improve host lipid metabolism by reprogramming the gut microbiota, which also exhibits rhythmicity in a light/dark cycle. However, the effect of the administration of exogenous melatonin on the diurnal variation in the gut microbiota in mice fed a high-fat diet (HFD) is unclear. Here, we further confirmed the antiobesogenic effect of melatonin on mice fed an HFD for 2 weeks. Samples were collected every 4 h within a 24-h period, and diurnal rhythms of clock gene expression (, , , , and ) and serum lipid indexes varied with diurnal time. Notably, and triglycerides (TG) showed a marked rhythm in the control in melatonin-treated mice but not in the HFD-fed mice. The rhythmicity of these parameters was similar between the control and melatonin-treated HFD-fed mice compared with that in the HFD group, indicating an improvement caused by melatonin in the diurnal clock of host metabolism in HFD-fed mice. Moreover, 16S rRNA gene sequencing showed that most microbes exhibited daily rhythmicity, and the trends were different for different groups and at different time points. We also identified several specific microbes that correlated with the circadian clock genes and serum lipid indexes, which might indicate the potential mechanism of action of melatonin in HFD-fed mice. In addition, effects of melatonin exposure during daytime or nighttime were compared, but a nonsignificant difference was noticed in response to HFD-induced lipid dysmetabolism. Interestingly, the responses of microbiota-transplanted mice to HFD feeding also varied at different transplantation times (8:00 and 16:00) and with different microbiota donors. In summary, the daily oscillations in the expression of circadian clock genes, serum lipid indexes, and the gut microbiota appeared to be driven by short-term feeding of an HFD, while administration of exogenous melatonin improved the composition and diurnal rhythmicity of some specific gut microbiota in HFD-fed mice. The gut microbiota is strongly shaped by a high-fat diet, and obese humans and animals are characterized by low gut microbial diversity and impaired gut microbiota compositions. Comprehensive data on mammalian gut metagenomes shows gut microbiota exhibit circadian rhythms, which is disturbed by a high-fat diet. On the other hand, melatonin is a natural and ubiquitous molecule showing multiple mechanisms of regulating the circadian clock and lipid metabolism, while the role of melatonin in the regulation of the diurnal patterns of gut microbial structure and function in obese animals is not yet known. This study delineates an intricate picture of melatonin-gut microbiota circadian rhythms and may provide insight for obesity intervention.

摘要

褪黑素是一种昼夜节律激素,据报道它可通过重新编程肠道微生物群来改善宿主脂质代谢,而肠道微生物群在光/暗周期中也表现出节律性。然而,外源性褪黑素对高脂饮食(HFD)喂养小鼠肠道微生物群昼夜变化的影响尚不清楚。在此,我们进一步证实了褪黑素对HFD喂养2周小鼠的抗肥胖作用。在24小时内每4小时采集一次样本,时钟基因表达( 、 、 、 、 )和血清脂质指标的昼夜节律随昼夜时间而变化。值得注意的是,对照组和褪黑素处理组小鼠的 以及甘油三酯(TG)呈现明显的节律,但HFD喂养组小鼠则没有。与HFD组相比,对照组和褪黑素处理的HFD喂养组小鼠这些参数的节律性相似,表明褪黑素改善了HFD喂养小鼠宿主代谢昼夜节律。此外,16S rRNA基因测序显示大多数微生物呈现每日节律性,不同组和不同时间点的趋势不同。我们还鉴定了几种与昼夜节律时钟基因和血清脂质指标相关的特定微生物,这可能表明褪黑素在HFD喂养小鼠中的潜在作用机制。此外,比较了白天或夜间暴露于褪黑素的效果,但在对HFD诱导的脂质代谢紊乱的反应中未发现显著差异。有趣的是,微生物群移植小鼠对HFD喂养的反应在不同移植时间(8:00和16:00)以及不同微生物群供体之间也有所不同。总之,昼夜节律时钟基因表达、血清脂质指标和肠道微生物群的每日振荡似乎是由短期HFD喂养驱动的,而外源性褪黑素的施用改善了HFD喂养小鼠中一些特定肠道微生物群的组成和昼夜节律性。肠道微生物群受到高脂饮食的强烈影响,肥胖的人类和动物的特征是肠道微生物多样性低和肠道微生物群组成受损。关于哺乳动物肠道宏基因组的综合数据表明肠道微生物群呈现昼夜节律,而这受到高脂饮食的干扰。另一方面,褪黑素是一种天然且普遍存在的分子,具有多种调节昼夜节律时钟和脂质代谢的机制,而褪黑素在肥胖动物中调节肠道微生物结构和功能昼夜模式的作用尚不清楚。本研究描绘了褪黑素 - 肠道微生物群昼夜节律的复杂图景,并可能为肥胖干预提供见解。

https://cdn.ncbi.nlm.nih.gov/pmc/blobs/dd24/7253360/642c8fd5c3a3/mSystems.00002-20-f0001.jpg

文献AI研究员

20分钟写一篇综述,助力文献阅读效率提升50倍。

立即体验

用中文搜PubMed

大模型驱动的PubMed中文搜索引擎

马上搜索

文档翻译

学术文献翻译模型,支持多种主流文档格式。

立即体验