Suppr超能文献

生物信息学分析鉴定出雌激素受体 1 (ESR1) 基因和 hsa-miR-26a-5p 是肝内胆管癌患者的潜在预后生物标志物。

Bioinformatics Analysis Identifies the Estrogen Receptor 1 (ESR1) Gene and hsa-miR-26a-5p as Potential Prognostic Biomarkers in Patients with Intrahepatic Cholangiocarcinoma.

机构信息

Queen Mary School of Nanchang University, Nanchang, Jiangxi, China (mainland).

出版信息

Med Sci Monit. 2020 May 21;26:e921815. doi: 10.12659/MSM.921815.

Abstract

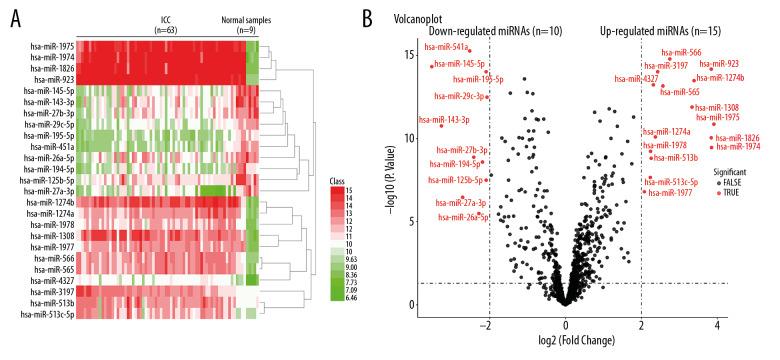
BACKGROUND Intrahepatic cholangiocarcinoma arises from the epithelial cells of the bile ducts and is associated with poor prognosis. This study aimed to use bioinformatics analysis to identify molecular biomarkers of intrahepatic cholangiocarcinoma and their potential mechanisms. MATERIAL AND METHODS MicroRNA (miRNA) and mRNA microarrays from GSE53870 and GSE32879 were downloaded from the Gene Expression Omnibus (GEO) database. Differentially expressed miRNAs (DEMs) associated with prognosis were identified using limma software and Kaplan-Meier survival analysis. Predictive target genes of the DEMs were identified using miRWalk, miRTarBase, miRDB, and TargetScan databases of miRNA-binding sites and targets. Target genes underwent Gene Ontology (GO) and Kyoto Encyclopedia of Genes and Genomes (KEGG) pathway enrichment analysis. Hub genes were analyzed by constructing the protein-protein interaction (PPI) network using Cytoscape. DEMs validated the hub genes, followed by construction of the miRNA-gene regulatory network. RESULTS Twenty-five DEMs were identified. Fifteen DEMs were upregulated, and ten were down-regulated. Kaplan-Meier survival analysis identified seven upregulated DEMs and nine down-regulated DEMs that were associated with the overall survival (OS), and 130 target genes were selected. GO analysis showed that target genes were mainly enriched for metabolism and development processes. KEGG analysis showed that target genes were mainly enriched for cancer processes and some signaling pathways. Fourteen hub genes identified from the PPI network were associated with the regulation of cell proliferation. The overlap between hub genes and DEMs identified the estrogen receptor 1 (ESR1) gene and hsa-miR-26a-5p. CONCLUSIONS Bioinformatics analysis identified ESR1 and hsa-miR-26a-5p as potential prognostic biomarkers for intrahepatic cholangiocarcinoma.

摘要

背景

肝内胆管癌起源于胆管上皮细胞,预后不良。本研究旨在通过生物信息学分析鉴定肝内胆管癌的分子标志物及其潜在机制。

材料与方法

从基因表达综合数据库(GEO)中下载 GSE53870 和 GSE32879 的 microRNA(miRNA)和 mRNA 微阵列。使用 limma 软件和 Kaplan-Meier 生存分析鉴定与预后相关的差异表达 miRNA(DEM)。使用 miRWalk、miRTarBase、miRDB 和 miRNA 结合位点和靶标目标的 TargetScan 数据库鉴定 DEM 的预测靶基因。对靶基因进行基因本体论(GO)和京都基因与基因组百科全书(KEGG)通路富集分析。使用 Cytoscape 构建蛋白质-蛋白质相互作用(PPI)网络分析枢纽基因。验证枢纽基因的 DEMs,然后构建 miRNA-基因调控网络。

结果

鉴定出 25 个 DEM。15 个上调,10 个下调。Kaplan-Meier 生存分析确定了 7 个上调的 DEM 和 9 个与总生存期(OS)相关的下调的 DEM,并选择了 130 个靶基因。GO 分析表明,靶基因主要富集在代谢和发育过程中。KEGG 分析表明,靶基因主要富集在癌症过程和一些信号通路中。从 PPI 网络中鉴定出的 14 个枢纽基因与细胞增殖的调节有关。枢纽基因和 DEMs 的重叠鉴定出了雌激素受体 1(ESR1)基因和 hsa-miR-26a-5p。

结论

生物信息学分析鉴定出 ESR1 和 hsa-miR-26a-5p 可能是肝内胆管癌的潜在预后生物标志物。

https://cdn.ncbi.nlm.nih.gov/pmc/blobs/3099/7257878/279ebfe268b5/medscimonit-26-e921815-g001.jpg

文献AI研究员

20分钟写一篇综述,助力文献阅读效率提升50倍。

立即体验

用中文搜PubMed

大模型驱动的PubMed中文搜索引擎

马上搜索

文档翻译

学术文献翻译模型,支持多种主流文档格式。

立即体验