Suppr超能文献

《基因本体论资源:20 年,持续强大》

The Gene Ontology Resource: 20 years and still GOing strong.

出版信息

Nucleic Acids Res. 2019 Jan 8;47(D1):D330-D338. doi: 10.1093/nar/gky1055.

Abstract

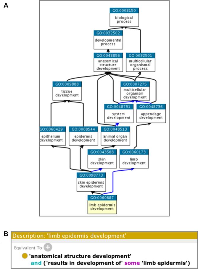
The Gene Ontology resource (GO; http://geneontology.org) provides structured, computable knowledge regarding the functions of genes and gene products. Founded in 1998, GO has become widely adopted in the life sciences, and its contents are under continual improvement, both in quantity and in quality. Here, we report the major developments of the GO resource during the past two years. Each monthly release of the GO resource is now packaged and given a unique identifier (DOI), enabling GO-based analyses on a specific release to be reproduced in the future. The molecular function ontology has been refactored to better represent the overall activities of gene products, with a focus on transcription regulator activities. Quality assurance efforts have been ramped up to address potentially out-of-date or inaccurate annotations. New evidence codes for high-throughput experiments now enable users to filter out annotations obtained from these sources. GO-CAM, a new framework for representing gene function that is more expressive than standard GO annotations, has been released, and users can now explore the growing repository of these models. We also provide the 'GO ribbon' widget for visualizing GO annotations to a gene; the widget can be easily embedded in any web page.

摘要

GO 基因本体论资源(GO;http://geneontology.org)提供了关于基因和基因产物功能的结构化、可计算的知识。GO 成立于 1998 年,已在生命科学领域得到广泛应用,其内容无论是在数量还是在质量上都在不断改进。在这里,我们报告了过去两年中 GO 资源的主要发展情况。现在,GO 资源的每个月度版本都进行了打包,并赋予了一个唯一的标识符(DOI),从而可以在将来重现针对特定版本的基于 GO 的分析。分子功能本体论已进行重构,以更好地表示基因产物的整体活动,重点是转录调节因子的活动。质量保证工作已加强,以解决潜在的过时或不准确的注释。现在,用于高通量实验的新证据代码可使用户能够筛选出从这些来源获得的注释。GO-CAM 是一种新的代表基因功能的框架,比标准 GO 注释更具表现力,现已发布,用户现在可以探索这些模型不断增长的存储库。我们还提供了用于可视化基因 GO 注释的“GO 彩带”小部件;该小部件可以轻松嵌入任何网页中。

https://cdn.ncbi.nlm.nih.gov/pmc/blobs/74da/6323945/92e7a6210ad3/gky1055fig1.jpg

文献AI研究员

20分钟写一篇综述,助力文献阅读效率提升50倍。

立即体验

用中文搜PubMed

大模型驱动的PubMed中文搜索引擎

马上搜索

文档翻译

学术文献翻译模型,支持多种主流文档格式。

立即体验