Suppr超能文献

揭示心力衰竭中的关键生物标志物、潜在治疗靶点及深度学习模型的开发。

Uncovering key biomarkers, potential therapeutic targets and development of deep learning model in heart failure.

作者信息

Du Ming, He Shuang, Liu Jiaojiao, Yuan Long

机构信息

Department of Cardiovascular Medicine, Liaoning Provincial People's Hospital, Shenyang, China.

出版信息

PLoS One. 2025 Sep 3;20(9):e0330780. doi: 10.1371/journal.pone.0330780. eCollection 2025.

Abstract

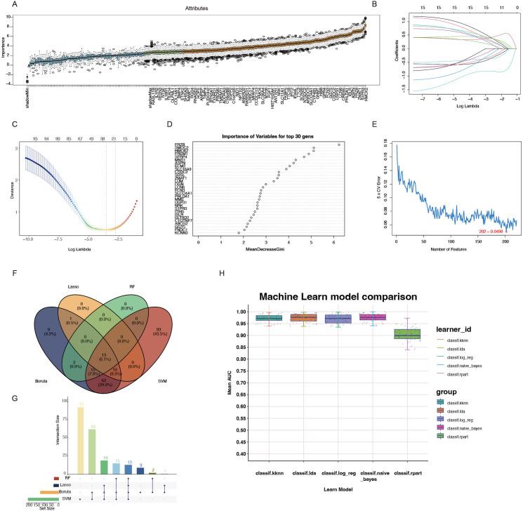
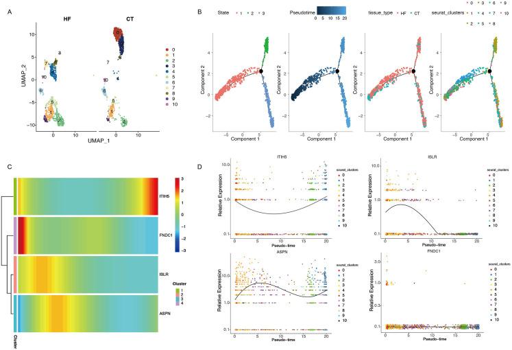
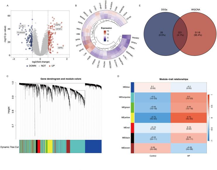
Heart failure (HF) represents a significant public health concern, characterized by elevated rates of mortality and morbidity. Recent advancements in gene sequencing technologies have led to the identification of numerous genes associated with heart failure. By utilizing available gene expression data from the Gene Expression Omnibus (GEO) database, we conducted a screening for differentially expressed genes (DEGs) related to heart failure. Key genes were identified through intersection analysis in conjunction with weighted gene co-expression network analysis (WGCNA). Following this, we pinpointed four essential genes (ITIH5, ISLR, ASPN, and FNDC1) by employing functional enrichment analyses, machine learning approaches, protein-protein interaction (PPI) assessments, gene set enrichment analysis (GSEA), and immune infiltration evaluations. Additionally, a novel diagnostic model for heart failure was successfully developed using a deep learning convolutional neural network (CNN), and its diagnostic performance was validated within public datasets. Analysis via single-cell RNA sequencing further indicated stable up-regulation patterns of these genes across various cardiomyocyte types in HF patients. Moreover, the exploration of drug-protein interactions revealed two potential therapeutic drugs targeting the identified key genes, with molecular docking offering a feasible pathway for this connection. In conclusion, we identified four potential key biomarkers closely related to HF and two possibly effective small molecules, which provide significant insights into the molecular mechanisms underlying heart failure and the search for new therapeutic targets.

摘要

心力衰竭(HF)是一个重大的公共卫生问题,其死亡率和发病率居高不下。基因测序技术的最新进展已导致发现了许多与心力衰竭相关的基因。通过利用来自基因表达综合数据库(GEO)的现有基因表达数据,我们对与心力衰竭相关的差异表达基因(DEG)进行了筛选。通过结合加权基因共表达网络分析(WGCNA)的交集分析确定了关键基因。在此之后,我们通过功能富集分析、机器学习方法、蛋白质-蛋白质相互作用(PPI)评估、基因集富集分析(GSEA)和免疫浸润评估,确定了四个关键基因(ITIH5、ISLR、ASPN和FNDC1)。此外,使用深度学习卷积神经网络(CNN)成功开发了一种新的心力衰竭诊断模型,并在公共数据集中验证了其诊断性能。单细胞RNA测序分析进一步表明,这些基因在HF患者的各种心肌细胞类型中呈现稳定的上调模式。此外,对药物-蛋白质相互作用的探索揭示了两种针对已确定关键基因的潜在治疗药物,分子对接为这种联系提供了一条可行的途径。总之,我们确定了四个与HF密切相关的潜在关键生物标志物和两种可能有效的小分子,这为深入了解心力衰竭的分子机制和寻找新的治疗靶点提供了重要见解。

https://cdn.ncbi.nlm.nih.gov/pmc/blobs/6c64/12407452/a7562a44c92b/pone.0330780.g001.jpg

文献AI研究员

20分钟写一篇综述,助力文献阅读效率提升50倍。

立即体验

用中文搜PubMed

大模型驱动的PubMed中文搜索引擎

马上搜索

文档翻译

学术文献翻译模型,支持多种主流文档格式。

立即体验