Suppr超能文献

通过转录组和单细胞测序探究心力衰竭中免疫原性细胞死亡相关生物标志物

Immunogenic cell death-related biomarkers in heart failure probed by transcriptome and single-cell sequencing.

作者信息

Wang Haoyue, Wu Dongdong, Han Gangfei, Yan Jingjing, Wang Zehui, He Xing, Chen Yuxiang, Wang Yan, Han Qinghua

机构信息

Department of Cardiology, The First Hospital of Shanxi Medical University, Taiyuan, Shanxi, China.

The First Clinical Medical College, Shanxi Medical University, Taiyuan, Shanxi, China.

出版信息

Front Immunol. 2025 Jun 24;16:1560903. doi: 10.3389/fimmu.2025.1560903. eCollection 2025.

Abstract

BACKGROUND

Heart failure (HF) represents the terminal stage of various cardiovascular disorders, with immunogenic cell death (ICD) potentially influencing HF progression through modulation of immune cell activity. This study aimed to identify ICD-associated biomarkers in patients with HF and explore their underlying mechanisms.

METHODS

Data from GSE57338, GSE3586 and GSE5406 were retrieved from the Gene Expression Omnibus (GEO) database. Differential expression analysis and weighted gene co-expression network analysis (WGCNA) were employed to identify candidate genes, followed by enrichment analysis and Protein-Protein Interaction (PPI) network construction. Candidate biomarkers were selected using two machine learning approaches and validated for expression levels, with receiver operating characteristic (ROC) curve analysis determining the final biomarkers. A nomogram model was built based on the biomarkers, followed by molecular regulatory network analysis, gene set enrichment analysis (GSEA), immune infiltration assessment, and drug prediction. Additionally, key cells were selected for pseudo-time and cell communication analysis using the GSE183852 dataset. Next, pseudotemporal analysis was also performed on key cell subpopulations. Real-time quantitative PCR (RT-qPCR) was employed to validate the biomarkers.

RESULTS

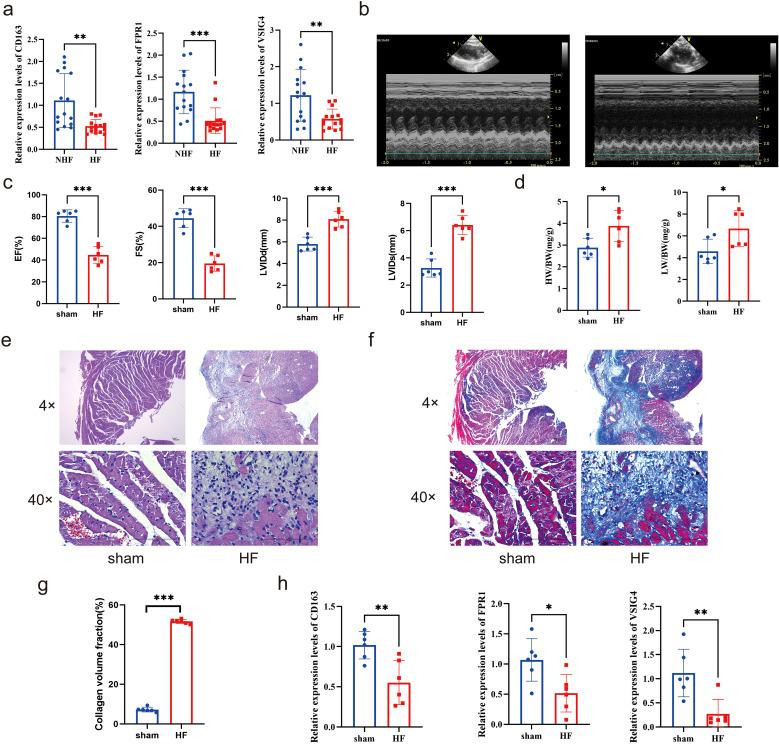
Three biomarkers, CD163, FPR1, and VSIG4, were identified as having significant diagnostic value for HF. GSEA revealed their enrichment in ribosomal and immune cell-related pathways. These biomarkers were notably correlated with CD8 T cells and M2 macrophages. Carbachol and etynodiol were predicted to interact with all three biomarkers. Single-cell RNA sequencing identified nine cell types, with expression of the biomarkers confined to monocytes and macrophages. Strong cell communication was observed between these cell types and fibroblasts. Expression of CD163 and VSIG4 decreased over time in monocytes and macrophages, whereas FPR1 showed an upward trend. In addition, the expression levels of CD163 and VSIG4 increased in subpopulations of monocytes and macrophages, whereas FPR1 showed a decreasing trend. RT-qPCR results confirmed significant down-regulation of CD163, FPR1, and VSIG4 in patients with HF and animal models.

CONCLUSIONS

This study identified and validated three ICD-related biomarkers in HF-CD163, FPR1, and VSIG4-offering a novel theoretical foundation for the clinical diagnosis and treatment of HF.

摘要

背景

心力衰竭(HF)是各种心血管疾病的终末期阶段,免疫原性细胞死亡(ICD)可能通过调节免疫细胞活性影响HF的进展。本研究旨在识别HF患者中与ICD相关的生物标志物,并探索其潜在机制。

方法

从基因表达综合数据库(GEO)中检索GSE57338、GSE3586和GSE5406的数据。采用差异表达分析和加权基因共表达网络分析(WGCNA)来识别候选基因,随后进行富集分析和蛋白质-蛋白质相互作用(PPI)网络构建。使用两种机器学习方法选择候选生物标志物,并对其表达水平进行验证,通过受试者工作特征(ROC)曲线分析确定最终的生物标志物。基于这些生物标志物构建列线图模型,随后进行分子调控网络分析、基因集富集分析(GSEA)、免疫浸润评估和药物预测。此外,使用GSE183852数据集选择关键细胞进行伪时间和细胞通讯分析。接下来,对关键细胞亚群也进行了伪时间分析。采用实时定量PCR(RT-qPCR)验证生物标志物。

结果

确定了三种生物标志物CD163、FPR1和VSIG4对HF具有显著的诊断价值。GSEA显示它们在核糖体和免疫细胞相关途径中富集。这些生物标志物与CD8 T细胞和M2巨噬细胞显著相关。预测卡巴胆碱和炔诺醇与所有三种生物标志物相互作用。单细胞RNA测序确定了九种细胞类型,生物标志物的表达局限于单核细胞和巨噬细胞。观察到这些细胞类型与成纤维细胞之间有强烈的细胞通讯。单核细胞和巨噬细胞中CD163和VSIG4的表达随时间下降,而FPR1呈上升趋势。此外,单核细胞和巨噬细胞亚群中CD163和VSIG4的表达水平升高,而FPR1呈下降趋势。RT-qPCR结果证实HF患者和动物模型中CD163、FPR1和VSIG4显著下调。

结论

本研究识别并验证了HF中三种与ICD相关的生物标志物——CD163、FPR1和VSIG4,为HF的临床诊断和治疗提供了新的理论基础。

https://cdn.ncbi.nlm.nih.gov/pmc/blobs/f6f8/12234543/a914707ba981/fimmu-16-1560903-g001.jpg

文献AI研究员

20分钟写一篇综述,助力文献阅读效率提升50倍。

立即体验

用中文搜PubMed

大模型驱动的PubMed中文搜索引擎

马上搜索

文档翻译

学术文献翻译模型,支持多种主流文档格式。

立即体验