Suppr超能文献

鉴定非酒精性脂肪性肝病和心力衰竭发病机制关联的共同特征基因和途径。

Identification of common signature genes and pathways underlying the pathogenesis association between nonalcoholic fatty liver disease and heart failure.

机构信息

Department of Cardiology, Zhongnan Hospital of Wuhan University, Wuhan, China.

Department of Geriatrics, Zhongnan Hospital of Wuhan University, Wuhan, China.

出版信息

Front Immunol. 2024 Sep 16;15:1424308. doi: 10.3389/fimmu.2024.1424308. eCollection 2024.

Abstract

BACKGROUND

Non-alcoholic fatty liver disease (NAFLD) and heart failure (HF) are related conditions with an increasing incidence. However, the mechanism underlying their association remains unclear. This study aimed to explore the shared pathogenic mechanisms and common biomarkers of NAFLD and HF through bioinformatics analyses and experimental validation.

METHODS

NAFLD and HF-related transcriptome data were extracted from the Gene Expression Omnibus (GEO) database (GSE126848 and GSE26887). Differential analysis was performed to identify common differentially expressed genes (co-DEGs) between NAFLD and HF. Gene ontology (GO), Kyoto Encyclopedia of Genes and Genomes (KEGG), and gene set enrichment analysis (GSEA) were conducted to explore the functions and regulatory pathways of co-DEGs. Protein-protein interaction (PPI) network and support vector machine-recursive feature elimination (SVM-RFE) methods were used to screen common key DEGs. The diagnostic value of common key DEGs was assessed by receiver operating characteristic (ROC) curve and validated with external datasets (GSE89632 and GSE57345). Finally, the expression of biomarkers was validated in mouse models.

RESULTS

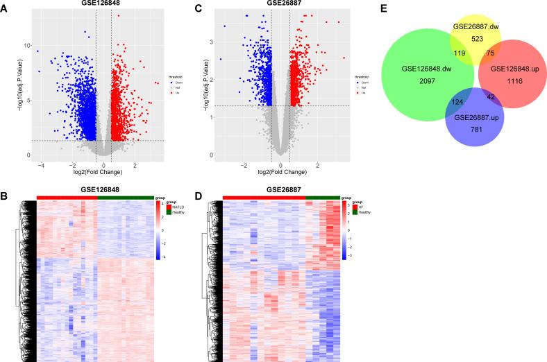
A total of 161 co-DEGs were screened out in NAFLD and HF patients. GO, KEGG, and GSEA analyses indicated that these co-DEGs were mainly enriched in immune-related pathways. PPI network revealed 14 key DEGs, and SVM-RFE model eventually identified two genes ( and ) as common key DEGs for NAFLD and HF. Expression analysis revealed that the expression levels of and were significantly down-regulated in HF and NAFLD patients. ROC curve analysis showed that and had good diagnostic values for HF and NAFLD. Single-gene GSEA suggested that and were mainly engaged in immune responses and inflammation. Experimental validation indicated unbalanced macrophage polarization in HF and NAFLD mouse models, and the expression of CD163 and CCR1 were significantly down-regulated.

CONCLUSION

This study identified M2 polarization impairment characterized by decreased expression of CD163 and CCR1 as a common pathogenic pathway in NAFLD and HF. The downregulation of CD163 and CCR1 may reflect key pathological changes in the development and progression of NAFLD and HF, suggesting their potential as diagnostic and therapeutic targets.

摘要

背景

非酒精性脂肪性肝病(NAFLD)和心力衰竭(HF)是相关疾病,发病率呈上升趋势。然而,它们之间关联的机制尚不清楚。本研究旨在通过生物信息学分析和实验验证,探讨 NAFLD 和 HF 的共同致病机制和共同生物标志物。

方法

从基因表达综合数据库(GEO)(GSE126848 和 GSE26887)中提取 NAFLD 和 HF 相关转录组数据。进行差异分析以鉴定 NAFLD 和 HF 之间的共同差异表达基因(co-DEGs)。进行基因本体(GO)、京都基因与基因组百科全书(KEGG)和基因集富集分析(GSEA)以探讨 co-DEGs 的功能和调控途径。使用蛋白质-蛋白质相互作用(PPI)网络和支持向量机递归特征消除(SVM-RFE)方法筛选共同关键 DEGs。通过受试者工作特征(ROC)曲线评估共同关键 DEGs 的诊断价值,并通过外部数据集(GSE89632 和 GSE57345)进行验证。最后,在小鼠模型中验证生物标志物的表达。

结果

共筛选出 161 个 NAFLD 和 HF 患者的 co-DEGs。GO、KEGG 和 GSEA 分析表明,这些 co-DEGs 主要富集在免疫相关途径中。PPI 网络揭示了 14 个关键 DEGs,SVM-RFE 模型最终确定了两个基因(和)为 NAFLD 和 HF 的共同关键 DEGs。表达分析表明,和在 HF 和 NAFLD 患者中的表达水平显著下调。ROC 曲线分析表明和对 HF 和 NAFLD 具有良好的诊断价值。单基因 GSEA 表明和主要参与免疫反应和炎症。实验验证表明 HF 和 NAFLD 小鼠模型中存在巨噬细胞极化失衡,CD163 和 CCR1 的表达显著下调。

结论

本研究确定了以 CD163 和 CCR1 表达下调为特征的 M2 极化受损作为 NAFLD 和 HF 的共同致病途径。CD163 和 CCR1 的下调可能反映了 NAFLD 和 HF 发展和进展中的关键病理变化,提示它们作为诊断和治疗靶点的潜力。

https://cdn.ncbi.nlm.nih.gov/pmc/blobs/84c1/11439677/77458bb18ec4/fimmu-15-1424308-g001.jpg

文献AI研究员

20分钟写一篇综述,助力文献阅读效率提升50倍。

立即体验

用中文搜PubMed

大模型驱动的PubMed中文搜索引擎

马上搜索

文档翻译

学术文献翻译模型,支持多种主流文档格式。

立即体验