Suppr超能文献

基于单细胞RNA测序的肝细胞癌焦亡相关基因预后模型构建及免疫微环境分析

Prognostic model construction and immune microenvironment analysis of pyroptosis-related genes in hepatocellular carcinoma based on single-cell RNA sequencing.

作者信息

Shen Haoming, Peng Yizhi, Xie Qingqing, Ren Yuxi, Hu Junping, Qin Peifang, Chen Yuanxiong, Zeng Hao, Sun Yifan

机构信息

Department of Clinical Laboratory, Hunan Cancer Hospital & The Affiliated Cancer Hospital of Xiangya School of Medicine, Central South University, Changsha, Hunan, China.

Department of Clinical Laboratory, Third Affiliated Hospital of Guangxi University of Chinese Medicine, Liuzhou, Guangxi, China.

出版信息

Front Immunol. 2025 Aug 21;16:1595539. doi: 10.3389/fimmu.2025.1595539. eCollection 2025.

Abstract

BACKGROUND

Hepatocellular carcinoma (HCC) prognosis continues to be challenging due to tumor heterogeneity and dynamic immunosuppressive microenvironments. Although pyroptosis plays a critical role in tumor-immune interactions, its prognostic significance in HCC at single-cell resolution has not been systematically investigated.

METHODS

We analyzed a publicly available single-cell RNA sequencing (scRNA-seq) data from 10 HCC tumors and paired adjacent tissue samples (60,496 cells) to elucidate pyroptosis-related gene (PRG) profiles. Differential expression and functional pathway analyses revealed PRG expression dynamics across cell subtypes. A LASSO-Cox prognostic model was developed using data from the liver hepatocellular carcinoma (LIHC) cohort of The Cancer Genome Atlas (TCGA) (n=365); the model was externally validated with International Cancer Genome Consortium (ICGC) datasets (n=231). Biological validation comprised reverse transcription quantitative polymerase chain reaction (RT-PCR) in HCC cell lines and immunohistochemical analysis of clinical specimens.

RESULTS

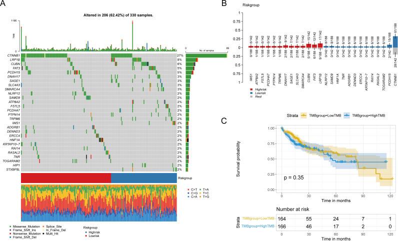
The scRNA-seq atlas identified 10 cellular clusters with enriched expression of 29 PRGs, primarily in natural killer cells, T lymphocytes, monocytes, and macrophages. The prognostic model developed in this study stratified patients into high-risk and low-risk categories based on eight significant genes, achieving area under the curve (AUC) values of 0.73, 0.65, and 0.69 for overall survival at one-year, two-year, and three-year intervals, respectively. Furthermore, external validation using data from the ICGC confirmed the prognostic model's discriminative ability. Notably, high-risk patients demonstrated enhanced sensitivity to immunotherapy, as indicated by decreased tumor immune dysfunction and exclusion (TIDE) scores and increased expression of the immune checkpoints PD-1 and CTLA4.

CONCLUSIONS

This study established a scRNA-seq-derived prognostic model based on PRGs, which offers insights into HCC immune landscape remodeling. The risk score and nomogram integrate tumor stages and pyroptosis-associated signatures, providing a clinical tool for personalized prognosis and therapeutic targeting.

摘要

背景

由于肿瘤异质性和动态免疫抑制微环境,肝细胞癌(HCC)的预后仍然具有挑战性。尽管细胞焦亡在肿瘤-免疫相互作用中起关键作用,但其在单细胞分辨率下对HCC的预后意义尚未得到系统研究。

方法

我们分析了来自10个HCC肿瘤和配对的相邻组织样本(60496个细胞)的公开可用单细胞RNA测序(scRNA-seq)数据,以阐明细胞焦亡相关基因(PRG)谱。差异表达和功能通路分析揭示了PRG在不同细胞亚型中的表达动态。使用来自癌症基因组图谱(TCGA)的肝细胞癌(LIHC)队列(n = 365)的数据建立了LASSO-Cox预后模型;该模型在国际癌症基因组联盟(ICGC)数据集(n = 231)上进行了外部验证。生物学验证包括在HCC细胞系中进行逆转录定量聚合酶链反应(RT-PCR)以及对临床标本进行免疫组织化学分析。

结果

scRNA-seq图谱识别出10个细胞簇,其中29个PRG表达丰富,主要存在于自然杀伤细胞、T淋巴细胞、单核细胞和巨噬细胞中。本研究建立的预后模型根据8个显著基因将患者分为高风险和低风险类别,在1年、2年和3年的总生存期内,曲线下面积(AUC)值分别为0.73、0.65和0.69。此外,使用ICGC数据进行的外部验证证实了预后模型的判别能力。值得注意的是,高风险患者对免疫治疗的敏感性增强,表现为肿瘤免疫功能障碍和排除(TIDE)评分降低以及免疫检查点PD-1和CTLA4的表达增加。

结论

本研究基于PRG建立了一个scRNA-seq衍生的预后模型,该模型为HCC免疫格局重塑提供了见解。风险评分和列线图整合了肿瘤分期和细胞焦亡相关特征,为个性化预后和治疗靶点提供了临床工具。

https://cdn.ncbi.nlm.nih.gov/pmc/blobs/c2f8/12408283/04cf14331140/fimmu-16-1595539-g001.jpg

文献AI研究员

20分钟写一篇综述,助力文献阅读效率提升50倍。

立即体验

用中文搜PubMed

大模型驱动的PubMed中文搜索引擎

马上搜索

文档翻译

学术文献翻译模型,支持多种主流文档格式。

立即体验