Suppr超能文献

肿瘤突变负荷与肿瘤微环境之间的相互作用可预测泛癌抗PD-1/PD-L1治疗的预后。

Interplay between tumor mutation burden and the tumor microenvironment predicts the prognosis of pan-cancer anti-PD-1/PD-L1 therapy.

作者信息

Liao Wuyuan, Zhou Xinwei, Lin Hansen, Feng Zihao, Chen Xinyan, Chen Yuhang, Chen Minyu, Lin Mingjie, Yao Gaosheng, Chen Jinwei, Feng Haoqian, Wang Yinghan, Tan Zhiping, Tan Youyan, Lu Jun, Li Pengju, Wei Jinhuan, Luo Li, Fu Liangmin

机构信息

Department of Urology, The First Affiliated Hospital of Sun Yat-sen University, Guangzhou, Guangdong, China.

Institute of Precision Medicine, The First Affiliated Hospital, Sun Yat-sen University, Guangzhou, Guangdong, China.

出版信息

Front Immunol. 2025 Jul 24;16:1557461. doi: 10.3389/fimmu.2025.1557461. eCollection 2025.

Abstract

INTRODUCTION

Immune checkpoint inhibitors (ICIs) have revolutionized the treatment landscape for advanced cancers, yet their efficacy remains heterogeneous among patients. Tumor mutation burden (TMB) has been extensively explored as a potential biomarker for predicting ICI response. However, its application is limited by several factors, including inconsistent predictive power across different tumor types and the lack of a clear relationship with overall survival (OS). This study aimed to explore the complex interplay between TMB and the tumor microenvironment (TME) and to identify novel predictive biomarkers that can enhance the precision of ICI therapy across multiple cancer types.

METHODS

We systematically collected and analyzed genomic and clinical data from patients receiving anti-PD-1/PD-L1 immunotherapy across multiple cohorts. Our dataset included information from The Cancer Genome Atlas (TCGA) pan-cancer database and various ICI clinical trials. We first screened immunosuppression-related genes (ISRGs) that might interfere with TMB's predictive role by analyzing the survival data and gene expression profiles of patients. Using LASSO regression and multivariable Cox proportional hazards analysis, we constructed a risk model based on these ISRGs. The model's predictive ability was rigorously validated in multiple independent cohorts. Additionally, we employed algorithms such as CIBERSORT and ESTIMATE to assess the correlation between the risk score and TME components. To further explore the therapeutic implications of our findings, we focused on RPLP0, a ribosomal protein that emerged as a robust biomarker in our model. We investigated its expression in tumor tissues and evaluated the impact of its knockdown on immunotherapeutic efficacy using in vitro and in vivo experiments.

RESULTS

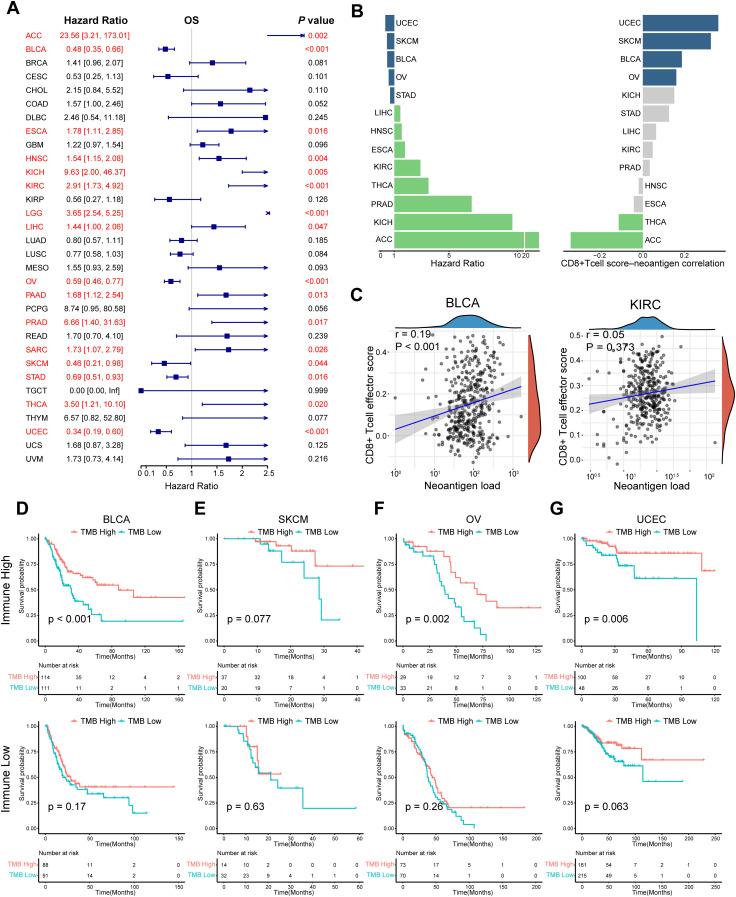
Our comprehensive analysis revealed that the predictive power of TMB varies significantly across different cancer types and is highly dependent on its interaction with the TME. In tumors with a favorable immune microenvironment, characterized by high CD8+ T cell infiltration and M1 macrophage presence, TMB maintained its predictive ability. However, in immunosuppressive microenvironments, TMB alone failed to accurately predict patient outcomes. We identified 304 ISRGs and developed a 10-gene risk signature that demonstrated reliable prognostic predictive ability in both ICI cohorts and TCGA pan-cancer. The risk score derived from this model was significantly associated with stromal components and an immunosuppressive TME, characterized by elevated levels of M0 macrophages and activated mast cells. Notably, RPLP0 was identified as the most robust predictive marker during model building. We demonstrated its abnormal overexpression in tumor tissues and further showed that intratumoral RPLP0 knockdown in a subcutaneous bladder cancer model could enhance the efficacy of immunotherapy. The combination of RPLP0 knockdown and anti-PD-1 treatment resulted in significantly suppressed tumor growth and prolonged survival in mice, accompanied by elevated levels of IFN-γ and TNF-α in serum samples, indicating enhanced anti-tumor immunity.

CONCLUSION

This study establishes a reliable risk model that complements TMB in guiding treatment decisions for ICI therapy. By incorporating the interaction between TMB and the TME, our model provides a more accurate prediction of patient prognosis and treatment response across multiple cancer types. The risk score's association with immunosuppressive TME components underscores the importance of considering the tumor's microenvironment in treatment planning. Furthermore, our findings highlight RPLP0 as a promising therapeutic target for combination immunotherapy. The robust predictive ability of our model across various cohorts and its potential to improve therapeutic outcomes offer new insights and directions for enhancing the efficacy of ICI therapy. Future research should focus on further validating this model in larger and more diverse cohorts, refining the gene set selection process, and exploring the specific mechanisms through which the identified biomarkers influence the TME and treatment response.

摘要

引言

免疫检查点抑制剂(ICIs)彻底改变了晚期癌症的治疗格局,但其疗效在患者中仍存在异质性。肿瘤突变负担(TMB)已被广泛探索作为预测ICI反应的潜在生物标志物。然而,其应用受到多种因素的限制,包括不同肿瘤类型之间预测能力不一致以及与总生存期(OS)缺乏明确关系。本研究旨在探索TMB与肿瘤微环境(TME)之间的复杂相互作用,并识别可提高多种癌症类型ICI治疗精准度的新型预测生物标志物。

方法

我们系统收集并分析了来自多个队列接受抗PD-1/PD-L1免疫治疗患者的基因组和临床数据。我们的数据集包括来自癌症基因组图谱(TCGA)泛癌数据库和各种ICI临床试验的信息。我们首先通过分析患者的生存数据和基因表达谱,筛选可能干扰TMB预测作用的免疫抑制相关基因(ISRGs)。使用LASSO回归和多变量Cox比例风险分析,我们基于这些ISRGs构建了一个风险模型。该模型的预测能力在多个独立队列中得到了严格验证。此外,我们采用CIBERSORT和ESTIMATE等算法评估风险评分与TME成分之间的相关性。为了进一步探索我们研究结果的治疗意义,我们聚焦于RPLP0,一种在我们模型中作为强大生物标志物出现的核糖体蛋白。我们研究了其在肿瘤组织中的表达,并使用体外和体内实验评估了其敲低对免疫治疗疗效的影响。

结果

我们的综合分析表明,TMB的预测能力在不同癌症类型之间存在显著差异,并且高度依赖于其与TME的相互作用。在具有良好免疫微环境的肿瘤中,以高CD8 + T细胞浸润和M1巨噬细胞存在为特征,TMB保持其预测能力。然而,在免疫抑制微环境中,单独TMB无法准确预测患者预后。我们识别出304个ISRGs,并开发了一个10基因风险特征,在ICI队列和TCGA泛癌中均显示出可靠的预后预测能力。该模型得出的风险评分与基质成分和免疫抑制性TME显著相关,其特征是M0巨噬细胞和活化肥大细胞水平升高。值得注意的是,RPLP0在模型构建过程中被确定为最强大的预测标志物。我们证明了其在肿瘤组织中的异常过表达,并进一步表明在皮下膀胱癌模型中肿瘤内RPLP0敲低可增强免疫治疗的疗效。RPLP0敲低与抗PD-1治疗的联合导致小鼠肿瘤生长显著受抑且生存期延长,同时血清样本中IFN-γ和TNF-α水平升高,表明抗肿瘤免疫力增强。

结论

本研究建立了一个可靠的风险模型,在指导ICI治疗决策方面补充了TMB。通过纳入TMB与TME之间得相互作用,我们的模型为多种癌症类型的患者预后和治疗反应提供了更准确的预测。风险评分与免疫抑制性TME成分的关联强调了在治疗规划中考虑肿瘤微环境的重要性。此外,我们的研究结果突出了RPLP0作为联合免疫治疗的有前景治疗靶点。我们模型在各个队列中的强大预测能力及其改善治疗结果的潜力为提高ICI治疗疗效提供了新的见解和方向。未来的研究应专注于在更大和更多样化的队列中进一步验证该模型,完善基因集选择过程,并探索所识别生物标志物影响TME和治疗反应的具体机制。

https://cdn.ncbi.nlm.nih.gov/pmc/blobs/aa25/12328289/0d1134663654/fimmu-16-1557461-g001.jpg

文献AI研究员

20分钟写一篇综述,助力文献阅读效率提升50倍。

立即体验

用中文搜PubMed

大模型驱动的PubMed中文搜索引擎

马上搜索

文档翻译

学术文献翻译模型,支持多种主流文档格式。

立即体验