Suppr超能文献

PABPC1L 通过诱导 IDO1 促进肾细胞癌中的色氨酸代谢和免疫抑制。

PABPC1L Induces IDO1 to Promote Tryptophan Metabolism and Immune Suppression in Renal Cell Carcinoma.

机构信息

Department of Urology, The First Affiliated Hospital of Sun Yat-sen University, Guangzhou, P.R. China.

Department of Urology, Guangzhou Women and Children's Medical Center, Guangzhou Medical University, Guangdong Provincial Clinical Research Center for Child Health, Guangzhou, P.R. China.

出版信息

Cancer Res. 2024 May 15;84(10):1659-1679. doi: 10.1158/0008-5472.CAN-23-2521.

Abstract

UNLABELLED

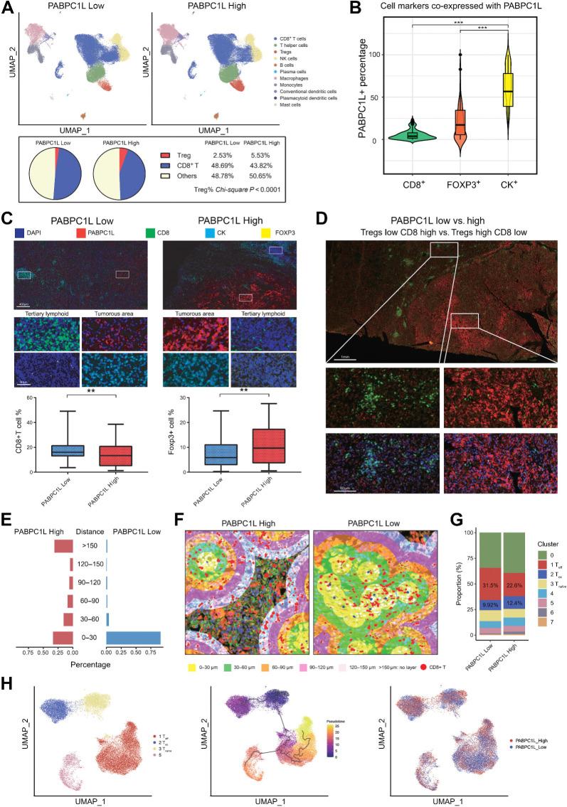
The tumor microenvironment (TME) in renal cell carcinomas (RCC) is marked by substantial immunosuppression and immune resistance despite having extensive T-cell infiltration. Elucidation of the mechanisms underlying immune evasion could help identify therapeutic strategies to boost the efficacy of immune checkpoint blockade (ICB) in RCC. This study uncovered a mechanism wherein the polyadenylate-binding protein PABPC1L modulates indoleamine 2,3-dioxygenase 1 (IDO1), a prospective target for immunotherapy. PABPC1L was markedly upregulated in RCC, and high PABPC1L expression correlated with unfavorable prognosis and resistance to ICB. PABPC1L bolstered tryptophan metabolism by upregulating IDO1, inducing T-cell dysfunction and Treg infiltration. PABPC1L enhanced the stability of JAK2 mRNA, leading to increased JAK2-STAT1 signaling that induced IDO1 expression. Additionally, PABPC1L-induced activation of the JAK2-STAT1 axis created a positive feedback loop to promote PABPC1L transcription. Conversely, loss of PABPC1L diminished IDO1 expression, mitigated cytotoxic T-cell suppression, and enhanced responsiveness to anti-PD-1 therapy in patient-derived xenograft models. These findings reveal the crucial role of PABPC1L in facilitating immune evasion in RCC and indicate that inhibiting PABPC1L could be a potential immunotherapeutic approach in combination with ICB to improve patient outcomes.

SIGNIFICANCE

PABPC1L functions as a key factor in renal cell carcinoma immune evasion, enhancing IDO1 and impeding T-cell function, and represents a potential target to enhance the efficacy of immune checkpoint blockade therapy.

摘要

未加标签

尽管肾细胞癌 (RCC) 的肿瘤微环境 (TME) 中有大量 T 细胞浸润,但仍存在明显的免疫抑制和免疫抵抗。阐明免疫逃逸的机制有助于确定治疗策略,以提高 RCC 免疫检查点阻断 (ICB) 的疗效。这项研究揭示了一种机制,即多聚腺苷酸结合蛋白 PABPC1L 调节吲哚胺 2,3-双加氧酶 1 (IDO1),IDO1 是免疫治疗的一个潜在靶点。PABPC1L 在 RCC 中明显上调,高表达 PABPC1L 与不良预后和对 ICB 的耐药性相关。PABPC1L 通过上调 IDO1 来增强色氨酸代谢,诱导 T 细胞功能障碍和 Treg 浸润。PABPC1L 增强了 JAK2 mRNA 的稳定性,导致 JAK2-STAT1 信号增加,从而诱导 IDO1 表达。此外,PABPC1L 诱导的 JAK2-STAT1 轴的激活创建了一个正反馈回路,以促进 PABPC1L 转录。相反,PABPC1L 的缺失减少了 IDO1 的表达,减轻了细胞毒性 T 细胞的抑制作用,并增强了对患者来源的异种移植模型中抗 PD-1 治疗的反应性。这些发现揭示了 PABPC1L 在促进 RCC 免疫逃逸中的关键作用,并表明抑制 PABPC1L 可能是与 ICB 联合提高患者疗效的一种潜在免疫治疗方法。

意义

PABPC1L 作为肾细胞癌免疫逃逸的关键因素,增强 IDO1 并阻碍 T 细胞功能,代表了增强免疫检查点阻断治疗疗效的潜在靶点。

https://cdn.ncbi.nlm.nih.gov/pmc/blobs/bb14/11094425/2e9088261273/1659fig1.jpg

文献AI研究员

20分钟写一篇综述,助力文献阅读效率提升50倍。

立即体验

用中文搜PubMed

大模型驱动的PubMed中文搜索引擎

马上搜索

文档翻译

学术文献翻译模型,支持多种主流文档格式。

立即体验