Suppr超能文献

全面分析 LD 相关基因特征,以预测透明细胞肾细胞癌的预后和免疫治疗反应。

Comprehensive analysis of LD-related genes signature for predicting prognosis and immunotherapy response in clear cell renal cell carcinoma.

机构信息

The Affiliated Lihuili Hospital of Ningbo University, Ningbo, Zhejiang, People's Republic of China.

出版信息

BMC Nephrol. 2024 Sep 10;25(1):298. doi: 10.1186/s12882-024-03735-3.

Abstract

BACKGROUND

Lipid droplets (LD) in renal clear cell carcinoma (ccRCC)play a crucial role in lipid metabolism and immune response modulation. The purpose of this study was to create a LD-related signature to predict prognosis and guide the immunotherapy and targeted therapy in ccRCC patients.

METHODS

We conducted a comprehensive analysis using transcriptional profiles and clinical data obtained from The Cancer Genome Atlas (TCGA). LD-related genes were identified from existing literature and the GeneCards database, and differentially expressed genes were determined. Sequentially, we conducted Cox regression analysis and Lasso regression analysis, to establish a prognostic risk model. The performance of the risk model was evaluated using Kaplan-Meier (KM) analysis and time-dependent receiver operating characteristic (ROC) analysis. Additionally, gene set enrichment analysis (GSEA), ESTIMATE, CIBERSORT, and immunophenoscore (IPS) algorithm were used to assess the tumor microenvironment (TME) and treatment response.

RESULTS

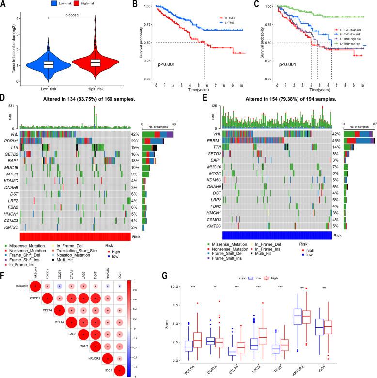
We constructed a risk signature with four LD-related genes in the TCGA dataset, which could be an independent prognostic factor in ccRCC patients. Then, patients were classified into two risk groups and exhibited notable differences in overall survival (OS), progression-free survival (PFS), and TME characteristics. Furthermore, we developed a comprehensive nomogram based on clinical features, which demonstrated good prognostic predictive value. According to the results of GSEA analysis, immune-related pathways were found to be significantly enriched in the high-risk group. Additionally, the high-risk group displayed high levels of immune cell infiltration, TMB and IPS scores, indicating better efficacy of immune checkpoint inhibitors (ICIs). Finally, high-risk demonstrated reduced IC50 values compared to the low-risk counterpart for specific targeted and chemotherapeutic drugs, suggesting that the patients receiving these targeted drugs in high-risk group had better treatment outcomes.

CONCLUSIONS

Our findings suggested that the LD-related gene signature could potentially predict the prognosis of ccRCC patients. Additionally, it showed promise for predicting responses to immunotherapy and targeted therapy in ccRCC patients. These insights might potentially have guided the clinical management of these patients, but further validation and broader data analysis are needed to confirm these preliminary observations.

摘要

背景

肾透明细胞癌(ccRCC)中的脂滴(LD)在脂质代谢和免疫反应调节中发挥着关键作用。本研究旨在建立一个与 LD 相关的特征,以预测 ccRCC 患者的预后,并指导免疫治疗和靶向治疗。

方法

我们使用从 The Cancer Genome Atlas(TCGA)获得的转录谱和临床数据进行了全面分析。从现有文献和 GeneCards 数据库中确定了与 LD 相关的基因,并确定了差异表达基因。然后,我们进行了 Cox 回归分析和 Lasso 回归分析,以建立预后风险模型。使用 Kaplan-Meier(KM)分析和时间依赖性接收器操作特征(ROC)分析评估风险模型的性能。此外,还进行了基因集富集分析(GSEA)、ESTIMATE、CIBERSORT 和免疫表型评分(IPS)算法,以评估肿瘤微环境(TME)和治疗反应。

结果

我们在 TCGA 数据集中构建了一个包含四个 LD 相关基因的风险特征,可以作为 ccRCC 患者的独立预后因素。然后,患者被分为两个风险组,在总生存期(OS)、无进展生存期(PFS)和 TME 特征方面表现出显著差异。此外,我们还基于临床特征建立了一个综合的列线图,具有良好的预后预测价值。根据 GSEA 分析的结果,发现高风险组中免疫相关途径显著富集。此外,高风险组显示出高水平的免疫细胞浸润、TMB 和 IPS 评分,表明免疫检查点抑制剂(ICIs)的疗效更好。最后,与低风险组相比,高风险组对特定的靶向和化疗药物的 IC50 值降低,表明高风险组患者接受这些靶向药物治疗的效果更好。

结论

我们的研究结果表明,LD 相关基因特征可能有助于预测 ccRCC 患者的预后,并有望预测 ccRCC 患者对免疫治疗和靶向治疗的反应。这些发现可能为这些患者的临床管理提供指导,但需要进一步验证和更广泛的数据分析来证实这些初步观察结果。

https://cdn.ncbi.nlm.nih.gov/pmc/blobs/6ef1/11384682/81ab3256290d/12882_2024_3735_Fig1_HTML.jpg

文献AI研究员

20分钟写一篇综述,助力文献阅读效率提升50倍。

立即体验

用中文搜PubMed

大模型驱动的PubMed中文搜索引擎

马上搜索

文档翻译

学术文献翻译模型,支持多种主流文档格式。

立即体验