Suppr超能文献

外泌体相关长链非编码 RNA 评分:一种基于价值的个体化治疗策略,用于预测透明细胞肾细胞癌对免疫治疗的反应。

Exosome-related lncRNA score: A value-based individual treatment strategy for predicting the response to immunotherapy in clear cell renal cell carcinoma.

机构信息

Department of Urology, The First Affiliated Hospital of Wenzhou Medical University, Wenzhou, Zhejiang Province, China.

Stomatology Hospital, School of Stomatology, Zhejiang University School of Medicine, Zhejiang Provincial Clinical Research Center for Oral Diseases, Key Laboratory of Oral Biomedical Research of Zhejiang Province, Cancer Center of Zhejiang University, Engineering Research Center of Oral Biomaterials and Devices of Zhejiang Province, Hangzhou, Zhejiang Province, China.

出版信息

Cancer Med. 2024 Jun;13(11):e7308. doi: 10.1002/cam4.7308.

Abstract

BACKGROUND

Exosomes play a crucial role in intercellular communication in clear cell renal cell carcinoma (ccRCC), while the long non-coding RNAs (lncRNAs) are implicated in tumorigenesis and progression.

AIMS

The purpose of this study is to construction a exosomes-related lncRNA score and a ceRNA network to predict the response to immunotherapy and potential targeted drug in ccRCC.

METHODS

Data of ccRCC patients were obtained from the TCGA database. Pearson correlation analysis was used to identify eExosomes-related lncRNAs (ERLRs) from Top10 exosomes-related genes that have been screened. The entire cohort was randomly divided into a training cohort and a validation cohort in equal scale. LASSO regression and multivariate cox regression was used to construct the ERLRs-based score. Differences in clinicopathological characteristics, immune microenvironment, immune checkpoints, and drug susceptibility between the high- and low-risk groups were also investigated. Finally, the relevant ceRNA network was constructed by machine learning to analyze their potential targets in immunotherapy and drug use of ccRCC patients.

RESULTS

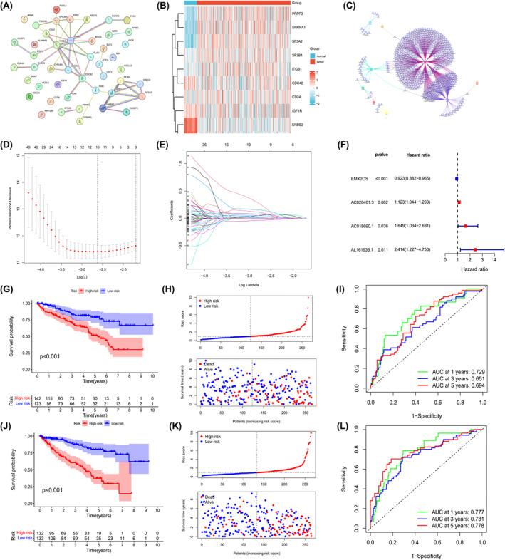
A score consisting of 4ERLRs was identified, and patients with higher ERLRs-based score tended to have a worse prognosis than those with lower ERLRs-based score. ROC curves and multivariate Cox regression analysis demonstrated that the score could be considered as a risk factor for prognosis in both training and validation cohorts. Moreover, patients with high scores are predisposed to experience poor overall survival, a larger prevalence of advanced stage (III-IV), a greater tumor mutational burden, a higher infiltration of immunosuppressive cells, and a greater likelihood of responding favorably to immunotherapy. The importance of EMX2OS was determined by mechanical learning, and the ceRNA network was constructed, and EMX2OS may be a potential therapeutic target, possibly exerting its function through the EMX2OS/hsa-miR-31-5p/TLN2 axis.

CONCLUSIONS

Based on machine learning, a novel ERLRs-based score was constructed for predicting the survival of ccRCC patients. The ERLRs-based score is a promising potential independent prognostic factor that is closely correlated with the immune microenvironment and clinicopathological characteristics. Meanwhile, we screened out key lncRNAEMX2OS and identified the EMX2OS/hsa-miR-31-5p/TLN2 axis, which may provide new clues for the targeted therapy of ccRCC.

摘要

背景

外泌体在透明细胞肾细胞癌(ccRCC)的细胞间通讯中发挥着关键作用,而长链非编码 RNA(lncRNAs)则与肿瘤发生和进展有关。

目的

本研究旨在构建一个基于外泌体相关 lncRNA 的评分和 ceRNA 网络,以预测 ccRCC 患者对免疫治疗和潜在靶向药物的反应。

方法

从 TCGA 数据库中获取 ccRCC 患者的数据。使用 Pearson 相关分析从已筛选的前 10 个外泌体相关基因中识别出外泌体相关 lncRNAs(ERLRs)。将整个队列等比例随机分为训练队列和验证队列。使用 LASSO 回归和多变量 Cox 回归构建基于 ERLRs 的评分。还研究了高低风险组之间的临床病理特征、免疫微环境、免疫检查点和药物敏感性的差异。最后,通过机器学习构建相关 ceRNA 网络,分析其在 ccRCC 患者免疫治疗和药物使用中的潜在靶点。

结果

确定了一个由 4 个 ERLRs 组成的评分,并且具有更高 ERLRs 评分的患者往往比具有更低 ERLRs 评分的患者预后更差。ROC 曲线和多变量 Cox 回归分析表明,该评分可被视为训练和验证队列中预后的危险因素。此外,高评分患者更倾向于出现总体生存不良、晚期(III-IV 期)比例较高、肿瘤突变负担较高、免疫抑制细胞浸润较多以及对免疫治疗反应良好的可能性更大。通过机械学习确定了 EMX2OS 的重要性,并构建了 ceRNA 网络,EMX2OS 可能是一个潜在的治疗靶点,可能通过 EMX2OS/hsa-miR-31-5p/TLN2 轴发挥作用。

结论

基于机器学习,构建了一个新的基于 ERLRs 的评分来预测 ccRCC 患者的生存情况。该 ERLRs 评分是一个有前途的潜在独立预后因素,与免疫微环境和临床病理特征密切相关。同时,我们筛选出关键的 lncRNAEMX2OS,并确定了 EMX2OS/hsa-miR-31-5p/TLN2 轴,这可能为 ccRCC 的靶向治疗提供新的线索。

https://cdn.ncbi.nlm.nih.gov/pmc/blobs/e45f/11135019/994c4cd4d4f5/CAM4-13-e7308-g006.jpg

文献AI研究员

20分钟写一篇综述,助力文献阅读效率提升50倍。

立即体验

用中文搜PubMed

大模型驱动的PubMed中文搜索引擎

马上搜索

文档翻译

学术文献翻译模型,支持多种主流文档格式。

立即体验