Suppr超能文献

敲低 SETD2 促进 ccRCC 细胞中外源依泽替米贝诱导的铁死亡。

Knockdown of SETD2 promotes erastin-induced ferroptosis in ccRCC.

机构信息

Department of Urology, the First Affiliated Hospital of Harbin Medical University, Harbin, 150001, Heilongjiang, China.

Department of Urology, the Fourth Affiliated Hospital of Zhejiang University School of Medicine, Yiwu, 322000, Zhejiang, China.

出版信息

Cell Death Dis. 2023 Aug 21;14(8):539. doi: 10.1038/s41419-023-06057-8.

Abstract

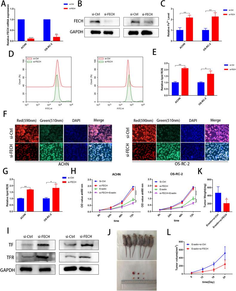
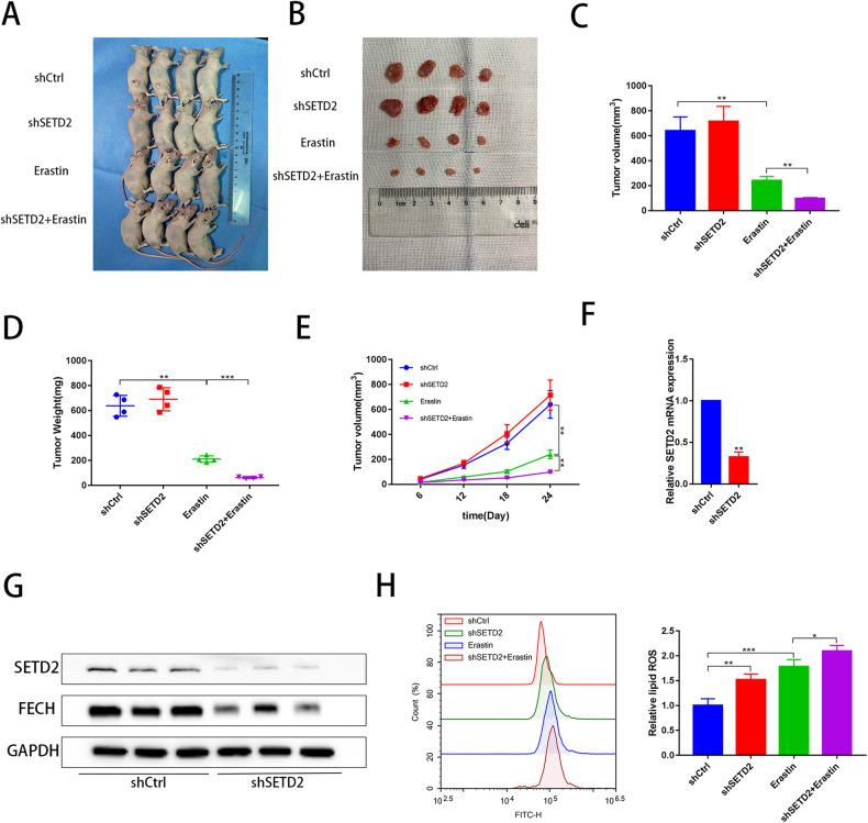
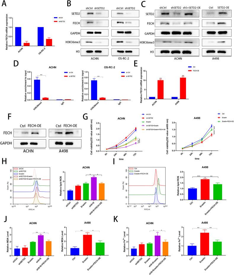
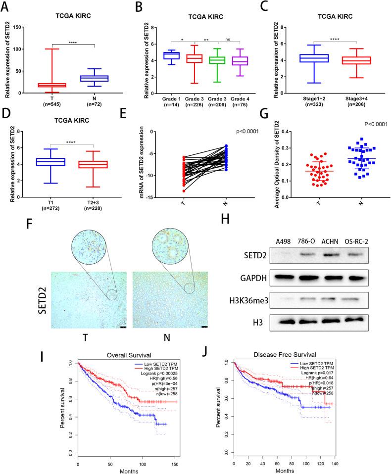
Clear cell renal cell carcinoma (ccRCC) is the most common subtype of kidney cancer and is associated with poor prognosis. The histone H3 lysine 36 methyltransferase SET-domain-containing 2 (SETD2) has been reported to be expressed at low levels and frequently mutated in ccRCC. Ferroptosis, a form of death distinct from apoptosis and necrosis, has been reported in recent years in renal cancer. However, the relationship between SETD2 and ferroptosis in renal cancer is not clear. Here, we demonstrated that SETD2 was expressed at low levels in ccRCC and was associated with poor prognosis. Moreover, we found that knockdown of SETD2 increased lipid peroxidation and Fe levels in tumor cells, thereby increasing the sensitivity of erastin, a ferroptosis inducer. Mechanistically, histone H3 lysine 36 trimethylation (H3K36me3) which was catalyzed by SETD2, interacted with the promoter of ferrochelatase (FECH) to regulate its transcription and ferroptosis-related signaling pathways. In conclusion, the presesnt study revealed that knockdown of the epigenetic molecule, SETD2, significantly increases the sensitivity of ferroptosis inducers which promotes tumor cell death, thereby indicating that SETD2 may be a potential therapeutic target for ccRCC.

摘要

透明细胞肾细胞癌(ccRCC)是最常见的肾癌亚型,预后不良。组蛋白 H3 赖氨酸 36 甲基转移酶 SET 结构域包含 2(SETD2)已被报道在 ccRCC 中低表达且频繁突变。铁死亡是近年来在肾癌中报道的一种不同于细胞凋亡和坏死的死亡形式。然而,SETD2 与肾癌中铁死亡之间的关系尚不清楚。在这里,我们证明 SETD2 在 ccRCC 中低表达,与预后不良有关。此外,我们发现 SETD2 的敲低增加了肿瘤细胞中的脂质过氧化和 Fe 水平,从而增加了铁死亡诱导剂 erastin 的敏感性。在机制上,由 SETD2 催化的组蛋白 H3 赖氨酸 36 三甲基化(H3K36me3)与亚铁螯合酶(FECH)的启动子相互作用,调节其转录和铁死亡相关信号通路。总之,本研究表明,表观遗传分子 SETD2 的敲低显著增加了铁死亡诱导剂的敏感性,促进了肿瘤细胞死亡,表明 SETD2 可能是 ccRCC 的潜在治疗靶点。

https://cdn.ncbi.nlm.nih.gov/pmc/blobs/1f6c/10442429/666ceb118251/41419_2023_6057_Fig1_HTML.jpg

文献AI研究员

20分钟写一篇综述,助力文献阅读效率提升50倍。

立即体验

用中文搜PubMed

大模型驱动的PubMed中文搜索引擎

马上搜索

文档翻译

学术文献翻译模型,支持多种主流文档格式。

立即体验