Suppr超能文献

ADM在预后、免疫调节和耐药性方面作用的综合泛癌分析

Integrated pan-cancer analysis of ADM's role in prognosis, immune modulation and resistance.

作者信息

Liu Yunhuan, Zhou Caicun

机构信息

Department of Oncology, Shanghai Pulmonary Hospital, School of Medicine, Tongji University, Shanghai, China.

Department of Oncology, Shanghai East Hospital, School of Medicine, Tongji University, Shanghai, China.

出版信息

Front Immunol. 2025 Jun 3;16:1573250. doi: 10.3389/fimmu.2025.1573250. eCollection 2025.

Abstract

INTRODUCTION

Adrenomedullin (ADM), a multifunctional peptide, has been implicated in various inflammatory and autoimmune diseases. However, its role in cancer, particularly in NSCLC, remained under-explored. This called for a pan-cancer analysis of ADM, investigating its expression, genomic alterations, prognostic value, immune associations, and relations with drug sensitivity to provide insights into its potential as a therapeutic target and biomarker.

METHODS

ADM expression data from normal and tumor tissues was retrieved and analyzed through HPA and Timer 2.0 online platforms. Genetic alterations, copy number variations (CNVs), and methylation patterns were analyzed using cBioPortal and GSCA platforms. The data for survival analysis was extracted from TCGA and GEO database and analyzed through GEPIA and PrognoScan online platforms. ADM's correlations with immune checkpoint genes, immune cell infiltration, MSI, and TMB were evaluated using data from Timer and TCGA via R. Drug sensitivity analysis was performed with GDSC and CTRP databases, supported by network visualizations. IHC staining was conducted on LUAD patients' samples to assess ADM's relationship with EGFR-TKI resistance and immune microenvironment.

RESULTS

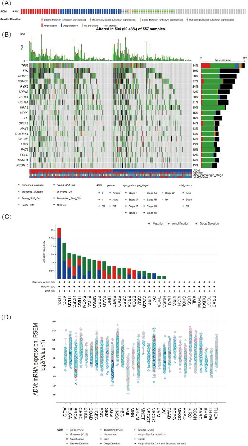
ADM was widely expressed across normal tissues, with high levels in adipose tissue, endocrine organs, digestive and reproductive systems. Pan-cancer analysis revealed that ADM expression was upregulated in multiple cancer types, including CESC, ESCA, GBM, HNSC, KICH, KIRC, LUSC, PCPG, THCA, and UCEC, and correlated with advanced pathological stages in THCA, KIRP, and HNSC. Furthermore, high ADM expression was significantly linked to poor prognosis in patients with LGG, LUAD, MESO, THYM, LIHC, HNSC, GBM, KICH, KIRP, CESC, PAAD, and STAD, while its negative influence on OS and RFS was validated in LUAD. In addition, ADM exhibited genetic alterations, including amplification and deep deletion across multiple cancer types. Strong and consistent positive correlations were witnessed between ADM and several immune checkpoint genes, including CD274 (PD-L1), CD276, TNFRSF18, TNFSF9, and PVR in pan-cancer analysis, indicating its role in the development of suppressive immune microenvironment and T cell exhaustion. Besides, ADM showed significant correlations with immune cell infiltration, and TMB/MSI, highlighting its role in immune regulation and its potential as a predictive biomarker for immunotherapy. Significantly, ADM expression was correlated with multiple drug sensitivity, particularly chemotherapy and tyrosine kinase inhibitors (TKIs) therapy. Moreover, positive correlations between its expression and EGFR-TKI resistance, CD8 T cell infiltration and tumor proportion score (TPS) in LUAD were validated in patients' samples, emphasizing its potential in guiding personalized therapy.

DISCUSSION

This pan-cancer analysis revealed ADM's pivotal role in progression, immune modulation, and therapeutic response, especially in LUAD. ADM held promise as a prognostic biomarker and a potential therapeutic target in immune modulation and resistance management. Future research should focus on experimental validation and elucidation of ADM-mediated pathways, which might provide novel insights into cancer biology and improve clinical outcomes.

摘要

引言

肾上腺髓质素(ADM)是一种多功能肽,与多种炎症和自身免疫性疾病有关。然而,其在癌症,特别是非小细胞肺癌(NSCLC)中的作用仍未得到充分研究。因此,需要对ADM进行泛癌分析,研究其表达、基因组改变、预后价值、免疫关联以及与药物敏感性的关系,以深入了解其作为治疗靶点和生物标志物的潜力。

方法

通过HPA和Timer 2.0在线平台检索并分析正常组织和肿瘤组织中的ADM表达数据。使用cBioPortal和GSCA平台分析基因改变、拷贝数变异(CNV)和甲基化模式。生存分析数据从TCGA和GEO数据库中提取,并通过GEPIA和PrognoScan在线平台进行分析。利用来自Timer和TCGA的数据,通过R评估ADM与免疫检查点基因、免疫细胞浸润、微卫星高度不稳定(MSI)和肿瘤突变负荷(TMB)的相关性。借助网络可视化技术,使用GDSC和CTRP数据库进行药物敏感性分析。对肺腺癌(LUAD)患者的样本进行免疫组化(IHC)染色,以评估ADM与表皮生长因子受体酪氨酸激酶抑制剂(EGFR-TKI)耐药性和免疫微环境的关系。

结果

ADM在正常组织中广泛表达,在脂肪组织、内分泌器官、消化系统和生殖系统中表达水平较高。泛癌分析显示,ADM在多种癌症类型中表达上调,包括宫颈癌(CESC)、食管癌(ESCA)、胶质母细胞瘤(GBM)、头颈部鳞状细胞癌(HNSC)、肾嫌色细胞癌(KICH)、肾透明细胞癌(KIRC)、肺鳞癌(LUSC)、嗜铬细胞瘤(PCPG)、甲状腺癌(THCA)和子宫内膜癌(UCEC),并且在THCA、肾乳头状肾细胞癌(KIRP)和HNSC中与晚期病理阶段相关。此外,ADM高表达与低级别胶质瘤(LGG)、LUAD、间皮瘤(MESO)、胸腺癌(THYM)、肝癌(LIHC)、HNSC、GBM、KICH、KIRP、CESC、胰腺癌(PAAD)和胃癌(STAD)患者的不良预后显著相关,而其对LUAD患者总生存期(OS)和无复发生存期(RFS)的负面影响在LUAD中得到验证。此外,ADM在多种癌症类型中存在基因改变,包括扩增和深度缺失。在泛癌分析中,ADM与多个免疫检查点基因,包括CD274(程序性死亡受体配体1,PD-L1)、CD276、肿瘤坏死因子受体超家族成员18(TNFRSF-18)、肿瘤坏死因子配体超家族成员9(TNFSF9)和脊髓灰质炎病毒受体(PVR)之间存在强烈且一致的正相关,表明其在抑制性免疫微环境的形成和T细胞耗竭中发挥作用。此外,ADM与免疫细胞浸润以及TMB/MSI显著相关,突出了其在免疫调节中的作用及其作为免疫治疗预测生物标志物的潜力。值得注意的是,ADM表达与多种药物敏感性相关,特别是化疗和酪氨酸激酶抑制剂(TKIs)治疗。此外,在患者样本中验证了其表达与LUAD中EGFR-TKI耐药性、CD8 T细胞浸润和肿瘤比例评分(TPS)之间的正相关,强调了其在指导个性化治疗方面的潜力。

讨论

这项泛癌分析揭示了ADM在肿瘤进展、免疫调节和治疗反应中的关键作用,尤其是在LUAD中。ADM有望作为一种预后生物标志物,以及免疫调节和耐药管理中的潜在治疗靶点。未来的研究应集中在ADM介导途径的实验验证和阐明上,这可能为癌症生物学提供新的见解并改善临床结果。

https://cdn.ncbi.nlm.nih.gov/pmc/blobs/e53e/12170686/944631b5d904/fimmu-16-1573250-g001.jpg

文献AI研究员

20分钟写一篇综述,助力文献阅读效率提升50倍。

立即体验

用中文搜PubMed

大模型驱动的PubMed中文搜索引擎

马上搜索

文档翻译

学术文献翻译模型,支持多种主流文档格式。

立即体验