Suppr超能文献

生物信息学分析揭示了上皮-间充质转化在子宫内膜异位症发展中的重要性。

Bioinformatic analysis reveals the importance of epithelial-mesenchymal transition in the development of endometriosis.

机构信息

Department of Gynecology, Jiangxi Maternal and Child Health Hospital, Nanchang, Jiangxi, China.

Biological Sciences, Faculty of Environmental and Life Sciences, University of Southampton, Southampton, SO17 1BJ, UK.

出版信息

Sci Rep. 2020 May 21;10(1):8442. doi: 10.1038/s41598-020-65606-9.

Abstract

BACKGROUND

Endometriosis is a frequently occurring disease in women, which seriously affects their quality of life. However, its etiology and pathogenesis are still unclear.

METHODS

To identify key genes/pathways involved in the pathogenesis of endometriosis, we recruited 3 raw microarray datasets (GSE11691, GSE7305, and GSE12768) from Gene Expression Omnibus database (GEO), which contain endometriosis tissues and normal endometrial tissues. We then performed in-depth bioinformatic analysis to determine differentially expressed genes (DEGs), followed by gene ontology (GO), Hallmark pathway enrichment and protein-protein interaction (PPI) network analysis. The findings were further validated by immunohistochemistry (IHC) staining in endometrial tissues from endometriosis or control patients.

RESULTS

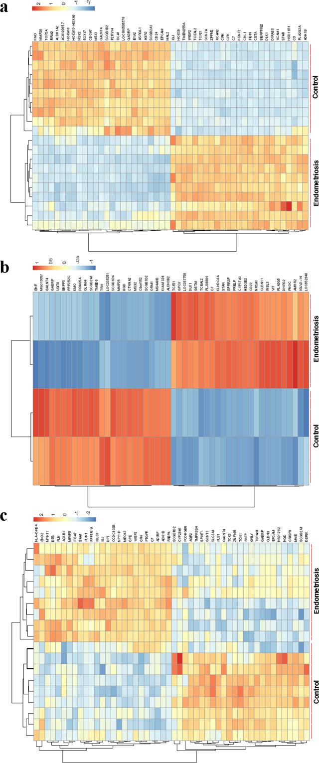
We identified 186 DEGs, of which 118 were up-regulated and 68 were down-regulated. The most enriched DEGs in GO functional analysis were mainly associated with cell adhesion, inflammatory response, and extracellular exosome. We found that epithelial-mesenchymal transition (EMT) ranked first in the Hallmark pathway enrichment. EMT may potentially be induced by inflammatory cytokines such as CXCL12. IHC confirmed the down-regulation of E-cadherin (CDH1) and up-regulation of CXCL12 in endometriosis tissues.

CONCLUSIONS

Utilizing bioinformatics and patient samples, we provide evidence of EMT in endometriosis. Elucidating the role of EMT will improve the understanding of the molecular mechanisms involved in the development of endometriosis.

摘要

背景

子宫内膜异位症是一种常见于女性的疾病,严重影响其生活质量。然而,其病因和发病机制仍不清楚。

方法

为了确定子宫内膜异位症发病机制中的关键基因/途径,我们从基因表达综合数据库(GEO)中招募了 3 个原始微阵列数据集(GSE11691、GSE7305 和 GSE12768),其中包含子宫内膜异位症组织和正常子宫内膜组织。然后,我们进行了深入的生物信息学分析,以确定差异表达基因(DEGs),随后进行基因本体(GO)、标志性通路富集和蛋白质-蛋白质相互作用(PPI)网络分析。通过子宫内膜异位症或对照患者的子宫内膜组织免疫组织化学(IHC)染色进一步验证了这些发现。

结果

我们确定了 186 个 DEGs,其中 118 个上调,68 个下调。GO 功能分析中最富集的 DEGs 主要与细胞黏附、炎症反应和细胞外外泌体有关。我们发现,上皮-间充质转化(EMT)在标志性通路富集中排名第一。EMT 可能是由炎症细胞因子如 CXCL12 诱导的。IHC 证实了 E-钙黏蛋白(CDH1)下调和 CXCL12 在子宫内膜异位症组织中的上调。

结论

利用生物信息学和患者样本,我们提供了子宫内膜异位症中 EMT 的证据。阐明 EMT 的作用将提高对子宫内膜异位症发展中涉及的分子机制的理解。

https://cdn.ncbi.nlm.nih.gov/pmc/blobs/8275/7242372/02bcd944df5b/41598_2020_65606_Fig1_HTML.jpg

文献AI研究员

20分钟写一篇综述,助力文献阅读效率提升50倍。

立即体验

用中文搜PubMed

大模型驱动的PubMed中文搜索引擎

马上搜索

文档翻译

学术文献翻译模型,支持多种主流文档格式。

立即体验