Suppr超能文献

基于生物信息学分析、机器学习和实验验证揭示与铁死亡相关的子宫内膜异位症的发病机制、生物标志物和潜在治疗药物。

Unraveling pathogenesis, biomarkers and potential therapeutic agents for endometriosis associated with disulfidptosis based on bioinformatics analysis, machine learning and experiment validation.

作者信息

Zhao Xiaoxuan, Zhao Yang, Zhang Yuanyuan, Fan Qingnan, Ke Huanxiao, Chen Xiaowei, Jin Linxi, Tang Hongying, Jiang Yuepeng, Ma Jing

机构信息

Department of Traditional Chinese Medicine (TCM) Gynecology, Hangzhou TCM Hospital Affiliated to Zhejiang Chinese Medical University, Hangzhou, China.

Research Institute of Women's Reproductive Health, Zhejiang Chinese Medical University, Hangzhou, China.

出版信息

J Biol Eng. 2024 Jul 26;18(1):42. doi: 10.1186/s13036-024-00437-0.

Abstract

BACKGROUND

Endometriosis (EMs) is an enigmatic disease of yet-unknown pathogenesis. Disulfidptosis, a novel identified form of programmed cell death resulting from disulfide stress, stands a chance of treating diverse ailments. However, the potential roles of disulfidptosis-related genes (DRGs) in EMs remain elusive. This study aims to thoroughly explore the key disulfidptosis genes involved in EMs, and probe novel diagnostic markers and candidate therapeutic compounds from the aspect of disulfidptosis based on bioinformatics analysis, machine learning, and animal experiments.

RESULTS

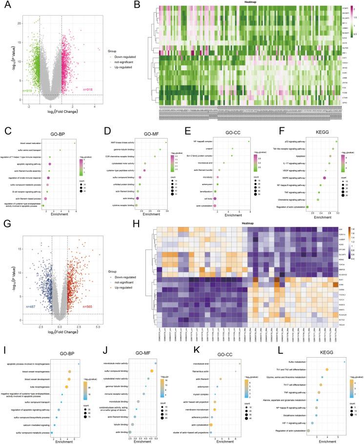
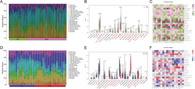
Enrichment analysis on key module genes and differentially expressed genes (DEGs) of eutopic and ectopic endometrial tissues in EMs suggested that EMs was closely related to disulfidptosis. And then, we obtained 20 and 16 disulfidptosis-related DEGs in eutopic and ectopic endometrial tissue, respectively. The protein-protein interaction (PPI) network revealed complex interactions between genes, and screened nine and ten hub genes in eutopic and ectopic endometrial tissue, respectively. Furthermore, immune infiltration analysis uncovered distinct differences in the immunocyte, human leukocyte antigen (HLA) gene set, and immune checkpoints in the eutopic and ectopic endometrial tissues when compared with health control. Besides, the hub genes mentioned above showed a close correlation with the immune microenvironment of EMs. Furthermore, four machine learning algorithms were applied to screen signature genes in eutopic and ectopic endometrial tissue, including the binary logistic regression (BLR), the least absolute shrinkage and selection operator (LASSO), the support vector machine-recursive feature elimination (SVM-RFE), and the extreme gradient boosting (XGBoost). Model training and hyperparameter tuning were implemented on 80% of the data using a ten-fold cross-validation method, and tested in the testing sets which determined the excellent diagnostic performance of these models by six indicators (Sensitivity, Specificity, Positive Predictive Value, Negative Predictive Value, Accuracy, and Area Under Curve). And seven eutopic signature genes (ACTB, GYS1, IQGAP1, MYH10, NUBPL, SLC7A11, TLN1) and five ectopic signature genes (CAPZB, CD2AP, MYH10, OXSM, PDLIM1) were finally identified based on machine learning. The independent validation dataset also showed high accuracy of the signature genes (IQGAP1, SLC7A11, CD2AP, MYH10, PDLIM1) in predicting EMs. Moreover, we screened 12 specific compounds for EMs based on ectopic signature genes and the pharmacological impact of tretinoin on signature genes was further verified in the ectopic lesion in the EMs murine model.

CONCLUSION

This study verified a close association between disulfidptosis and EMs based on bioinformatics analysis, machine learning, and animal experiments. Further investigation on the biological mechanism of disulfidptosis in EMs is anticipated to yield novel advancements for searching for potential diagnostic biomarkers and revolutionary therapeutic approaches in EMs.

摘要

背景

子宫内膜异位症(EMs)是一种发病机制尚不清楚的神秘疾病。二硫键介导的细胞焦亡是一种新发现的由二硫键应激导致的程序性细胞死亡形式,有望用于治疗多种疾病。然而,二硫键介导的细胞焦亡相关基因(DRGs)在EMs中的潜在作用仍不清楚。本研究旨在通过生物信息学分析、机器学习和动物实验,深入探索参与EMs的关键二硫键介导的细胞焦亡基因,并从二硫键介导的细胞焦亡方面探寻新的诊断标志物和候选治疗化合物。

结果

对EMs中在位和异位子宫内膜组织的关键模块基因和差异表达基因(DEGs)进行富集分析,提示EMs与二硫键介导的细胞焦亡密切相关。然后,我们分别在位和异位子宫内膜组织中获得了20个和16个二硫键介导的细胞焦亡相关DEGs。蛋白质-蛋白质相互作用(PPI)网络揭示了基因之间的复杂相互作用,并分别在位和异位子宫内膜组织中筛选出9个和10个枢纽基因。此外,免疫浸润分析发现,与健康对照相比,在位和异位子宫内膜组织中的免疫细胞、人类白细胞抗原(HLA)基因集和免疫检查点存在明显差异。此外,上述枢纽基因与EMs的免疫微环境密切相关。此外,应用四种机器学习算法在位和异位子宫内膜组织中筛选特征基因,包括二元逻辑回归(BLR)、最小绝对收缩和选择算子(LASSO)、支持向量机-递归特征消除(SVM-RFE)和极端梯度提升(XGBoost)。使用十折交叉验证方法对80%的数据进行模型训练和超参数调整,并在测试集中进行测试,通过六个指标(敏感性、特异性、阳性预测值、阴性预测值、准确性和曲线下面积)确定这些模型具有优异的诊断性能。最终基于机器学习确定了7个在位特征基因(ACTB、GYS1、IQGAP1、MYH10、NUBPL、SLC7A11、TLN1)和5个异位特征基因(CAPZB、CD2AP、MYH10、OXSM、PDLIM1)。独立验证数据集也显示特征基因(IQGAP1、SLC7A11、CD2AP、MYH10、PDLIM1)在预测EMs方面具有较高的准确性。此外,我们基于异位特征基因筛选了12种EMs特异性化合物,并在EMs小鼠模型的异位病变中进一步验证了维甲酸对特征基因的药理作用。

结论

本研究通过生物信息学分析、机器学习和动物实验验证了二硫键介导的细胞焦亡与EMs之间的密切关联。对EMs中二硫键介导的细胞焦亡生物学机制的进一步研究有望为寻找EMs潜在的诊断生物标志物和革命性治疗方法带来新的进展。

https://cdn.ncbi.nlm.nih.gov/pmc/blobs/6c14/11282767/7393c352230b/13036_2024_437_Fig1_HTML.jpg

文献AI研究员

20分钟写一篇综述,助力文献阅读效率提升50倍。

立即体验

用中文搜PubMed

大模型驱动的PubMed中文搜索引擎

马上搜索

文档翻译

学术文献翻译模型,支持多种主流文档格式。

立即体验