Suppr超能文献

基于生物信息学的分析,探讨二硫键凋亡与胰腺癌预后和治疗反应的关系。

Bioinformatics-based analysis of the relationship between disulfidptosis and prognosis and treatment response in pancreatic cancer.

机构信息

Department of General Surgery, The First Affiliated Hospital of Nanchang University, Nanchang, 330006, Jiangxi, China.

School of Public Health, Nanchang University, Nanchang, 330006, Jiangxi, China.

出版信息

Sci Rep. 2023 Dec 14;13(1):22218. doi: 10.1038/s41598-023-49752-4.

Abstract

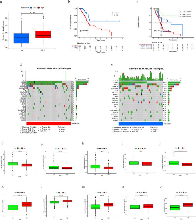
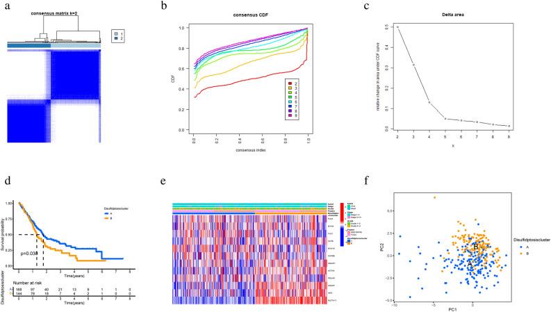
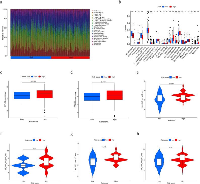
Tumor formation is closely associated with disulfidptosis, a new form of cell death induced by disulfide stress-induced. The exact mechanism of action of disulfidptosis in pancreatic cancer (PCa) is not clear. This study analyzed the impact of disulfidptosis-related genes (DRGs) on the prognosis of PCa and identified clusters of DRGs, and based on this, a risk score (RS) signature was developed to assess the impact of RS on the prognosis, immune and chemotherapeutic response of PCa patients. Based on transcriptomic data and clinical information from PCa tissue and normal pancreatic tissue samples obtained from the TCGA and GTEx databases, differentially expressed and differentially surviving DRGs in PCa were identified from among 15 DRGs. Two DRGs clusters were identified by consensus clustering by merging the PCa samples in the GSE183795 dataset. Analysis of DRGs clusters about the PCa tumor microenvironment and differential analysis to obtain differential genes between the two DRG clusters. Patients were then randomized into the training and testing sets, and a prognostic prediction signature associated with disulfidptosis was constructed in the training set. Then all samples were divided into high-disulfidptosis-risk (HDR) and low-disulfidptosis-risk (LDR) subgroups based on the RS calculated from the signature. The predictive efficacy of the signature was assessed by survival analysis, nomograms, correlation analysis of clinicopathological characteristics, and the receiver operating characteristic (ROC) curves. To assess differences between different risk subgroups in immune cell infiltration, expression of immune checkpoint molecules, somatic gene mutations, and effectiveness of immunotherapy and chemotherapy. The GSE57495 dataset was used as external validation, reverse transcription-quantitative polymerase chain reaction (RT-qPCR) was used to detect the expression levels of DRGs. A total of 12 DRGs with differential expression and prognosis in PCa were identified, based on which a risk-prognosis signature containing five differentially expressed genes (DEGs) was developed. The signature was a good predictor and an independent risk factor. The nomogram and calibration curve shows the signature's excellent clinical applicability. Functional enrichment analysis showed that RS was associated with tumor and immune-related pathways. RS was strongly associated with the tumor microenvironment, and analysis of response to immunotherapy and chemotherapy suggests that the signature can be used to assess the sensitivity of treatments. External validation further demonstrated the model's efficacy in predicting the prognosis of PCa patients, with RT-qPCR and immunohistochemical maps visualizing the expression of each gene in PCa cell lines and the tissue. Our study is the first to apply the subtyping model of disulfidptosis to PCa and construct a signature based on the disulfidptosis subtype, which can provide an accurate assessment of prognosis, immunotherapy, and chemotherapy response in PCa patients, providing new targets and directions for the prognosis and treatment of PCa.

摘要

肿瘤的形成与二硫键相关的细胞死亡密切相关,这是一种新的细胞死亡形式,由二硫键应激诱导。二硫键相关基因(DRGs)在胰腺癌(PCa)中的作用机制尚不清楚。本研究分析了 DRGs 对 PCa 预后的影响,鉴定了 DRGs 聚类,并在此基础上开发了风险评分(RS)特征,以评估 RS 对 PCa 患者预后、免疫和化疗反应的影响。基于来自 TCGA 和 GTEx 数据库的 PCa 组织和正常胰腺组织样本的转录组数据和临床信息,从 15 个 DRGs 中鉴定出 PCa 中差异表达和差异存活的 DRGs。通过合并 GSE183795 数据集的 PCa 样本,通过共识聚类鉴定出两个 DRG 聚类。对 DRGs 聚类进行肿瘤微环境分析和差异分析,以获得两个 DRG 聚类之间的差异基因。然后将患者随机分为训练集和测试集,并在训练集中构建与二硫键相关的预后预测特征。然后,根据特征计算的 RS 将所有样本分为高二硫键风险(HDR)和低二硫键风险(LDR)亚组。通过生存分析、列线图、临床病理特征相关性分析和接收者操作特征(ROC)曲线评估特征的预测效果。评估不同风险亚组之间免疫细胞浸润、免疫检查点分子表达、体细胞基因突变以及免疫治疗和化疗效果的差异。使用 GSE57495 数据集进行外部验证,使用逆转录-定量聚合酶链反应(RT-qPCR)检测 DRGs 的表达水平。共鉴定出 12 个在 PCa 中具有差异表达和预后的 DRGs,在此基础上开发了包含 5 个差异表达基因(DEGs)的风险预后特征。该特征是一种良好的预测和独立的危险因素。列线图和校准曲线表明该特征具有良好的临床适用性。功能富集分析表明,RS 与肿瘤和免疫相关途径有关。RS 与肿瘤微环境密切相关,免疫治疗和化疗反应分析表明,该特征可用于评估治疗的敏感性。外部验证进一步证明了该模型在预测 PCa 患者预后方面的有效性,使用 RT-qPCR 和免疫组织化学图谱可视化了每个基因在 PCa 细胞系和组织中的表达。我们的研究首次将二硫键相关的亚分型模型应用于 PCa,并构建了基于二硫键亚型的特征,可为 PCa 患者的预后、免疫治疗和化疗反应提供准确评估,为 PCa 的预后和治疗提供新的靶点和方向。

https://cdn.ncbi.nlm.nih.gov/pmc/blobs/cb15/10721597/d8075acdacf3/41598_2023_49752_Fig1_HTML.jpg

文献AI研究员

20分钟写一篇综述,助力文献阅读效率提升50倍。

立即体验

用中文搜PubMed

大模型驱动的PubMed中文搜索引擎

马上搜索

文档翻译

学术文献翻译模型,支持多种主流文档格式。

立即体验