Suppr超能文献

转录组与相互作用组的整合预测了一种ETP-ALL特异性转录足迹,该足迹可解码其发育倾向。

Integration of Transcriptome and Interactome Predicts an ETP-ALL-Specific Transcriptional Footprint that Decodes its Developmental Propensity.

作者信息

Mukherjee Soumyadeep, Kar Arpita, Paul Paramita, Dey Souvik, Biswas Avik, Barik Subhasis

机构信息

Department of In Vitro Carcinogenesis and Cellular Chemotherapy, Chittaranjan National Cancer Institute, Kolkata, India.

Department of Signal Transduction and Biogenic Amines, Chittaranjan National Cancer Institute, Kolkata, India.

出版信息

Front Cell Dev Biol. 2022 May 13;10:899752. doi: 10.3389/fcell.2022.899752. eCollection 2022.

Abstract

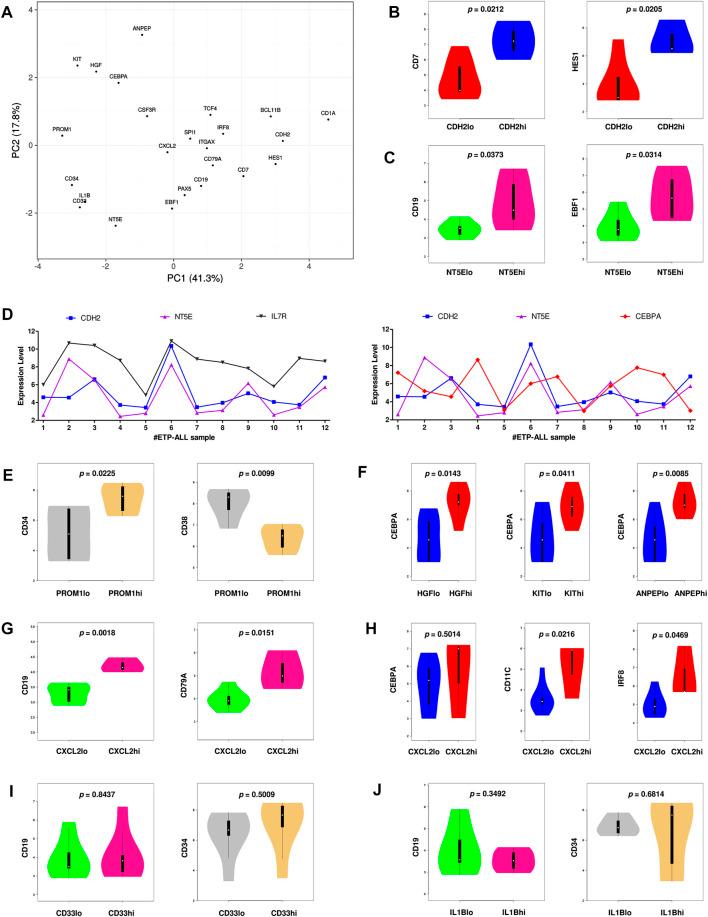
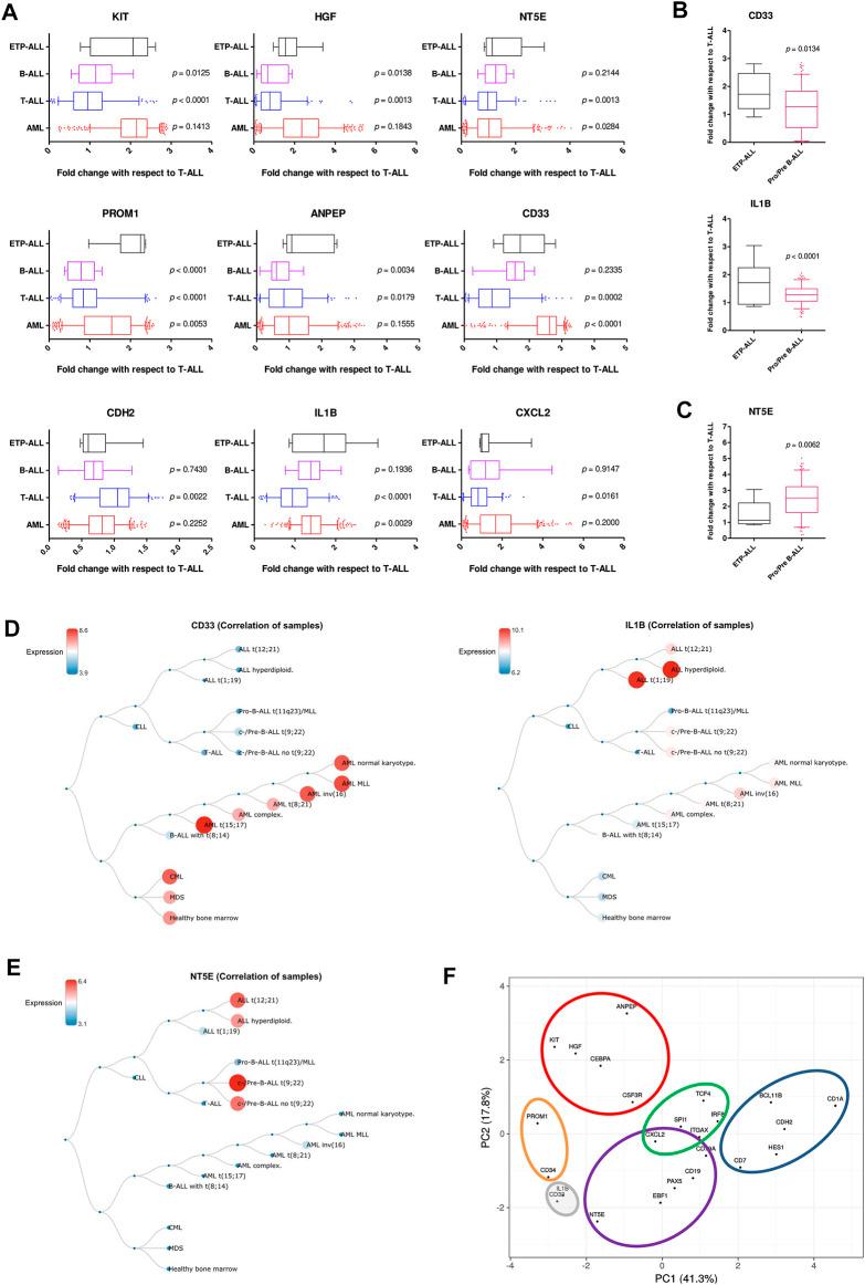
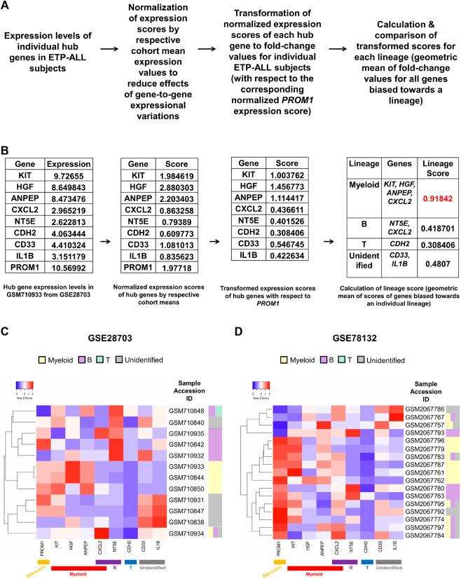
Early T precursor acute lymphoblastic leukemia (ETP-ALL) exhibits poor clinical outcomes and high relapse rates following conventional chemotherapeutic protocols. Extensive developmental flexibility of the multipotent ETP-ALL blasts with considerable intra-population heterogeneity in terms of immunophenotype and prognostic parameters might be a target for novel therapeutic interventions. Using a public gene expression dataset (GSE28703) from NCBI GEO DataSets with 12 ETP-ALL and 40 non-ETP-ALL samples, such heterogeneity was found to be reflected in their transcriptome as well. Hub genes were identified from the STRING-derived functional interaction network of genes showing differential expression between ETP-ALL and non-ETP-ALL as well as variable expression across ETP-ALL. Nine genes (, , , , , , , and ) among the hubs were further validated as possible diagnostic ETP-ALL markers using another gene expression dataset (GSE78132) with 17 ETP-ALL and 27 non-ETP-ALL samples. Linear dimensionality reduction analysis with the expression levels of the hub genes in ETP-ALL revealed their divergent inclinations towards different hematopoietic lineages, proposing them as novel indicators of lineage specification in the incompletely differentiated ETP-ALL blasts. This further led to the formulation of a personalized lineage score calculation algorithm, which uncovered a considerable B-lineage-bias in a substantial fraction of ETP-ALL subjects from the GSE28703 and GSE78132 cohorts. In addition, STRING-derived physical interactome of the potential biomarkers displayed complete segregation of the B-lineage-skewed markers from other lineage-associated factors, highlighting their distinct functionality and possible druggability in ETP-ALL. A panel of these biomarkers might be useful in pinpointing the dominant lineage specification programmes in the ETP-ALL blasts on a personalized level, urging the development of novel lineage-directed precision therapies as well as repurposing of existing therapies against leukemia of different hematopoietic lineages; which might overcome the drawbacks of conventional chemotherapy.

摘要

早期T前体急性淋巴细胞白血病(ETP-ALL)在传统化疗方案治疗后临床预后较差且复发率高。多能ETP-ALL母细胞具有广泛的发育灵活性,在免疫表型和预后参数方面存在相当大的群体内异质性,这可能是新型治疗干预的靶点。使用来自NCBI GEO数据集的公共基因表达数据集(GSE28703),其中包含12个ETP-ALL样本和40个非ETP-ALL样本,发现这种异质性在它们的转录组中也有体现。从STRING衍生的基因功能相互作用网络中鉴定出枢纽基因,这些基因在ETP-ALL和非ETP-ALL之间表现出差异表达,并且在ETP-ALL中表达可变。使用另一个包含17个ETP-ALL样本和27个非ETP-ALL样本的基因表达数据集(GSE78132),进一步验证了枢纽基因中的9个基因(、、、、、、、和)作为可能的ETP-ALL诊断标志物。对ETP-ALL中枢纽基因的表达水平进行线性降维分析,揭示了它们向不同造血谱系的不同倾向,表明它们是未完全分化的ETP-ALL母细胞中谱系特化的新指标。这进一步导致制定了个性化的谱系评分计算算法,该算法在来自GSE28703和GSE78132队列的相当一部分ETP-ALL受试者中发现了相当大的B谱系偏差。此外,潜在生物标志物的STRING衍生物理相互作用组显示B谱系偏向标志物与其他谱系相关因子完全分离,突出了它们在ETP-ALL中的独特功能和可能的可药物靶向性。一组这些生物标志物可能有助于在个性化水平上确定ETP-ALL母细胞中的主要谱系特化程序,促使开发新型谱系导向的精准疗法以及重新利用针对不同造血谱系白血病的现有疗法;这可能克服传统化疗的缺点。

https://cdn.ncbi.nlm.nih.gov/pmc/blobs/554a/9138408/6a884ee2421f/fcell-10-899752-g001.jpg

文献AI研究员

20分钟写一篇综述,助力文献阅读效率提升50倍。

立即体验

用中文搜PubMed

大模型驱动的PubMed中文搜索引擎

马上搜索

文档翻译

学术文献翻译模型,支持多种主流文档格式。

立即体验