Suppr超能文献

基于生物信息学分析的泛素化相关基因在多发性骨髓瘤中的预后意义。

The prognostic significance of ubiquitination-related genes in multiple myeloma by bioinformatics analysis.

机构信息

Department of Hematology, Kunming First People's Hospital, Kunming, 650051, China.

Department of Endocrinology, Kunming First People's Hospital, Kunming, 650051, China.

出版信息

BMC Med Genomics. 2024 Jun 19;17(1):164. doi: 10.1186/s12920-024-01937-0.

Abstract

BACKGROUND

Immunoregulatory drugs regulate the ubiquitin-proteasome system, which is the main treatment for multiple myeloma (MM) at present. In this study, bioinformatics analysis was used to construct the risk model and evaluate the prognostic value of ubiquitination-related genes in MM.

METHODS AND RESULTS

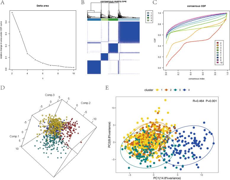
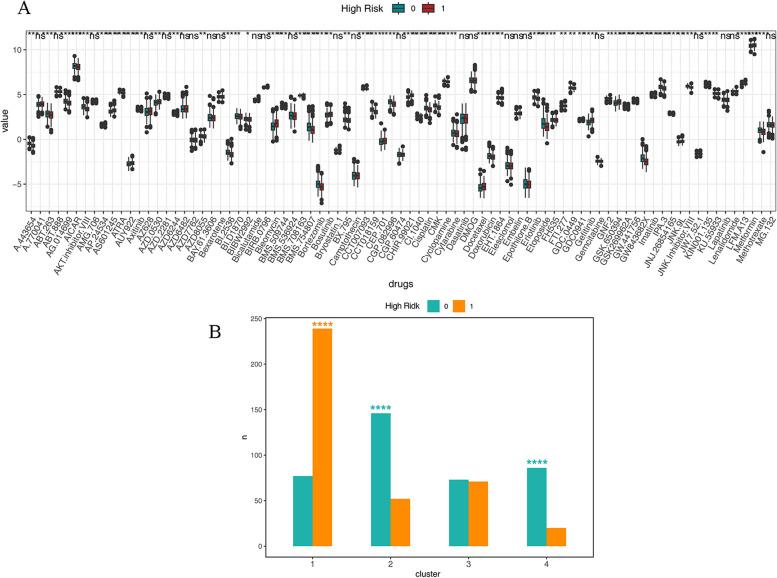
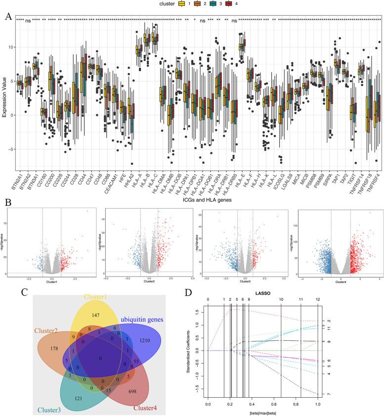
The data on ubiquitination-related genes and MM samples were downloaded from The Cancer Genome Atlas (TCGA) and Gene Expression Omnibus (GEO) databases. The consistent cluster analysis and ESTIMATE algorithm were used to create distinct clusters. The MM prognostic risk model was constructed through single-factor and multiple-factor analysis. The ROC curve was plotted to compare the survival difference between high- and low-risk groups. The nomogram was used to validate the predictive capability of the risk model. A total of 87 ubiquitination-related genes were obtained, with 47 genes showing high expression in the MM group. According to the consistent cluster analysis, 4 clusters were determined. The immune infiltration, survival, and prognosis differed significantly among the 4 clusters. The tumor purity was higher in clusters 1 and 3 than in clusters 2 and 4, while the immune score and stromal score were lower in clusters 1 and 3. The proportion of B cells memory, plasma cells, and T cells CD4 naïve was the lowest in cluster 4. The model genes KLHL24, HERC6, USP3, TNIP1, and CISH were highly expressed in the high-risk group. AICAr and BMS.754,807 exhibited higher drug sensitivity in the low-risk group, whereas Bleomycin showed higher drug sensitivity in the high-risk group. The nomogram of the risk model demonstrated good efficacy in predicting the survival of MM patients using TCGA and GEO datasets.

CONCLUSIONS

The risk model constructed by ubiquitination-related genes can be effectively used to predict the prognosis of MM patients. KLHL24, HERC6, USP3, TNIP1, and CISH genes in MM warrant further investigation as therapeutic targets and to combat drug resistance.

摘要

背景

免疫调节药物调节泛素-蛋白酶体系统,这是目前多发性骨髓瘤(MM)的主要治疗方法。本研究采用生物信息学分析构建泛素化相关基因风险模型,并评估其在 MM 中的预后价值。

方法和结果

从癌症基因组图谱(TCGA)和基因表达综合数据库(GEO)下载泛素化相关基因和 MM 样本数据。采用一致聚类分析和 ESTIMATE 算法构建不同的聚类。通过单因素和多因素分析构建 MM 预后风险模型。绘制 ROC 曲线比较高低风险组的生存差异。使用列线图验证风险模型的预测能力。共获得 87 个泛素化相关基因,其中 47 个基因在 MM 组中高表达。根据一致聚类分析,确定了 4 个聚类。4 个聚类的免疫浸润、生存和预后差异有统计学意义。簇 1 和 3 的肿瘤纯度高于簇 2 和 4,而簇 1 和 3 的免疫评分和基质评分较低。簇 4 中 B 细胞记忆、浆细胞和 T 细胞 CD4 幼稚的比例最低。模型基因 KLHL24、HERC6、USP3、TNIP1 和 CISH 在高危组中高表达。AICAr 和 BMS.754.807 在低危组中表现出更高的药物敏感性,而博来霉素在高危组中表现出更高的药物敏感性。风险模型的列线图在 TCGA 和 GEO 数据集上对 MM 患者的生存预测具有良好的效果。

结论

泛素化相关基因构建的风险模型可有效预测 MM 患者的预后。MM 中 KLHL24、HERC6、USP3、TNIP1 和 CISH 等基因值得进一步研究,作为治疗靶点和对抗耐药性的手段。

https://cdn.ncbi.nlm.nih.gov/pmc/blobs/e46d/11186196/57aa294dc0f5/12920_2024_1937_Fig1_HTML.jpg

文献AI研究员

20分钟写一篇综述,助力文献阅读效率提升50倍。

立即体验

用中文搜PubMed

大模型驱动的PubMed中文搜索引擎

马上搜索

文档翻译

学术文献翻译模型,支持多种主流文档格式。

立即体验