Suppr超能文献

利用多种细胞应激模式预测多发性骨髓瘤患者的临床结局和治疗反应。

Leveraging diverse cellular stress patterns for predicting clinical outcomes and therapeutic responses in patients with multiple myeloma.

机构信息

Department of Hematology, Nanjing Drum Tower Hospital, Affiliated Hospital of Medical School, China-Australia Institute of Translational Medicine, School of Life Sciences, Nanjing University, Nanjing, China.

出版信息

J Cell Mol Med. 2024 Sep;28(17):e70054. doi: 10.1111/jcmm.70054.

Abstract

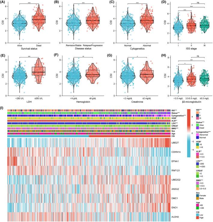
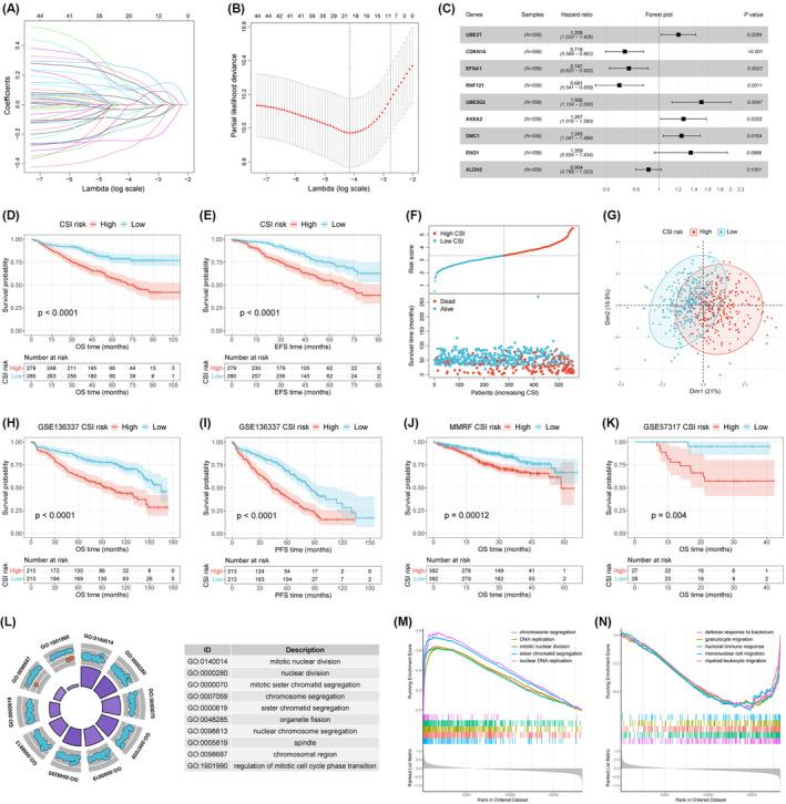
Tumour microenvironment harbours diverse stress factors that affect the progression of multiple myeloma (MM), and the survival of MM cells heavily relies on crucial stress pathways. However, the impact of cellular stress on clinical prognosis of MM patients remains largely unknown. This study aimed to provide a cell stress-related model for survival and treatment prediction in MM. We incorporated five cell stress patterns including heat, oxidative, hypoxic, genotoxic, and endoplasmic reticulum stresses, to develop a comprehensive cellular stress index (CSI). Then we systematically analysed the effects of CSI on survival outcomes, clinical characteristics, immune microenvironment, and treatment sensitivity in MM. Molecular subtypes were identified using consensus clustering analysis based on CSI gene profiles. Moreover, a prognostic nomogram incorporating CSI was constructed and validated to aid in personalised risk stratification. After screening from five stress models, a CSI signature containing nine genes was established by Cox regression analyses and validated in three independent datasets. High CSI was significantly correlated with cell division pathways and poor clinical prognosis. Two distinct MM subtypes were identified through unsupervised clustering, showing significant differences in prognostic outcomes. The nomogram that combined CSI with clinical features exhibited good predictive performances in both training and validation cohorts. Meanwhile, CSI was closely associated with immune cell infiltration level and immune checkpoint gene expression. Therapeutically, patients with high CSI were more sensitive to bortezomib and antimitotic agents, while their response to immunotherapy was less favourable. Furthermore, in vitro experiments using cell lines and clinical samples verified the expression and function of key genes from CSI. The CSI signature could be a clinically applicable indicator of disease evaluation, demonstrating potential in predicting prognosis and guiding therapy for patients with MM.

摘要

肿瘤微环境中存在多种影响多发性骨髓瘤(MM)进展的应激因素,MM 细胞的存活严重依赖于关键的应激途径。然而,细胞应激对 MM 患者临床预后的影响在很大程度上仍不清楚。本研究旨在为 MM 的生存和治疗预测提供一个与细胞应激相关的模型。我们纳入了包括热、氧化、缺氧、遗传毒性和内质网应激在内的五种细胞应激模式,开发了一个全面的细胞应激指数(CSI)。然后,我们系统地分析了 CSI 对 MM 患者生存结局、临床特征、免疫微环境和治疗敏感性的影响。基于 CSI 基因谱的共识聚类分析确定了分子亚型。此外,构建并验证了一个包含 CSI 的预后列线图,以帮助进行个性化风险分层。经过从五个应激模型中筛选,通过 Cox 回归分析建立了一个包含 9 个基因的 CSI 特征,并在三个独立的数据集进行了验证。高 CSI 与细胞分裂途径显著相关,且与不良临床预后相关。通过无监督聚类确定了两种不同的 MM 亚型,它们在预后结局方面存在显著差异。结合 CSI 和临床特征的列线图在训练和验证队列中均表现出良好的预测性能。同时,CSI 与免疫细胞浸润水平和免疫检查点基因表达密切相关。在治疗方面,高 CSI 的患者对硼替佐米和抗有丝分裂药物更敏感,而对免疫治疗的反应较差。此外,使用细胞系和临床样本进行的体外实验验证了 CSI 中关键基因的表达和功能。CSI 特征可能是疾病评估的一个临床适用指标,具有预测预后和指导 MM 患者治疗的潜力。

https://cdn.ncbi.nlm.nih.gov/pmc/blobs/8f07/11381192/988fb99a7808/JCMM-28-e70054-g006.jpg

文献AI研究员

20分钟写一篇综述,助力文献阅读效率提升50倍。

立即体验

用中文搜PubMed

大模型驱动的PubMed中文搜索引擎

马上搜索

文档翻译

学术文献翻译模型,支持多种主流文档格式。

立即体验