Suppr超能文献

多发性骨髓瘤中一种新型铜死亡相关基因特征的鉴定与验证

Identification and validation of a novel cuproptosis-related gene signature in multiple myeloma.

作者信息

Zhang Bingxin, Wang Quanqiang, Zhang Tianyu, Zheng Ziwei, Lin Zhili, Zhou Shujuan, Zheng Dong, Chen Zixing, Zheng Sisi, Zhang Yu, Lin Xuanru, Dong Rujiao, Chen Jingjing, Qian Honglan, Hu Xudong, Zhuang Yan, Zhang Qianying, Jin Zhouxiang, Jiang Songfu, Ma Yongyong

机构信息

Department of Hematology, The First Affiliated Hospital of Wenzhou Medical University, Wenzhou, Zhejiang, China.

Department of Hepatobiliary Surgery, The Second Affiliated Hospital and Yuying Children's Hospital of Wenzhou Medical University, Wenzhou, Zhejiang, China.

出版信息

Front Cell Dev Biol. 2023 Apr 20;11:1159355. doi: 10.3389/fcell.2023.1159355. eCollection 2023.

Abstract

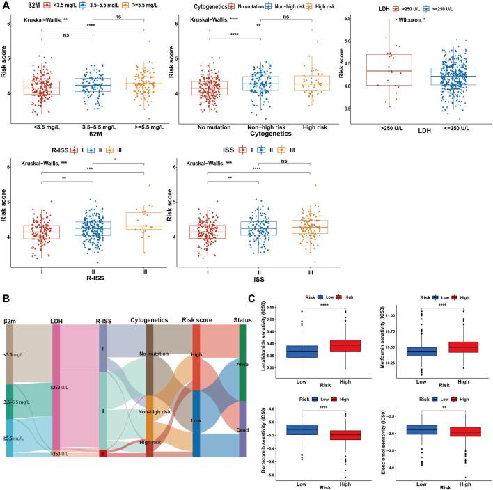
Cuproptosis is a newly identified unique copper-triggered modality of mitochondrial cell death, distinct from known death mechanisms such as necroptosis, pyroptosis, and ferroptosis. Multiple myeloma (MM) is a hematologic neoplasm characterized by the malignant proliferation of plasma cells. In the development of MM, almost all patients undergo a relatively benign course from monoclonal gammopathy of undetermined significance (MGUS) to smoldering myeloma (SMM), which further progresses to active myeloma. However, the prognostic value of cuproptosis in MM remains unknown. In this study, we systematically investigated the genetic variants, expression patterns, and prognostic value of cuproptosis-related genes (CRGs) in MM. CRG scores derived from the prognostic model were used to perform the risk stratification of MM patients. We then explored their differences in clinical characteristics and immune patterns and assessed their value in prognosis prediction and treatment response. Nomograms were also developed to improve predictive accuracy and clinical applicability. Finally, we collected MM cell lines and patient samples to validate marker gene expression by quantitative real-time PCR (qRT-PCR). The evolution from MGUS and SMM to MM was also accompanied by differences in the CRG expression profile. Then, a well-performing cuproptosis-related risk model was developed to predict prognosis in MM and was validated in two external cohorts. The high-risk group exhibited higher clinical risk indicators. Cox regression analyses showed that the model was an independent prognostic predictor in MM. Patients in the high-risk group had significantly lower survival rates than those in the low-risk group ( < 0.001). Meanwhile, CRG scores were significantly correlated with immune infiltration, stemness index and immunotherapy sensitivity. We further revealed the close association between CRG scores and mitochondrial metabolism. Subsequently, the prediction nomogram showed good predictive power and calibration. Finally, the prognostic CRGs were further validated by qRT-PCR . CRGs were closely related to the immune pattern and self-renewal biology of cancer cells in MM. This prognostic model provided a new perspective for the risk stratification and treatment response prediction of MM patients.

摘要

铜死亡是一种新发现的独特的由铜触发的线粒体细胞死亡方式,不同于已知的死亡机制,如坏死性凋亡、炎性小体凋亡和铁死亡。多发性骨髓瘤(MM)是一种血液系统肿瘤,其特征为浆细胞恶性增殖。在MM的发展过程中,几乎所有患者都经历了一个相对良性的病程,从不明意义的单克隆丙种球蛋白病(MGUS)发展为冒烟型骨髓瘤(SMM),后者进一步进展为活动性骨髓瘤。然而,铜死亡在MM中的预后价值仍不清楚。在本研究中,我们系统地研究了MM中铜死亡相关基因(CRG)的遗传变异、表达模式和预后价值。从预后模型得出的CRG评分用于对MM患者进行风险分层。然后,我们探讨了它们在临床特征和免疫模式上的差异,并评估了它们在预后预测和治疗反应中的价值。还制定了列线图以提高预测准确性和临床适用性。最后,我们收集了MM细胞系和患者样本,通过定量实时PCR(qRT-PCR)验证标记基因的表达。从MGUS和SMM到MM的演变也伴随着CRG表达谱的差异。然后,开发了一个性能良好的铜死亡相关风险模型来预测MM的预后,并在两个外部队列中进行了验证。高危组表现出更高的临床风险指标。Cox回归分析表明,该模型是MM的独立预后预测指标。高危组患者的生存率明显低于低危组患者(<0.001)。同时,CRG评分与免疫浸润、干性指数和免疫治疗敏感性显著相关。我们进一步揭示了CRG评分与线粒体代谢之间的密切关联。随后,预测列线图显示出良好的预测能力和校准性。最后,通过qRT-PCR进一步验证了预后CRG。CRG与MM中癌细胞的免疫模式和自我更新生物学密切相关。这种预后模型为MM患者的风险分层和治疗反应预测提供了新的视角。

https://cdn.ncbi.nlm.nih.gov/pmc/blobs/5189/10157051/c8602edc2360/fcell-11-1159355-g001.jpg

文献AI研究员

20分钟写一篇综述,助力文献阅读效率提升50倍。

立即体验

用中文搜PubMed

大模型驱动的PubMed中文搜索引擎

马上搜索

文档翻译

学术文献翻译模型,支持多种主流文档格式。

立即体验