Suppr超能文献

MUC20 受染色体外环状 DNA 调控,通过调节铜死亡来减弱多发性骨髓瘤对蛋白酶体抑制剂的耐药性。

MUC20 regulated by extrachromosomal circular DNA attenuates proteasome inhibitor resistance of multiple myeloma by modulating cuproptosis.

机构信息

Department of Hematology, Shengjing Hospital, China Medical University, Shenyang, China.

Center for Reproductive Medicine, Shengjing Hospital, China Medical University, Shenyang, China.

出版信息

J Exp Clin Cancer Res. 2024 Mar 5;43(1):68. doi: 10.1186/s13046-024-02972-6.

Abstract

BACKGROUND

Proteasome inhibitors (PIs) are one of the most important classes of drugs for the treatment of multiple myeloma (MM). However, almost all patients with MM develop PI resistance, resulting in therapeutic failure. Therefore, the mechanisms underlying PI resistance in MM require further investigation.

METHODS

We used several MM cell lines to establish PI-resistant MM cell lines. We performed RNA microarray and EccDNA-seq in MM cell lines and collected human primary MM samples to explore gene profiles. We evaluated the effect of MUC20 on cuproptosis of PI-resistant MM cells using Co-immunoprecipitation (Co-IP), Seahorse bioenergetic profiling and in vivo assay.

RESULTS

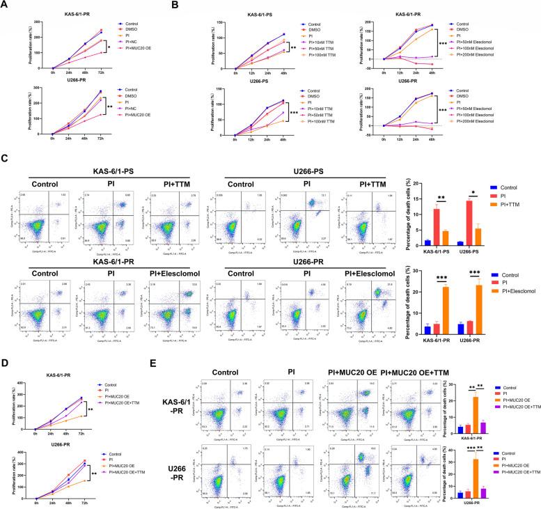
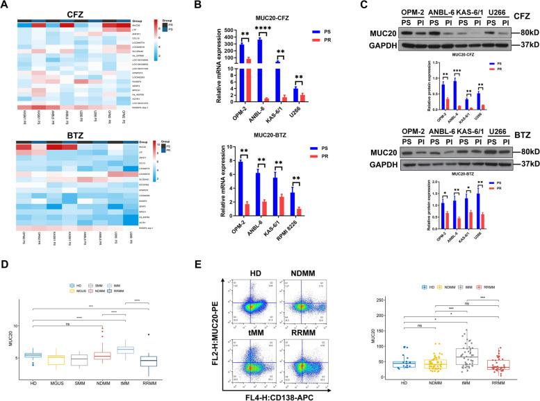
This study revealed that the downregulation of Mucin 20 (MUC20) could predict PI sensitivity and outcomes in MM patients. Besides, MUC20 attenuated PI resistance in MM cells by inducing cuproptosis via the inhibition of cyclin-dependent kinase inhibitor 2 A expression (CDKN2A), which was achieved by hindering MET proto-oncogene, receptor tyrosine kinase (MET) activation. Moreover, MUC20 suppressed MET activation by repressing insulin-like growth factor receptor-1 (IGF-1R) lactylation in PI-resistant MM cells. This study is the first to perform extrachromosomal circular DNA (eccDNA) sequencing for MM, and it revealed that eccDNA induced PI resistance by amplifying kinesin family member 3 C (KIF3C) to reduce MUC20 expression in MM.

CONCLUSION

Our findings indicated that MUC20 regulated by eccDNA alleviates PI resistance of MM by modulating cuproptosis, which would provide novel strategies for the treatment of PI-resistant MM.

摘要

背景

蛋白酶体抑制剂(PIs)是治疗多发性骨髓瘤(MM)的最重要药物之一。然而,几乎所有 MM 患者都会产生 PI 耐药性,导致治疗失败。因此,MM 中 PI 耐药的机制需要进一步研究。

方法

我们使用几种 MM 细胞系建立了 PI 耐药 MM 细胞系。我们在 MM 细胞系中进行了 RNA 微阵列和 EccDNA-seq,并收集了人类原发性 MM 样本以探索基因谱。我们使用 Co-immunoprecipitation (Co-IP)、Seahorse 生物能量分析和体内测定来评估 MUC20 对 PI 耐药 MM 细胞中铜死亡的影响。

结果

本研究表明,粘蛋白 20 (MUC20) 的下调可以预测 MM 患者的 PI 敏感性和结果。此外,MUC20 通过抑制细胞周期蛋白依赖性激酶抑制剂 2A(CDKN2A)的表达来诱导铜死亡,从而减轻 MM 细胞中的 PI 耐药性,这是通过抑制 MET 原癌基因受体酪氨酸激酶(MET)的激活来实现的。此外,MUC20 通过抑制胰岛素样生长因子受体-1(IGF-1R)的乳糖基化来抑制 PI 耐药 MM 细胞中 MET 的激活。本研究首次对 MM 进行了染色体外环状 DNA(eccDNA)测序,结果表明 eccDNA 通过扩增驱动蛋白家族成员 3C(KIF3C)来增加 PI 耐药性,从而降低 MM 中的 MUC20 表达。

结论

我们的研究结果表明,eccDNA 调节的 MUC20 通过调节铜死亡减轻 MM 的 PI 耐药性,这为治疗 PI 耐药 MM 提供了新的策略。

https://cdn.ncbi.nlm.nih.gov/pmc/blobs/7fcf/10913264/84cf9abda4d7/13046_2024_2972_Fig1_HTML.jpg

文献AI研究员

20分钟写一篇综述,助力文献阅读效率提升50倍。

立即体验

用中文搜PubMed

大模型驱动的PubMed中文搜索引擎

马上搜索

文档翻译

学术文献翻译模型,支持多种主流文档格式。

立即体验