Suppr超能文献

一种克服人多发性骨髓瘤对标准治疗耐药的药物再利用策略。

A drug repurposing strategy for overcoming human multiple myeloma resistance to standard-of-care treatment.

机构信息

Laboratory of Genome Integrity, Institute of Molecular and Translational Medicine, Faculty of Medicine and Dentistry, Palacky University, Olomouc, Czech Republic.

Department of Hemato-oncology, University Hospital Olomouc and Medical Faculty of Palacky University Olomouc, Olomouc, Czech Republic.

出版信息

Cell Death Dis. 2022 Mar 4;13(3):203. doi: 10.1038/s41419-022-04651-w.

Abstract

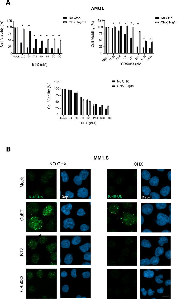
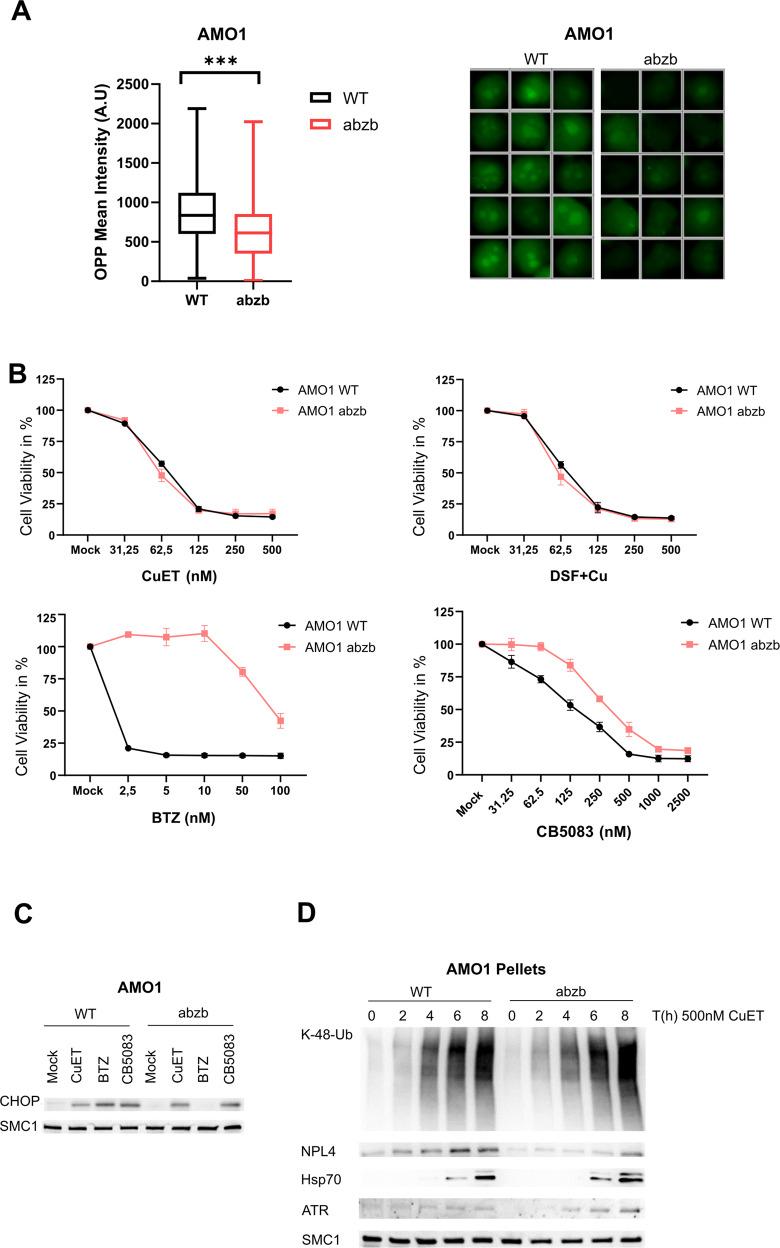
Despite several approved therapeutic modalities, multiple myeloma (MM) remains an incurable blood malignancy and only a small fraction of patients achieves prolonged disease control. The common anti-MM treatment targets proteasome with specific inhibitors (PI). The resulting interference with protein degradation is particularly toxic to MM cells as they typically accumulate large amounts of toxic proteins. However, MM cells often acquire resistance to PIs through aberrant expression or mutations of proteasome subunits such as PSMB5, resulting in disease recurrence and further treatment failure. Here we propose CuET-a proteasome-like inhibitor agent that is spontaneously formed in-vivo and in-vitro from the approved alcohol-abuse drug disulfiram (DSF), as a readily available treatment effective against diverse resistant forms of MM. We show that CuET efficiently kills also resistant MM cells adapted to proliferate under exposure to common anti-myeloma drugs such as bortezomib and carfilzomib used as the first-line therapy, as well as to other experimental drugs targeting protein degradation upstream of the proteasome. Furthermore, CuET can overcome also the adaptation mechanism based on reduced proteasome load, another clinically relevant form of treatment resistance. Data obtained from experimental treatment-resistant cellular models of human MM are further corroborated using rather unique advanced cytotoxicity experiments on myeloma and normal blood cells obtained from fresh patient biopsies including newly diagnosed as well as relapsed and treatment-resistant MM. Overall our findings suggest that disulfiram repurposing particularly if combined with copper supplementation may offer a promising and readily available treatment option for patients suffering from relapsed and/or therapy-resistant multiple myeloma.

摘要

尽管有几种经过批准的治疗方法,但多发性骨髓瘤(MM)仍然是一种无法治愈的血液恶性肿瘤,只有一小部分患者能获得长期疾病控制。常见的抗 MM 治疗方法是用特定抑制剂(PI)靶向蛋白酶体。由此导致的蛋白质降解干扰对 MM 细胞特别有毒,因为它们通常会积累大量有毒蛋白质。然而,MM 细胞通常会通过异常表达或突变蛋白酶体亚基(如 PSMB5)来获得对 PIs 的耐药性,从而导致疾病复发和进一步的治疗失败。在这里,我们提出了一种 CuET-蛋白酶体样抑制剂,它可以从已批准的酒精滥用药物双硫仑(DSF)在体内和体外自发形成,作为一种针对多种耐药 MM 形式的有效治疗方法。我们表明,CuET 还可以有效地杀死适应在常见抗骨髓瘤药物(如硼替佐米和卡非佐米)暴露下增殖的耐药 MM 细胞,这些药物被用作一线治疗药物,以及针对蛋白酶体上游蛋白质降解的其他实验药物。此外,CuET 还可以克服基于蛋白酶体负荷降低的适应机制,这是另一种临床上相关的治疗耐药形式。从人类 MM 的实验性耐药细胞模型中获得的数据,进一步通过对从新鲜患者活检中获得的骨髓瘤和正常血细胞进行的独特的先进细胞毒性实验得到证实,这些活检包括新诊断的以及复发和治疗耐药的 MM。总体而言,我们的研究结果表明,双硫仑的再利用,特别是如果与铜补充剂结合使用,可能为复发和/或治疗耐药性多发性骨髓瘤患者提供一种有前途的、现成的治疗选择。

https://cdn.ncbi.nlm.nih.gov/pmc/blobs/9fbf/8897388/07b7f9dc250c/41419_2022_4651_Fig1_HTML.jpg

文献AI研究员

20分钟写一篇综述,助力文献阅读效率提升50倍。

立即体验

用中文搜PubMed

大模型驱动的PubMed中文搜索引擎

马上搜索

文档翻译

学术文献翻译模型,支持多种主流文档格式。

立即体验