Suppr超能文献

建立一个包含二硫键相关 lncRNA 的前列腺癌患者预后风险预测模型。

Establishment of a prognostic risk prediction model incorporating disulfidptosis-related lncRNA for patients with prostate cancer.

机构信息

Department of Urology, Sun Yat-sen Memorial Hospital, Sun Yat-sen University, No. 107 Yanjiang West Road, 510000, Guangzhou, Guangdong, China.

Guangdong Provincial Key Laboratory of Malignant Tumor Epigenetics and Gene Regulation, Sun Yat-sen Memorial Hospital, Sun Yat-sen University, 510000, Guangzhou, Guangdong, China.

出版信息

BMC Cancer. 2024 Jan 8;24(1):44. doi: 10.1186/s12885-023-11778-2.

Abstract

PURPOSE

Prostate cancer (PCa) is one of the major tumor diseases that threaten men's health globally, and biochemical recurrence significantly impacts its prognosis. Disulfidptosis, a recently discovered cell death mechanism triggered by intracellular disulfide accumulation leading to membrane rupture, is a new area of research in the context of PCa. Currently, its impact on PCa remains largely unexplored. This study aims to investigate the correlation between long non-coding RNAs (lncRNAs) associated with disulfidptosis and the prognosis of PCa, seeking potential connections between the two.

METHODS

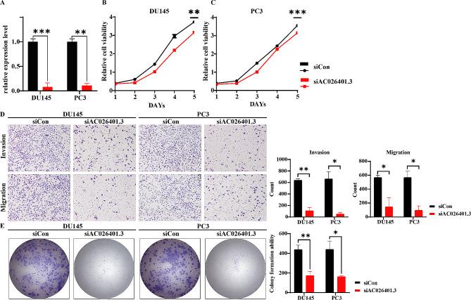
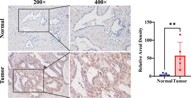
Transcriptomic data for a PCa cohort were obtained from the Cancer Genome Atlas database. Disulfidptosis-related lncRNAs (DDRLs) were identified through differential expression and Pearson correlation analysis. DDRLs associated with biochemical recurrence-free survival (BRFS) were precisely identified using univariate Cox and LASSO regression, resulting in the development of a risk score model. Clinical factors linked to BRFS were determined through both univariate and multivariate Cox analyses. A prognostic nomogram combined the risk score with key clinical variables. Model performance was assessed using Receiver Operating Characteristic (ROC) curves, Decision Curve Analysis (DCA), and calibration curves. The functional impact of a critical DDRL was substantiated through assays involving CCK8, invasion, migration, and cell cloning. Additionally, immunohistochemical (IHC) staining for the disulfidptosis-related protein SLC7A11 was conducted.

RESULTS

The prognostic signature included AC026401.3, SNHG4, SNHG25, and U73166.1 as key components. The derived risk score from these signatures stood as one of the independent prognostic factor for PCa patients, correlating with poorer BRFS in the high-risk group. By combining the risk score with clinical variables, a practical nomogram was created, accurately predicting BRFS of PCa patients. Notably, silencing AC026401.3 significantly hindered PCa cell proliferation, invasion, migration, and colony formation. IHC staining revealed elevated expression of the dithiosulfatide-related protein SLC7A11 in tumor tissue.

CONCLUSIONS

A novel prognostic signature for PCa DDRLs, possessing commendable predictive power, has been constructed, simultaneously providing potential therapeutic targets associated with disulfidptosis, among which AC026401.3 has been validated in vitro and demonstrated inhibition of PCa tumorigenesis after its silencing.

摘要

目的

前列腺癌(PCa)是威胁全球男性健康的主要肿瘤疾病之一,生化复发显著影响其预后。细胞内二硫键积累导致膜破裂而引发的细胞死亡新机制——二硫键细胞死亡(disulfidptosis),是 PCa 研究的一个新领域。目前,其与 PCa 的关系在很大程度上仍未得到探索。本研究旨在探讨与二硫键细胞死亡相关的长链非编码 RNA(lncRNAs)与 PCa 预后之间的相关性,寻找两者之间的潜在联系。

方法

从癌症基因组图谱数据库中获取 PCa 队列的转录组数据。通过差异表达和 Pearson 相关分析鉴定与二硫键细胞死亡相关的 lncRNAs(DDRLs)。使用单因素 Cox 和 LASSO 回归精确鉴定与生化无复发生存(BRFS)相关的 DDRLs,从而建立风险评分模型。通过单因素和多因素 Cox 分析确定与 BRFS 相关的临床因素。结合风险评分和关键临床变量,构建预后列线图。通过受试者工作特征(ROC)曲线、决策曲线分析(DCA)和校准曲线评估模型性能。通过 CCK8、侵袭、迁移和细胞克隆实验验证关键 DDRL 的功能影响。此外,进行了与二硫键细胞死亡相关蛋白 SLC7A11 的免疫组织化学(IHC)染色。

结果

该预后特征包括 AC026401.3、SNHG4、SNHG25 和 U73166.1 作为关键成分。这些特征衍生的风险评分是 PCa 患者的独立预后因素之一,与高危组中较差的 BRFS 相关。通过将风险评分与临床变量相结合,创建了一个实用的列线图,可准确预测 PCa 患者的 BRFS。值得注意的是,沉默 AC026401.3 显著抑制了 PCa 细胞的增殖、侵袭、迁移和集落形成。IHC 染色显示肿瘤组织中与二硫键相关的蛋白 SLC7A11 表达升高。

结论

构建了一种新的 PCa DDRLs 预后特征,具有良好的预测能力,同时提供了与二硫键细胞死亡相关的潜在治疗靶点,其中 AC026401.3 已在体外得到验证,并在沉默后抑制了 PCa 肿瘤的发生。

https://cdn.ncbi.nlm.nih.gov/pmc/blobs/d31f/10775669/deb708c844cc/12885_2023_11778_Fig1_HTML.jpg

文献AI研究员

20分钟写一篇综述,助力文献阅读效率提升50倍。

立即体验

用中文搜PubMed

大模型驱动的PubMed中文搜索引擎

马上搜索

文档翻译

学术文献翻译模型,支持多种主流文档格式。

立即体验