Suppr超能文献

溃疡性结肠炎中肠道免疫和生物治疗反应的二硫键介导程序性坏死的综合评估

Comprehensive evaluation of disulfidptosis in intestinal immunity and biologic therapy response in Ulcerative Colitis.

作者信息

Yang Lichao, Yuan Lianwen, Liu Ganglei

机构信息

Department of General Surgery, The Second Xiangya Hospital of Central South University, 410011, Changsha, China.

出版信息

Heliyon. 2024 Jul 19;10(14):e34516. doi: 10.1016/j.heliyon.2024.e34516. eCollection 2024 Jul 30.

Abstract

OBJECTIVE

Ulcerative Colitis (UC) manifests as a chronic inflammatory condition of the intestines, marked by ongoing immune system dysregulation. Disulfidptosis, a newly identified cell death mechanism, is intimately linked to the onset and advancement of inflammation. However, the role of disulfidptosis in UC remains unclear.

METHODS

We screened differentially expressed genes (DEGs) associated with disulfidptosis in multiple UC datasets, narrowed down the target gene number using lasso regression, and conducted immune infiltration analysis and constructed a clinical diagnostic model. Additionally, we explored the association between disulfidptosis-related key genes and disease remission in UC patients receiving biologic therapy. Finally, we confirmed the expression of key genes in FHC cells and UC tissue samples.

RESULTS

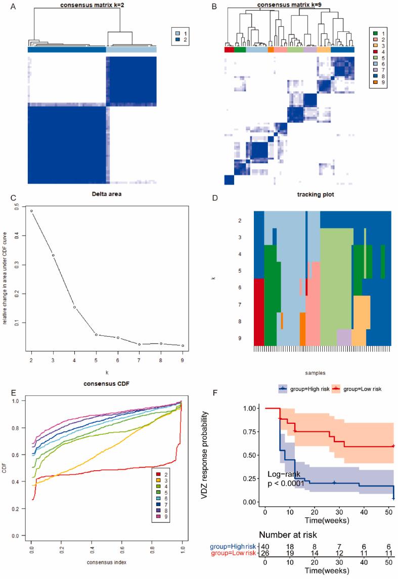
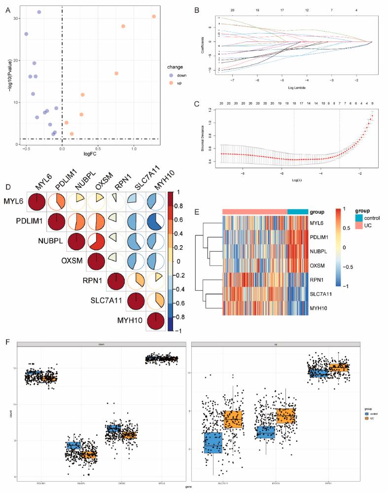
In the differential analysis, we identified 20 DEGs associated with disulfidptosis. Immune infiltration results revealed that five genes (PDLIM1, SLC7A11, MYH10, NUBPL, OXSM) exhibited strong correlations with immune cells and pathways. Using GO, KEGG and WGCNA analyses, we discovered that gene modules highly correlated with disulfidptosis-related gene expression were significantly enriched in inflammation-related pathways. Additionally, we developed a nomogram based on these five immune-related disulfidptosis genes for UC diagnosis, showing robust diagnostic capability and clinical efficacy. Kaplan-Meier survival analysis revealed a significant link between changes in the expression levels of these cell genes and disease remission in UC patients receiving biologic therapy. In line with previous studies, similar expression changes of the target gene were seen in both UC cell models and tissue samples.

CONCLUSIONS

This study utilized bioinformatic analysis and machine learning to identify and analyze features associated with disulfidptosis in multiple UC datasets. This enhances our comprehension of the role disulfidptosis plays in intestinal immunity and inflammation in UC, providing new perspectives for developing innovative treatments for UC.

摘要

目的

溃疡性结肠炎(UC)表现为肠道的慢性炎症状态,其特征为免疫系统持续失调。二硫化物诱导的细胞焦亡是一种新发现的细胞死亡机制,与炎症的发生和发展密切相关。然而,二硫化物诱导的细胞焦亡在UC中的作用仍不清楚。

方法

我们在多个UC数据集中筛选与二硫化物诱导的细胞焦亡相关的差异表达基因(DEG),使用套索回归缩小目标基因数量,并进行免疫浸润分析和构建临床诊断模型。此外,我们探讨了二硫化物诱导的细胞焦亡相关关键基因与接受生物治疗的UC患者疾病缓解之间的关联。最后,我们在FHC细胞和UC组织样本中证实了关键基因的表达。

结果

在差异分析中,我们鉴定出20个与二硫化物诱导的细胞焦亡相关的DEG。免疫浸润结果显示,五个基因(PDLIM1、SLC7A11、MYH10、NUBPL、OXSM)与免疫细胞和通路表现出强相关性。通过基因本体(GO)、京都基因与基因组百科全书(KEGG)和加权基因共表达网络分析(WGCNA),我们发现与二硫化物诱导的细胞焦亡相关基因表达高度相关的基因模块在炎症相关通路中显著富集。此外,我们基于这五个与免疫相关的二硫化物诱导的细胞焦亡基因开发了一种列线图用于UC诊断,显示出强大的诊断能力和临床疗效。Kaplan-Meier生存分析显示,这些细胞基因表达水平的变化与接受生物治疗的UC患者的疾病缓解之间存在显著关联。与先前研究一致,在UC细胞模型和组织样本中均观察到目标基因的类似表达变化。

结论

本研究利用生物信息学分析和机器学习来识别和分析多个UC数据集中与二硫化物诱导的细胞焦亡相关的特征。这增强了我们对二硫化物诱导的细胞焦亡在UC肠道免疫和炎症中所起作用的理解,为开发UC的创新治疗方法提供了新的视角。

https://cdn.ncbi.nlm.nih.gov/pmc/blobs/f4ed/11324823/14d5011e5054/gr1.jpg

文献AI研究员

20分钟写一篇综述,助力文献阅读效率提升50倍。

立即体验

用中文搜PubMed

大模型驱动的PubMed中文搜索引擎

马上搜索

文档翻译

学术文献翻译模型,支持多种主流文档格式。

立即体验