Suppr超能文献

结直肠癌中 PRMT5 的丝氨酸 15 磷酸化调控 PRMT5/NF-κB 轴。

Regulation of a PRMT5/NF-κB Axis by Phosphorylation of PRMT5 at Serine 15 in Colorectal Cancer.

机构信息

Department of Pharmacology and Toxicology, Indiana University School of Medicine, 635 Barnhill Drive, Indianapolis, IN 46202, USA.

Center for Proteomics and Bioinformatics, Case Western Reserve University, Cleveland, OH 44106, USA.

出版信息

Int J Mol Sci. 2020 May 23;21(10):3684. doi: 10.3390/ijms21103684.

Abstract

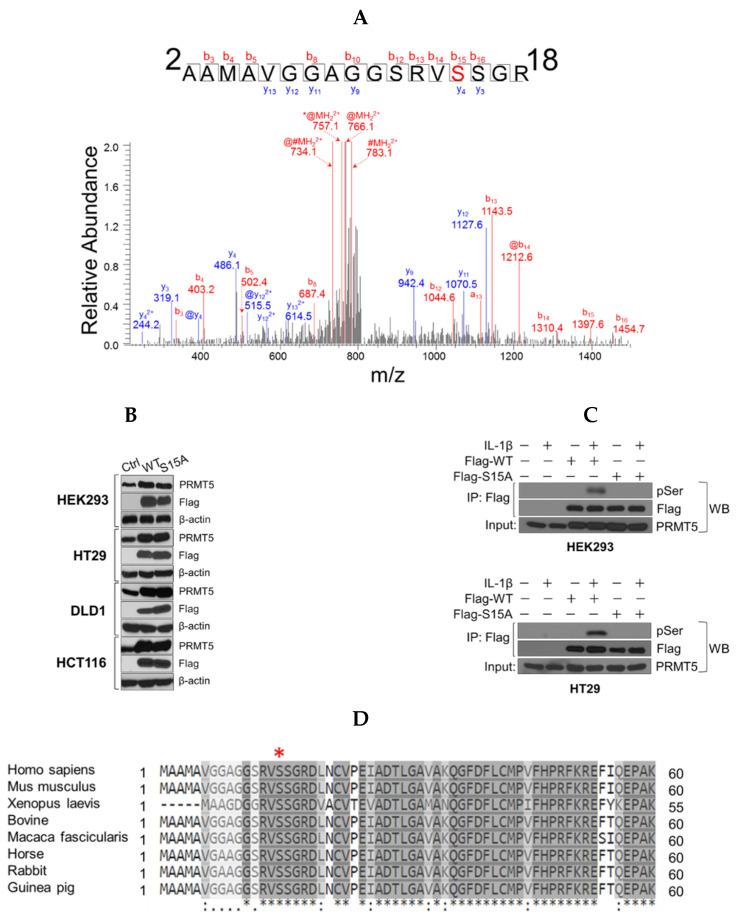
The overexpression of PRMT5 is highly correlated to poor clinical outcomes for colorectal cancer (CRC) patients. Importantly, our previous work demonstrated that PRMT5 overexpression could substantially augment activation of the nuclear factor kappa B (NF-κB) via methylation of arginine 30 (R30) on its p65 subunit, while knockdown of PRMT5 showed the opposite effect. However, the precise mechanisms governing this PRMT5/NF-κB axis are still largely unknown. Here, we report a novel finding that PRMT5 is phosphorylated on serine 15 (S15) in response to interleukin-1β (IL-1β) stimulation. Interestingly, we identified for the first time that the oncogenic kinase, PKCι could catalyze this phosphorylation event. Overexpression of the serine-to-alanine mutant of PRMT5 (S15A), in either HEK293 cells or CRC cells HT29, DLD1, and HCT116 attenuated NF-κB transactivation compared to WT-PRMT5, confirming that S15 phosphorylation is critical for the activation of NF-κB by PRMT5. Furthermore, the S15A mutant when compared to WT-PRMT5, could downregulate a subset of IL-1β-inducible NF-κB-target genes which correlated with attenuated promoter occupancy of p65 at its target genes. Additionally, the S15A mutant reduced IL-1β-induced methyltransferase activity of PRMT5 and disrupted the interaction of PRMT5 with p65. Furthermore, our data indicate that blockade of PKCι-regulated PRMT5-mediated activation of NF-κB was likely through phosphorylation of PRMT5 at S15. Finally, inhibition of PKCι or overexpression of the S15A mutant attenuated the growth, migratory, and colony-forming abilities of CRC cells compared to the WT-PRMT5. Collectively, we have identified a novel PKCι/PRMT5/NF-κB signaling axis, suggesting that pharmacological disruption of this pivotal axis could serve as the basis for new anti-cancer therapeutics.

摘要

PRMT5 的过表达与结直肠癌(CRC)患者的不良临床预后高度相关。重要的是,我们之前的工作表明,PRMT5 的过表达可以通过其 p65 亚基上精氨酸 30(R30)的甲基化来显著增强核因子 kappa B(NF-κB)的激活,而 PRMT5 的敲低则显示出相反的效果。然而,调控该 PRMT5/NF-κB 轴的确切机制在很大程度上仍不清楚。在这里,我们报告了一个新的发现,即白细胞介素-1β(IL-1β)刺激会使 PRMT5 的丝氨酸 15(S15)发生磷酸化。有趣的是,我们首次发现致癌激酶 PKCι可以催化这一磷酸化事件。在 HEK293 细胞或 CRC 细胞 HT29、DLD1 和 HCT116 中过表达丝氨酸到丙氨酸的 PRMT5 突变体(S15A),与 WT-PRMT5 相比,NF-κB 转录激活减弱,证实 S15 磷酸化对于 PRMT5 激活 NF-κB 至关重要。此外,与 WT-PRMT5 相比,S15A 突变体可以下调一组 IL-1β 诱导的 NF-κB 靶基因,这与 p65 在其靶基因上的启动子占有率降低相关。此外,S15A 突变体降低了 PRMT5 的 IL-1β 诱导的甲基转移酶活性,并破坏了 PRMT5 与 p65 的相互作用。此外,我们的数据表明,PKCι 调节的 PRMT5 介导的 NF-κB 激活的阻断可能是通过 PRMT5 的 S15 磷酸化。最后,与 WT-PRMT5 相比,PKCι 的抑制或 S15A 突变体的过表达减弱了 CRC 细胞的生长、迁移和集落形成能力。总的来说,我们已经确定了一个新的 PKCι/PRMT5/NF-κB 信号轴,表明药理学破坏这个关键轴可能成为新的抗癌治疗的基础。

https://cdn.ncbi.nlm.nih.gov/pmc/blobs/a0d0/7279388/e6a228e965f1/ijms-21-03684-g001.jpg

文献AI研究员

20分钟写一篇综述,助力文献阅读效率提升50倍。

立即体验

用中文搜PubMed

大模型驱动的PubMed中文搜索引擎

马上搜索

文档翻译

学术文献翻译模型,支持多种主流文档格式。

立即体验