Suppr超能文献

IL-33/ST2 轴通过诱导 ERK1/2 通路促进鼻黏膜上皮细胞的炎症反应。

IL-33/ST2 axis promotes the inflammatory response of nasal mucosal epithelial cells through inducing the ERK1/2 pathway.

机构信息

Department of Otolaryngology Head and Neck Surgery, Hunan Provincial People's Hospital, P.R. China.

Chronic Disease Management Center of Hunan Provincial People's Hospital, P.R. China.

出版信息

Innate Immun. 2020 Aug;26(6):505-513. doi: 10.1177/1753425920918911. Epub 2020 May 26.

Abstract

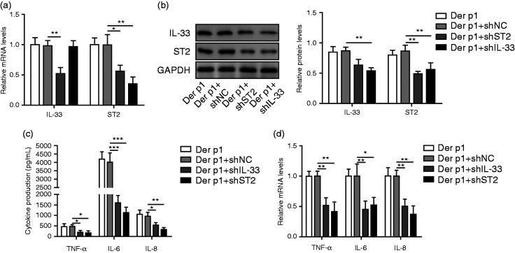
Allergic rhinitis (AR) is a nasal mucosal inflammatory disease mediated by environmental allergens. At present, the relationship between the IL-33/ST2 axis, ERK1/2 pathway and AR progression needs further exploration. In our study, an AR model was constructed by treating HNEpC cells with Der p1. qRT-PCR was applied to assess the mRNA levels of IL-33, ST2, TNF-α, IL-6, and IL-8. Western blotting was used to measure the protein levels of IL-33, ST2, and the downstream proteins p-ERK1/2, ERK1/2, p-RSK, and RSK. IL-6, IL-8, IL-33, and TNF-α protein levels in cell supernatants were evaluated by ELISA. Flow cytometry was performed to check cell apoptosis of HNEpC in the presence or absence of Der p1. Our results indicate that the relative levels of IL-33, ST2, TNF-α, IL-6, and IL-8 were increased significantly in the AR model group. The above effects were notably reversed after transfection with shIL-33 or shST2. IL-33 stimulation further resulted in the increase in both ST2 and inflammation-associated cytokines, and these effects were restored after shST2 treatment. Also, the levels of inflammatory factors induced by IL-33 stimulation or ST2 overexpression were reversed after applying an ERK1/2 pathway blocker. In conclusion, IL-33/ST2 mediated inflammation of nasal mucosal epithelial cells by inducing the ERK1/2 pathway.

摘要

变应性鼻炎(AR)是一种由环境变应原介导的鼻黏膜炎症性疾病。目前,IL-33/ST2 轴、ERK1/2 通路与 AR 进展之间的关系需要进一步探索。在我们的研究中,通过用 Der p1 处理 HNEpC 细胞构建了 AR 模型。qRT-PCR 用于评估 IL-33、ST2、TNF-α、IL-6 和 IL-8 的 mRNA 水平。Western blot 用于测量 IL-33、ST2 以及下游蛋白 p-ERK1/2、ERK1/2、p-RSK 和 RSK 的蛋白水平。通过 ELISA 评估细胞上清液中 IL-6、IL-8、IL-33 和 TNF-α 蛋白水平。流式细胞术用于检查有无 Der p1 存在时 HNEpC 的细胞凋亡。我们的结果表明,在 AR 模型组中,IL-33、ST2、TNF-α、IL-6 和 IL-8 的相对水平显著增加。用 shIL-33 或 shST2 转染后,上述作用明显逆转。IL-33 刺激进一步导致 ST2 和炎症相关细胞因子增加,而在用 shST2 处理后这些作用得到恢复。此外,IL-33 刺激或 ST2 过表达诱导的炎症因子水平在应用 ERK1/2 通路阻滞剂后得到逆转。总之,IL-33/ST2 通过诱导 ERK1/2 通路介导鼻黏膜上皮细胞炎症。

https://cdn.ncbi.nlm.nih.gov/pmc/blobs/4b4f/7491240/abd6e482792f/10.1177_1753425920918911-fig1.jpg

文献AI研究员

20分钟写一篇综述,助力文献阅读效率提升50倍。

立即体验

用中文搜PubMed

大模型驱动的PubMed中文搜索引擎

马上搜索

文档翻译

学术文献翻译模型,支持多种主流文档格式。

立即体验