Suppr超能文献

急性髓系白血病细胞对植物毒素窄趾龙毒素的早期反应涉及炎症和凋亡信号传导。

Early Response to the Plant Toxin Stenodactylin in Acute Myeloid Leukemia Cells Involves Inflammatory and Apoptotic Signaling.

作者信息

Mercatelli Daniele, Bortolotti Massimo, Andresen Vibeke, Sulen André, Polito Letizia, Gjertsen Bjørn Tore, Bolognesi Andrea

机构信息

Department of Experimental, Diagnostic and Specialty Medicine-DIMES, Alma Mater Studiorum, University of Bologna, Bologna, Italy.

Department of Pharmacy and Biotechnology-FaBiT, Alma Mater Studiorum, University of Bologna, Bologna, Italy.

出版信息

Front Pharmacol. 2020 May 8;11:630. doi: 10.3389/fphar.2020.00630. eCollection 2020.

Abstract

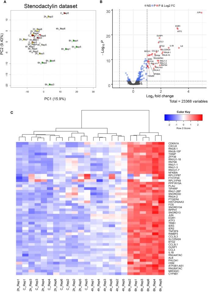
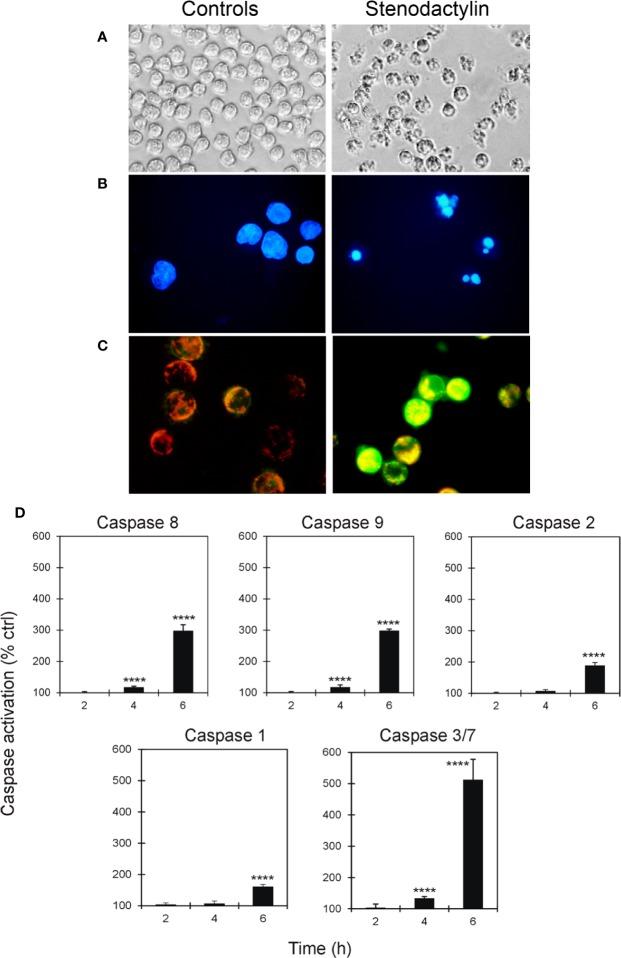
Stenodactylin, a highly toxic type 2 ribosome-inactivating protein purified from the caudex of Harms, is a potential anticancer drug candidate. Previous studies demonstrated that stenodactylin induces apoptosis and necroptosis in treated cells, involving the production of reactive oxygen species. We analyzed the effect of stenodactylin on Raji and Ramos (Human Burkitt's lymphoma cells) and MOLM-13 (acute myeloid leukemia cells). Moreover, we focused on the early events in MOLM-13 cells that characterize the cellular response to the toxin by whole-genome microarray analysis of gene expression. Treatment with stenodactylin induced the depurination of 28S rRNA within 4 h and increased the phosphorylation of p38 and JNK. A time-dependent activation of caspase 1, 2, 8, 9, 3/7 was also observed. Genome-wide gene expression microarray analysis revealed early changes in the expression of genes involved in the regulation of cell death, inflammation and stress response. After 4 h, a significant increase of transcript level was detectable for ATF3, BTG2, DUSP1, EGR1, and JUN. Increased upstream JUN signaling was also confirmed at protein level. The early response to stenodactylin treatment involves inflammatory and apoptotic signaling compatible with the activation of multiple cell death pathways. Because of the above described properties toward acute myeloid leukemia cells, stenodactylin may be a promising candidate for the design of new immunoconjugates for experimental cancer treatment.

摘要

窄趾蝎毒素是一种从哈姆斯氏蝎(Heterometrus laoticus)尾状部纯化得到的剧毒2型核糖体失活蛋白,是一种潜在的抗癌候选药物。先前的研究表明,窄趾蝎毒素可诱导处理过的细胞发生凋亡和坏死性凋亡,这一过程涉及活性氧的产生。我们分析了窄趾蝎毒素对Raji和Ramos(人伯基特淋巴瘤细胞)以及MOLM-13(急性髓性白血病细胞)的影响。此外,我们通过对基因表达进行全基因组微阵列分析,重点研究了MOLM-13细胞中表征细胞对该毒素反应的早期事件。用窄趾蝎毒素处理在4小时内诱导了28S rRNA的脱嘌呤作用,并增加了p38和JNK的磷酸化。还观察到半胱天冬酶1、2、8、9、3/7的时间依赖性激活。全基因组基因表达微阵列分析揭示了参与细胞死亡、炎症和应激反应调节的基因表达的早期变化。4小时后,可检测到ATF3、BTG2、DUSP1、EGR1和JUN的转录水平显著增加。在蛋白质水平也证实了上游JUN信号的增强。对窄趾蝎毒素处理的早期反应涉及与多种细胞死亡途径激活相容的炎症和凋亡信号。由于上述对急性髓性白血病细胞的特性,窄趾蝎毒素可能是设计用于实验性癌症治疗的新型免疫缀合物的有前途的候选物。

https://cdn.ncbi.nlm.nih.gov/pmc/blobs/37d5/7226368/a0218fe7c4b6/fphar-11-00630-g001.jpg

文献AI研究员

20分钟写一篇综述,助力文献阅读效率提升50倍。

立即体验

用中文搜PubMed

大模型驱动的PubMed中文搜索引擎

马上搜索

文档翻译

学术文献翻译模型,支持多种主流文档格式。

立即体验