Suppr超能文献

凋亡抑制可减少分化过程中单倍体小鼠胚胎干细胞的二倍体化。

Inhibition of Apoptosis Reduces Diploidization of Haploid Mouse Embryonic Stem Cells during Differentiation.

机构信息

State Key Laboratory of Medicinal Chemical Biology and College of Pharmacy, Nankai University, Tianjin 300350, China.

State Key Laboratory of Medicinal Chemical Biology and College of Pharmacy, Nankai University, Tianjin 300350, China; Reproductive Medical Center, Department of Gynecology and Obstetrics, Clinical Stem Cell Research Center, Peking University Third Hospital, Beijing 100191, China.

出版信息

Stem Cell Reports. 2020 Jul 14;15(1):185-197. doi: 10.1016/j.stemcr.2020.05.004. Epub 2020 Jun 4.

Abstract

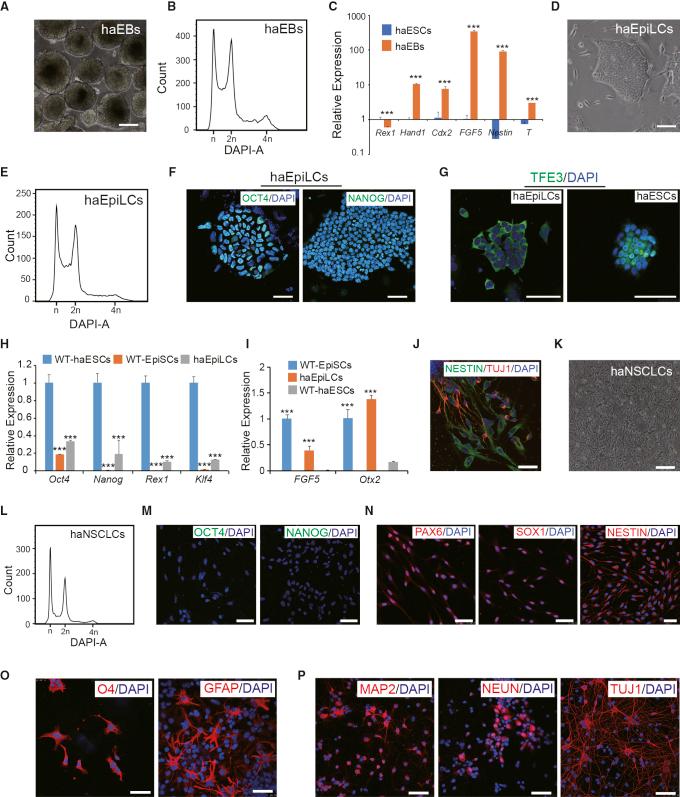
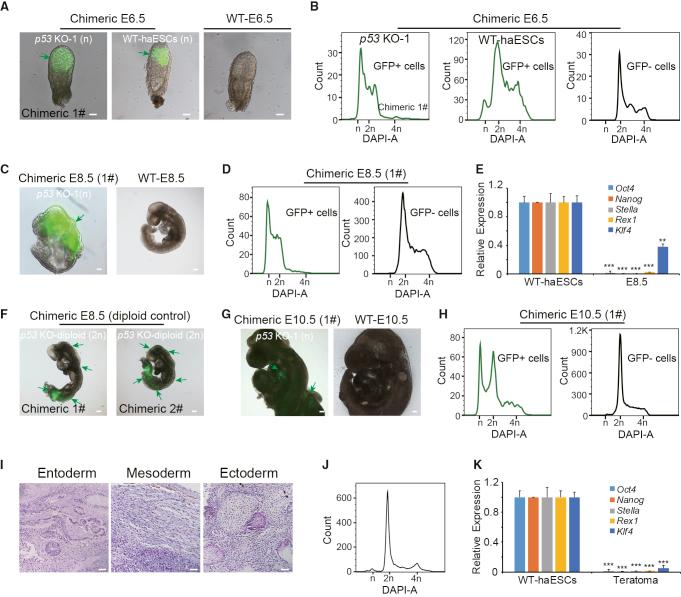
Phenotypes of haploid embryonic stem cells (haESCs) are dominant for recessive traits in mice. However, one major obstacle to their use is self-diploidization in daily culture. Although haESCs maintain haploidy well by deleting p53, whether they can sustain haploidy in differentiated status and the mechanism behind it remain unknown. To address this, we induced p53-deficient haESCs into multiple differentiated lineages maintain haploid status in vitro. Haploid cells also remained in chimeric embryos and teratomas arising from p53-null haESCs. Transcriptome analysis revealed that apoptosis genes were downregulated in p53-null haESCs compared with that in wild-type haESCs. Finally, we knocked out p73, another apoptosis-related gene, and observed stabilization of haploidy in haESCs. These results indicated that the main mechanism of diploidization was apoptosis-related gene-triggered cell death in haploid cell cultures. Thus, we can derive haploid somatic cells by manipulating the apoptosis gene, facilitating genetic screens of lineage-specific development.

摘要

单倍体胚胎干细胞(haESCs)的表型在小鼠中对隐性性状占优势。然而,它们在日常培养中自我二倍化是其主要应用障碍之一。尽管 haESCs 通过删除 p53 很好地维持单倍体,但它们是否能在分化状态下维持单倍体以及背后的机制仍不清楚。为了解决这个问题,我们诱导缺乏 p53 的 haESCs 进入多种分化谱系,在体外维持单倍体状态。单倍体细胞也存在于由 p53 缺失 haESCs 产生的嵌合胚胎和畸胎瘤中。转录组分析显示,与野生型 haESCs 相比,p53 缺失的 haESCs 中凋亡基因下调。最后,我们敲除了另一个与凋亡相关的基因 p73,观察到 haESCs 中单倍体的稳定性。这些结果表明,二倍化的主要机制是凋亡相关基因触发单倍体细胞培养中的细胞死亡。因此,我们可以通过操纵凋亡基因来获得单倍体体细胞,从而促进谱系特异性发育的遗传筛选。

https://cdn.ncbi.nlm.nih.gov/pmc/blobs/1983/7363743/0d2d6d8ab348/fx1.jpg

文献AI研究员

20分钟写一篇综述,助力文献阅读效率提升50倍。

立即体验

用中文搜PubMed

大模型驱动的PubMed中文搜索引擎

马上搜索

文档翻译

学术文献翻译模型,支持多种主流文档格式。

立即体验