Suppr超能文献

在重症 COVID-19 患者中抑制布鲁顿酪氨酸激酶。

Inhibition of Bruton tyrosine kinase in patients with severe COVID-19.

机构信息

Lymphoid Malignancies Branch, National Cancer Institute, Bethesda, MD; Fungal Pathogenesis Section, Laboratory of Clinical Immunology and Microbiology, National Institute of Allergy and Infectious Diseases, Bethesda, MD; Willamette Valley Cancer Institute and Research Center, US Oncology, Eugene, OR; Hematology-Oncology Department, Walter Reed National Military Medical Center, Bethesda, MD; John Theurer Cancer Center, Hackensack Meridian and School of Medicine at Seton Hall, NJ; Rocky Mountain Cancer Center, US Oncology, Colorado Springs, CO; Department of Emergency Medicine, Penrose-St. Francis Health Services, Colorado Springs, CO; US Acute Care Solutions, Canton, OH; Department of Medicine, St. Peter's Hospital and US Oncology, Albany, NY; Department of Medicine, Uniformed Services University of the Health Sciences, Bethesda, MD; Acerta Pharma, South San Francisco, CA; Biometric Research Branch, Division of Cancer Diagnosis and Treatment, National Cancer Institute, Bethesda, MD, USA AstraZeneca, One MedImmune Way, Gaithersburg, MD.

Lymphoid Malignancies Branch, National Cancer Institute, Bethesda, MD; Fungal Pathogenesis Section, Laboratory of Clinical Immunology and Microbiology, National Institute of Allergy and Infectious Diseases, Bethesda, MD; Willamette Valley Cancer Institute and Research Center, US Oncology, Eugene, OR; Hematology-Oncology Department, Walter Reed National Military Medical Center, Bethesda, MD; John Theurer Cancer Center, Hackensack Meridian and School of Medicine at Seton Hall, NJ; Rocky Mountain Cancer Center, US Oncology, Colorado Springs, CO; Department of Emergency Medicine, Penrose-St. Francis Health Services, Colorado Springs, CO; US Acute Care Solutions, Canton, OH; Department of Medicine, St. Peter's Hospital and US Oncology, Albany, NY; Department of Medicine, Uniformed Services University of the Health Sciences, Bethesda, MD; Acerta Pharma, South San Francisco, CA; Biometric Research Branch, Division of Cancer Diagnosis and Treatment, National Cancer Institute, Bethesda, MD, USA AstraZeneca, One MedImmune Way, Gaithersburg, MD

出版信息

Sci Immunol. 2020 Jun 5;5(48). doi: 10.1126/sciimmunol.abd0110.

Abstract

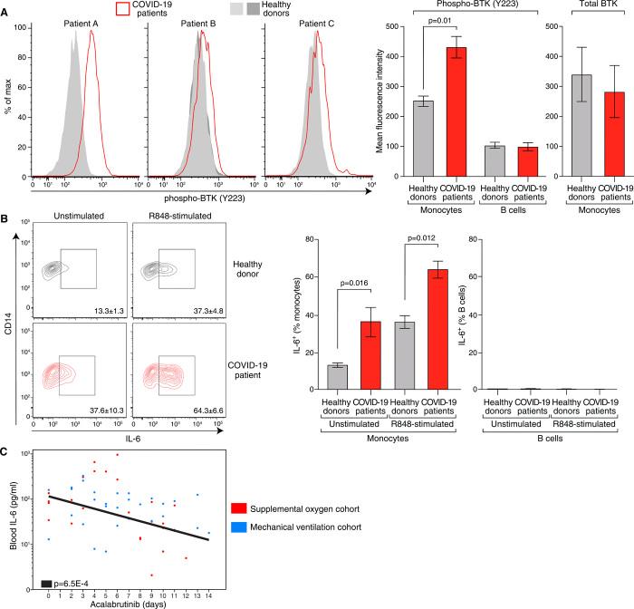
Patients with severe COVID-19 have a hyperinflammatory immune response suggestive of macrophage activation. Bruton tyrosine kinase (BTK) regulates macrophage signaling and activation. Acalabrutinib, a selective BTK inhibitor, was administered off-label to 19 patients hospitalized with severe COVID-19 (11 on supplemental oxygen; 8 on mechanical ventilation), 18 of whom had increasing oxygen requirements at baseline. Over a 10-14 day treatment course, acalabrutinib improved oxygenation in a majority of patients, often within 1-3 days, and had no discernable toxicity. Measures of inflammation - C-reactive protein and IL-6 - normalized quickly in most patients, as did lymphopenia, in correlation with improved oxygenation. At the end of acalabrutinib treatment, 8/11 (72.7%) patients in the supplemental oxygen cohort had been discharged on room air, and 4/8 (50%) patients in the mechanical ventilation cohort had been successfully extubated, with 2/8 (25%) discharged on room air. Ex vivo analysis revealed significantly elevated BTK activity, as evidenced by autophosphorylation, and increased IL-6 production in blood monocytes from patients with severe COVID-19 compared with blood monocytes from healthy volunteers. These results suggest that targeting excessive host inflammation with a BTK inhibitor is a therapeutic strategy in severe COVID-19 and has led to a confirmatory international prospective randomized controlled clinical trial.

摘要

患有严重 COVID-19 的患者存在过度活跃的炎症免疫反应,提示巨噬细胞活化。布鲁顿酪氨酸激酶(BTK)调节巨噬细胞信号转导和激活。阿卡替尼是一种选择性 BTK 抑制剂,曾被超适应证用于 19 名患有严重 COVID-19 的住院患者(11 名患者接受补充氧气治疗;8 名患者接受机械通气治疗),其中 18 名患者在基线时就有增加氧气需求。在 10-14 天的治疗过程中,阿卡替尼改善了大多数患者的氧合作用,通常在 1-3 天内,并且没有明显的毒性。大多数患者的炎症标志物(C 反应蛋白和 IL-6)迅速正常化,淋巴细胞减少也与氧合改善相关。在阿卡替尼治疗结束时,补充氧气组的 11 名患者中有 8 名(72.7%)已经在空气环境中出院,机械通气组的 8 名患者中有 4 名(50%)已经成功拔管,其中 2 名(25%)在空气环境中出院。体外分析显示,与健康志愿者的血液单核细胞相比,严重 COVID-19 患者的血液单核细胞中 BTK 活性显著升高,表现为自身磷酸化,并增加了 IL-6 的产生。这些结果表明,用 BTK 抑制剂靶向过度活跃的宿主炎症是治疗严重 COVID-19 的一种策略,并导致了一项国际前瞻性随机对照临床试验的确认。

https://cdn.ncbi.nlm.nih.gov/pmc/blobs/7e2a/7274761/53997a4d4cf8/abd0110-F1.jpg

文献AI研究员

20分钟写一篇综述,助力文献阅读效率提升50倍。

立即体验

用中文搜PubMed

大模型驱动的PubMed中文搜索引擎

马上搜索

文档翻译

学术文献翻译模型,支持多种主流文档格式。

立即体验