Suppr超能文献

长链非编码RNA SNHG22通过吸附miR-324-3p并上调SUDS3促进三阴性乳腺癌的恶性表型。

Long non-coding RNA SNHG22 facilitates the malignant phenotypes in triple-negative breast cancer via sponging miR-324-3p and upregulating SUDS3.

作者信息

Fang Xuan, Zhang Jin, Li Chunyan, Liu Jinjin, Shi Zhendong, Zhou Peng

机构信息

The Third Department of Breast Cancer, Tianjin Medical University Cancer Institute and Hospital, National Clinical Research Center for Cancer, West Huan-Hu Rd., Ti Yuan Bei, Hexi District, Tianjin, 300060 People's Republic of China.

Key Laboratory of Breast Cancer Prevention and Therapy, Tianjin Medical University, Ministry of Education, Tianjin, People's Republic of China.

出版信息

Cancer Cell Int. 2020 Jun 17;20:252. doi: 10.1186/s12935-020-01321-9. eCollection 2020.

Abstract

BACKGROUND

Increasing evidence has indicated the important role of long non-coding RNAs (lncRNAs) in regulating the development and progression of cancers, including triple-negative breast cancer (TNBC). Small nucleolar RNA host gene 22 (SNHG22) is a novel lncRNA that has been identified as tumor-contributor in ovarian carcinoma. However, its function has not been explored in TNBC.

METHODS

qRT-PCR was used to identify gene expression at mRNA level while western blot was utilized to analyze the protein level. Functional assays were implemented to identify changes on the proliferation, apoptosis and motility of TNBC cells under different conditions. Additionally, mechanistic assays, such as RIP assay, RNA pull down assay and luciferase reporter assay, were applied to assess relationships between molecules.

RESULTS

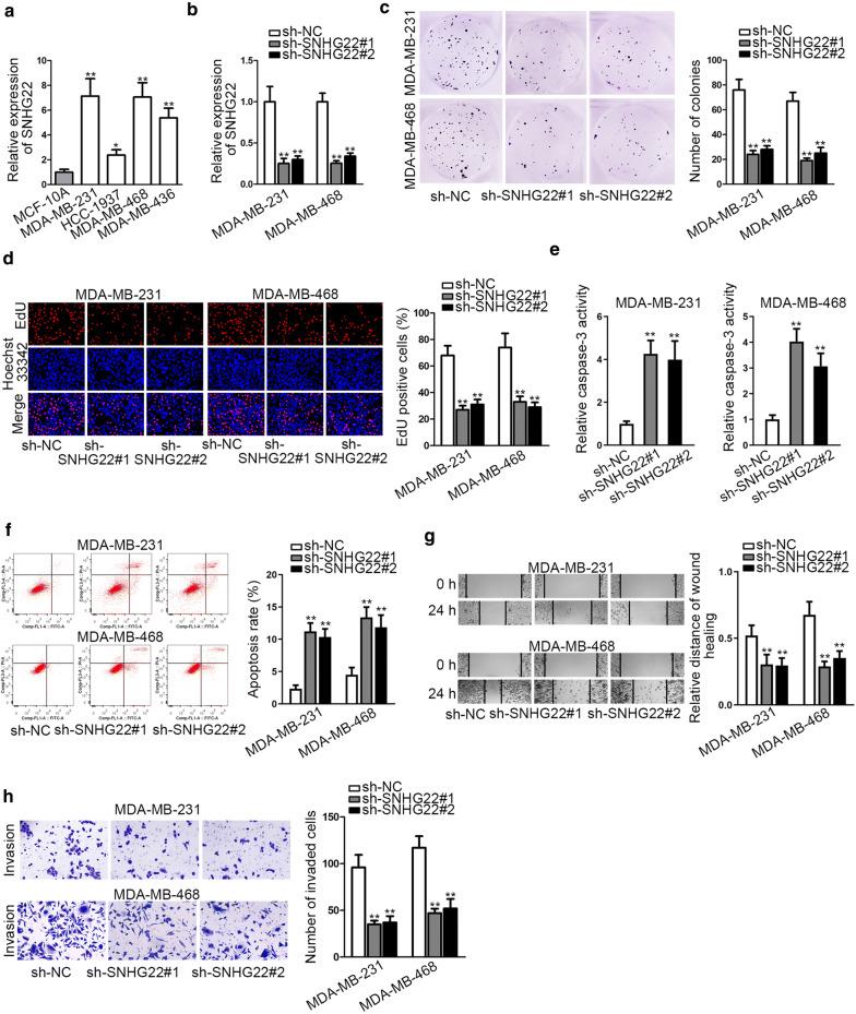
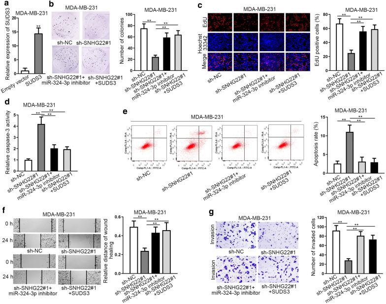
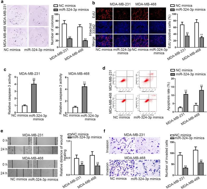
SNHG22 represented a high expression level in TNBC tissues and cells. Besides, SNHG22 silencing restrained the proliferation, migration and invasion of TNBC cells. Furthermore, miR-324-3p that was lowly expressed in TNBC cells was conformed to be sponged by SNHG22. Moreover, upregulated miR-324-3p inhibited cell proliferation and motility in TNBC. Subsequently, we identified that SUDS3, a tumor-facilitator with elevated expression in TNBC, was the downstream target of SNHG22/miR-324-3p axis. Of note, miR-324-3p repression or SUDS3 overexpression could rescue the anti-tumor effect of SNHG22 silencing on the malignant phenotypes of TNBC cells.

CONCLUSION

LncRNA SNHG22 facilitated cell growth and motility in TNBC via sponging miR-324-3p and upregulating SUDS3, highlighting a new promising road for TNBC treatment development.

摘要

背景

越来越多的证据表明长链非编码RNA(lncRNA)在调节包括三阴性乳腺癌(TNBC)在内的癌症的发生发展过程中发挥着重要作用。小核仁RNA宿主基因22(SNHG22)是一种新型lncRNA,已被确定为卵巢癌中的肿瘤促进因子。然而,其在TNBC中的功能尚未得到研究。

方法

采用qRT-PCR在mRNA水平鉴定基因表达,同时利用蛋白质印迹法分析蛋白质水平。进行功能试验以确定不同条件下TNBC细胞增殖、凋亡和迁移能力的变化。此外,还应用了RIP试验、RNA下拉试验和荧光素酶报告基因试验等机制试验来评估分子之间的关系。

结果

SNHG22在TNBC组织和细胞中呈高表达水平。此外,SNHG22沉默抑制了TNBC细胞的增殖、迁移和侵袭。此外,在TNBC细胞中低表达的miR-324-3p被证实可被SNHG22吸附。此外,上调miR-324-3p可抑制TNBC细胞的增殖和迁移能力。随后,我们确定SUDS3是SNHG22/miR-324-3p轴的下游靶点,SUDS3在TNBC中表达升高,是一种肿瘤促进因子。值得注意的是,miR-324-3p抑制或SUDS3过表达可挽救SNHG22沉默对TNBC细胞恶性表型的抗肿瘤作用。

结论

lncRNA SNHG22通过吸附miR-324-3p并上调SUDS3促进TNBC细胞生长和迁移,为TNBC治疗开辟了一条新的有前景的途径。

https://cdn.ncbi.nlm.nih.gov/pmc/blobs/1153/7302359/2feeace8688a/12935_2020_1321_Fig1_HTML.jpg

文献AI研究员

20分钟写一篇综述,助力文献阅读效率提升50倍。

立即体验

用中文搜PubMed

大模型驱动的PubMed中文搜索引擎

马上搜索

文档翻译

学术文献翻译模型,支持多种主流文档格式。

立即体验