Suppr超能文献

利用 GRA16 上调宿主 c-Myc。

Uses GRA16 To Upregulate Host c-Myc.

机构信息

Department of Microbiology and Immunology, Stanford School of Medicine, Stanford, California, USA.

Department of Microbiology and Immunology, Stanford School of Medicine, Stanford, California, USA

出版信息

mSphere. 2020 Jun 24;5(3):e00402-20. doi: 10.1128/mSphere.00402-20.

Abstract

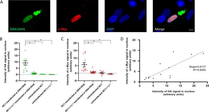
Manipulation of the host cell is a crucial part of life for many intracellular organisms. We have recently come to appreciate the extent to which the intracellular pathogen reprograms its host cell, and this is illustrated by the marked upregulation of the central regulator c-Myc, an oncogene that coordinates myriad cellular functions. In an effort to identify an effector protein capable of regulating c-Myc, our laboratory constructed a screen for mutant parasites unable to accomplish this upregulation. Interestingly, this screen identified numerous components of a complex located in/on the parasitophorous vacuole membrane necessary to translocate proteins out into the host cytosol, but it never identified a specific effector protein. Thus, how the parasite upregulates c-Myc has largely been a mystery. Previously, the dense granule protein GRA16 has been described to bind to one isoform of PP2A-B, a regulatory subunit that coordinates the activity of the catalytic protein phosphatase PP2A. As other PP2A subunits have been reported to target PP2A protein phosphatase activity to c-Myc, subsequently leading to c-Myc destabilization, we examined whether GRA16 has an impact on host c-Myc accumulation. Expression of 's GRA16 protein in , a close relative of that does not naturally upregulate host c-Myc, conferred the ability on to do this now. Further support was obtained by deleting the gene from and observing a severely diminished ability of tachyzoites to upregulate host c-Myc. Thus, GRA16 is an effector protein central to 's ability to upregulate host c-Myc. The proto-oncogene c- plays a crucial role in the growth and division of many animal cells. Previous studies have identified an active upregulation of c-Myc by tachyzoites, suggesting the existence of one or more exported "effector" proteins. The identity of such an effector, however, has not previously been known. Here, we show that a previously known secreted protein, GRA16, plays a crucial role in c-Myc upregulation. This finding will enable further dissection of the precise mechanism and role of c-Myc upregulation in -infected cells.

摘要

许多细胞内生物的生命都离不开对宿主细胞的操控。我们最近逐渐认识到,细胞内病原体在多大程度上重新编程了宿主细胞,这一点可以从中央调控因子 c-Myc 的显著上调得到说明,c-Myc 是一种癌基因,协调着众多细胞功能。为了鉴定一种能够调控 c-Myc 的效应蛋白,我们实验室构建了一个筛选不能完成这种上调的突变寄生虫的筛选。有趣的是,该筛选鉴定出了许多位于/位于寄生虫空泡膜上的复合物的组成部分,这些复合物对于将蛋白转运到宿主细胞质中是必要的,但从未鉴定出特定的效应蛋白。因此,寄生虫如何上调 c-Myc 在很大程度上仍是一个谜。先前,致密颗粒蛋白 GRA16 已被描述为与 PP2A-B 的一种同工型结合,PP2A-B 是一种调节亚基,协调催化蛋白磷酸酶 PP2A 的活性。由于其他 PP2A 亚基已被报道将 PP2A 蛋白磷酸酶活性靶向 c-Myc,从而导致 c-Myc 不稳定,我们检查了 GRA16 是否对宿主 c-Myc 的积累有影响。 在 ,一种与 密切相关但不会自然上调宿主 c-Myc 的寄生虫中表达'的 GRA16 蛋白,现在赋予了 上调宿主 c-Myc 的能力。从 中删除 基因并观察到 速殖子上调宿主 c-Myc 的能力严重减弱,进一步支持了这一观点。因此,GRA16 是 上调宿主 c-Myc 的关键效应蛋白。原癌基因 c-在许多动物细胞的生长和分裂中起着至关重要的作用。先前的研究已经确定了 速殖子对 c-Myc 的活性上调,这表明存在一种或多种输出的“效应”蛋白。然而,这种效应蛋白的身份以前并不为人所知。在这里,我们表明,一种先前已知的分泌蛋白 GRA16 在 c-Myc 的上调中起着关键作用。这一发现将使我们能够进一步剖析 c-Myc 在 感染细胞中的上调的确切机制和作用。

https://cdn.ncbi.nlm.nih.gov/pmc/blobs/211a/7316491/1e795b63f767/mSphere.00402-20-f0001.jpg

文献AI研究员

20分钟写一篇综述,助力文献阅读效率提升50倍。

立即体验

用中文搜PubMed

大模型驱动的PubMed中文搜索引擎

马上搜索

文档翻译

学术文献翻译模型,支持多种主流文档格式。

立即体验