Suppr超能文献

时间序列转录组揭示 为肝癌发展的关键基因。

Time serial transcriptome reveals as a key gene in hepatocellular carcinoma development.

机构信息

College of Life Science and Technology, Huazhong University of Science and Technology, Wuhan 430074, China.

Experimental Transplantation and Immunology Branch, National Cancer Institute, National Institutes of Health, Bethesda, MD 20892, USA.

出版信息

Cancer Biol Med. 2020 May 15;17(2):401-417. doi: 10.20892/j.issn.2095-3941.2019.0335.

Abstract

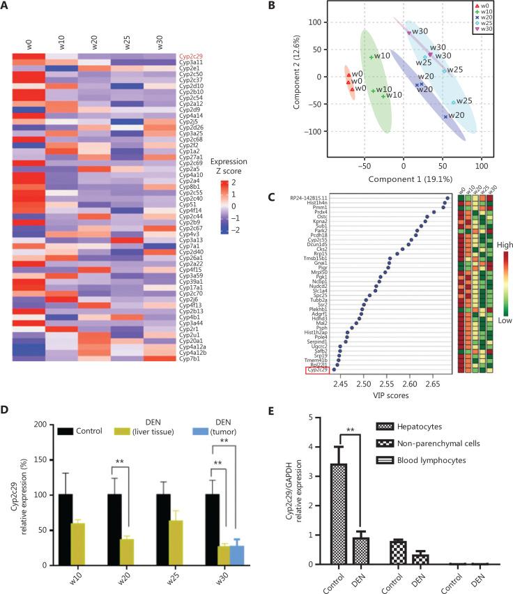
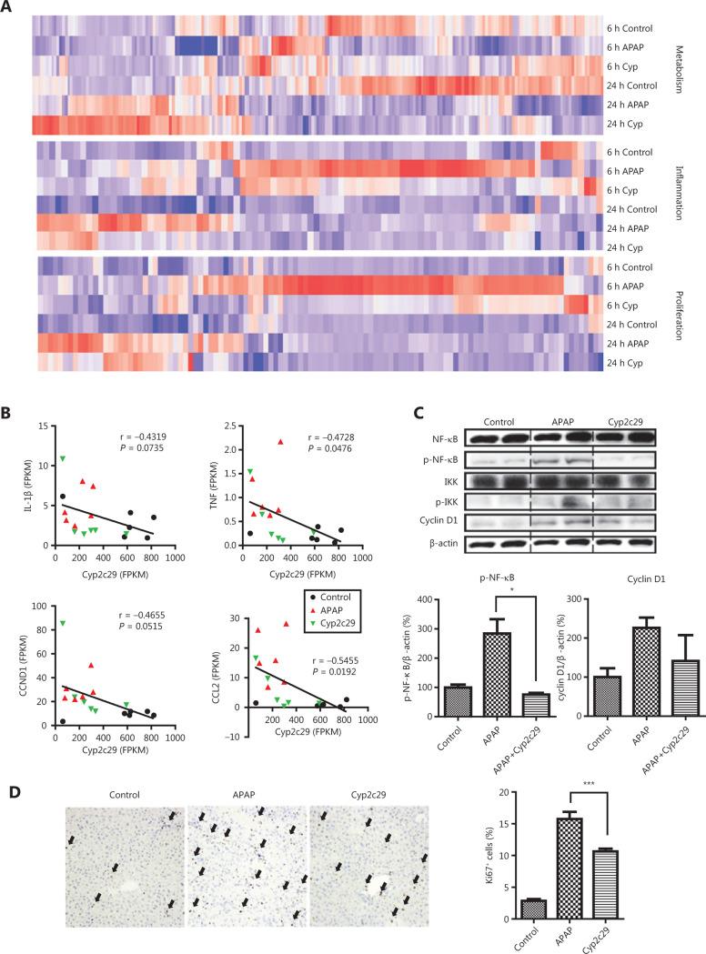
Hepatocellular carcinoma (HCC) is a severely lethal cancer that usually originates from chronic liver injury and inflammation. Although progress on diagnosis and treatment is obvious, the cause of HCC remains unclear. In this study, we sought to determine key genes in HCC development. To identify key regulators during HCC progression, we performed transcriptome sequencing to obtain time series gene expression data from a mouse model with diethylnitrosamine-induced liver tumors and further verified gene expression and function and . Among the differentially expressed genes, was continuously downregulated during HCC progression. Overexpression of Cyp2c29 suppressed NF-κB activation and proinflammatory cytokine production by increasing the production of 14,15-epoxyeicosatrienoic acid . Furthermore, overexpression of Cyp2c29 protected against liver inflammation in mouse models of liver injury induced by both acetaminophen and CCl. Two human homologs of mouse , and , were found to be downregulated in human HCC progression, and their expression was positively correlated with overall survival in patients with HCC (significance: = 0.046 and 0.0097, respectively). Collectively, through systematic analysis and verification, we determined that is a novel gene involved in liver injury and inflammation, which may be a potential biomarker for HCC prevention and prognosis determination.

摘要

肝细胞癌 (HCC) 是一种严重致命的癌症,通常起源于慢性肝损伤和炎症。尽管在诊断和治疗方面取得了明显进展,但 HCC 的病因仍不清楚。在本研究中,我们试图确定 HCC 发展过程中的关键基因。为了确定 HCC 进展过程中的关键调节因子,我们对二乙基亚硝胺诱导的肝肿瘤小鼠模型进行了转录组测序,以获得时间序列基因表达数据,并进一步验证了基因表达和功能。在差异表达基因中,在 HCC 进展过程中持续下调。Cyp2c29 的过表达通过增加 14,15-环氧二十碳三烯酸的产生来抑制 NF-κB 激活和促炎细胞因子的产生。此外,Cyp2c29 的过表达可预防由对乙酰氨基酚和 CCl 引起的肝损伤小鼠模型中的肝炎症。发现小鼠 Cyp2c29 的两个人类同源物 和 在人类 HCC 进展中下调,它们的表达与 HCC 患者的总生存率呈正相关(显著性:= 0.046 和 0.0097)。总之,通过系统分析和验证,我们确定 是一种参与肝损伤和炎症的新基因,可能是 HCC 预防和预后判断的潜在生物标志物。

https://cdn.ncbi.nlm.nih.gov/pmc/blobs/5537/7309465/253ad28f0eaf/cbm-17-401-g001.jpg

文献AI研究员

20分钟写一篇综述,助力文献阅读效率提升50倍。

立即体验

用中文搜PubMed

大模型驱动的PubMed中文搜索引擎

马上搜索

文档翻译

学术文献翻译模型,支持多种主流文档格式。

立即体验