Suppr超能文献

二甲双胍可恢复四环素对多重耐药菌的敏感性。

Metformin Restores Tetracyclines Susceptibility against Multidrug Resistant Bacteria.

作者信息

Liu Yuan, Jia Yuqian, Yang Kangni, Li Ruichao, Xiao Xia, Zhu Kui, Wang Zhiqiang

机构信息

Institute of Comparative Medicine College of Veterinary Medicine Yangzhou University Yangzhou Jiangsu 225009 China.

Jiangsu Co-innovation Center for Prevention and Control of Important Animal Infectious Diseases and Zoonoses Yangzhou Jiangsu 225009 China.

出版信息

Adv Sci (Weinh). 2020 May 12;7(12):1902227. doi: 10.1002/advs.201902227. eCollection 2020 Jun.

Abstract

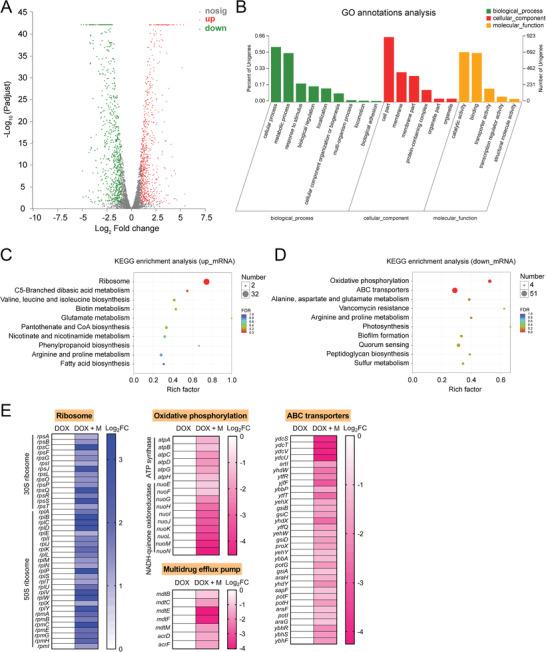
Highly persistent incidence of multidrug resistant (MDR) bacterial pathogens constitutes a global burden for public health. An alternative strategy to alleviate such a crisis is to identify promising compounds to restore antibiotics activity against MDR bacteria. It is reported that the antidiabetic drug metformin exhibits the potentiation effect on tetracycline antibiotics, particularly doxycycline and minocycline, against MDR , , , and . Mechanistic studies demonstrate that metformin promotes intracellular accumulation of doxycycline in tetracycline-resistant . In addition, metformin boosts the immune response and alleviates the inflammatory responses in vitro. Last, metformin fully restores the activity of doxycycline in three animal infection models. Collectively, these results reveal the potential of metformin as a novel tetracyclines adjuvant to circumvent MDR bacterial pathogens and to improve the treatment outcome of recalcitrant infections.

摘要

多重耐药(MDR)细菌病原体的高持续性发病率对公共卫生构成了全球负担。缓解这一危机的另一种策略是鉴定有前景的化合物,以恢复抗生素对MDR细菌的活性。据报道,抗糖尿病药物二甲双胍对四环素类抗生素,特别是强力霉素和米诺环素,对MDR 、 、 和 具有增效作用。机制研究表明,二甲双胍促进强力霉素在四环素耐药菌中的细胞内积累。此外,二甲双胍在体外可增强免疫反应并减轻炎症反应。最后,二甲双胍在三种动物感染模型中完全恢复了强力霉素的活性。总体而言,这些结果揭示了二甲双胍作为一种新型四环素佐剂的潜力,可规避MDR细菌病原体并改善顽固性感染的治疗效果。

https://cdn.ncbi.nlm.nih.gov/pmc/blobs/3e78/7312304/2fb4169ef68c/ADVS-7-1902227-g001.jpg

文献AI研究员

20分钟写一篇综述,助力文献阅读效率提升50倍。

立即体验

用中文搜PubMed

大模型驱动的PubMed中文搜索引擎

马上搜索

文档翻译

学术文献翻译模型,支持多种主流文档格式。

立即体验