Suppr超能文献

HIV-1 前病毒整合位点的染色质景观决定了病毒的表达。

The chromatin landscape at the HIV-1 provirus integration site determines viral expression.

机构信息

Laboratory for Molecular Virology and Gene Therapy, Department of Pharmaceutical and Pharmacological Sciences, KU Leuven, Leuven, Flanders, Belgium.

Center for Genomic Regulation (CRG), The Barcelona Institute of Science and Technology, Barcelona, Catalunya, Spain.

出版信息

Nucleic Acids Res. 2020 Aug 20;48(14):7801-7817. doi: 10.1093/nar/gkaa536.

Abstract

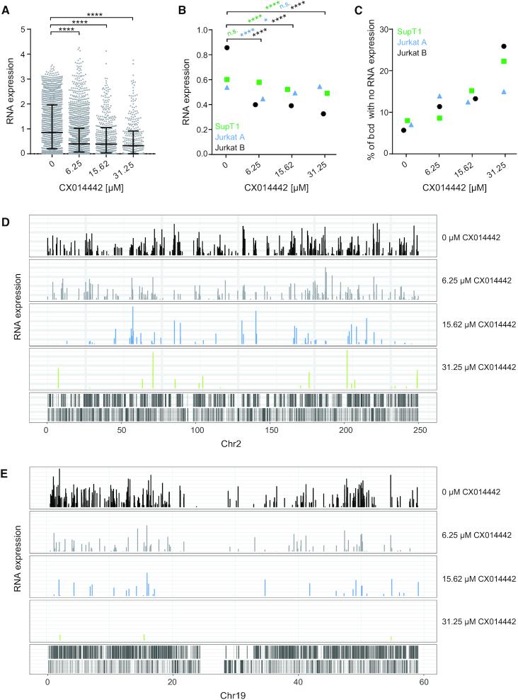
HIV-1 persists lifelong in memory cells of the immune system as latent provirus that rebounds upon treatment interruption. Therefore, the latent reservoir is the main target for an HIV cure. Here, we studied the direct link between integration site and transcription using LEDGINs and Barcoded HIV-ensembles (B-HIVE). LEDGINs are antivirals that inhibit the interaction between HIV-1 integrase and the chromatin-tethering factor LEDGF/p75. They were used as a tool to retarget integration, while the effect on HIV expression was measured with B-HIVE. B-HIVE tracks insert-specific HIV expression by tagging a unique barcode in the HIV genome. We confirmed that LEDGINs retarget integration out of gene-dense and actively transcribed regions. The distance to H3K36me3, the marker recognized by LEDGF/p75, clearly increased. LEDGIN treatment reduced viral RNA expression and increased the proportion of silent provirus. Finally, silent proviruses obtained after LEDGIN treatment were located further away from epigenetic marks associated with active transcription. Interestingly, proximity to enhancers stimulated transcription irrespective of LEDGIN treatment, while the distance to H3K36me3 only changed after treatment with LEDGINs. The fact that proximity to these markers are associated with RNA expression support the direct link between provirus integration site and viral expression.

摘要

HIV-1 作为潜伏性前病毒终身存在于免疫系统的记忆细胞中,在治疗中断后会反弹。因此,潜伏性储库是 HIV 治愈的主要目标。在这里,我们使用 LEDGINs 和带有条形码的 HIV 组合体(B-HIVE)研究了整合位点与转录之间的直接联系。LEDGINs 是一种抗病毒药物,可抑制 HIV-1 整合酶与染色质连接因子 LEDGF/p75 的相互作用。它们被用作重新靶向整合的工具,而 B-HIVE 则用于测量 HIV 表达的影响。B-HIVE 通过在 HIV 基因组中标记独特的条形码来跟踪插入物特异性的 HIV 表达。我们证实,LEDGINs 将整合重新靶向出基因密集区和活跃转录区。与 LEDGF/p75 识别的 H3K36me3 标记的距离明显增加。LEDGIN 处理降低了病毒 RNA 表达,并增加了沉默前病毒的比例。最后,LEDGIN 处理后获得的沉默前病毒远离与活跃转录相关的表观遗传标记。有趣的是,尽管进行了 LEDGIN 处理,邻近增强子仍会刺激转录,而只有在 LEDGIN 处理后 H3K36me3 的距离才会发生变化。这些标记的接近程度与 RNA 表达相关,这支持了前病毒整合位点与病毒表达之间的直接联系。

https://cdn.ncbi.nlm.nih.gov/pmc/blobs/b77a/7641320/b85745697054/gkaa536fig1.jpg

文献AI研究员

20分钟写一篇综述,助力文献阅读效率提升50倍。

立即体验

用中文搜PubMed

大模型驱动的PubMed中文搜索引擎

马上搜索

文档翻译

学术文献翻译模型,支持多种主流文档格式。

立即体验