Suppr超能文献

吉西他滨与匹伐他汀对胰腺癌细胞系MIA PaCa-2的体内外协同抗癌作用

Synergistic Anticancer Effects of Gemcitabine with Pitavastatin on Pancreatic Cancer Cell Line MIA PaCa-2 in vitro and in vivo.

作者信息

Chen Ya-Hui, Chen Yi-Chun, Lin Chi-Chen, Hsieh Yao-Peng, Hsu Chien-Sheng, Hsieh Ming-Chia

机构信息

Diabetes Research Laboratory, Department of Research, Changhua Christian Hospital, Changhua, Taiwan.

Institute of Biochemistry and Biotechnology, Chung Shan Medical University, Taichung, Taiwan.

出版信息

Cancer Manag Res. 2020 Jun 17;12:4645-4665. doi: 10.2147/CMAR.S247876. eCollection 2020.

Abstract

BACKGROUND

Pancreatic ductal adenocarcinoma (PDAC) is a highly aggressive malignancy with an overall 5-year survival rate of 9.3%, and this malignancy is expected to become the second leading cause of cancer-related death by 2030. Gemcitabine resistance develops within weeks of PDAC patient's chemotherapeutic initiation. Statins, including pitavastatin, have been indicated to have anticancer effects in numerous human cancer cell lines. Thus, in this study, we hypothesized that a combination of gemcitabine and pitavastatin may have a greater anticancer effect than gemcitabine alone on the human pancreatic carcinoma cell line MIA PaCa-2.

METHODS

The anticancer effects of gemcitabine with pitavastatin were evaluated using human MIA PaCa-2 cell line in vitro and in vivo Balb/c murine xenograft tumor model. Cell viability was assessed with CCK-8, and cell migration was stained by crystal violet. Cell cycle distribution, apoptosis and mitochondrial membrane potential were examined by flow cytometry. Activation of drug transporters (hENTs, hCNTs), intracellular drug activating (dCK) and inhibition of inactivating enzymes (RRMs) pathways were assessed by Western blotting analysis. Molecular mechanisms and signaling pathways of apoptosis, necrosis and autophagy also were assessed by Western blotting.

RESULTS

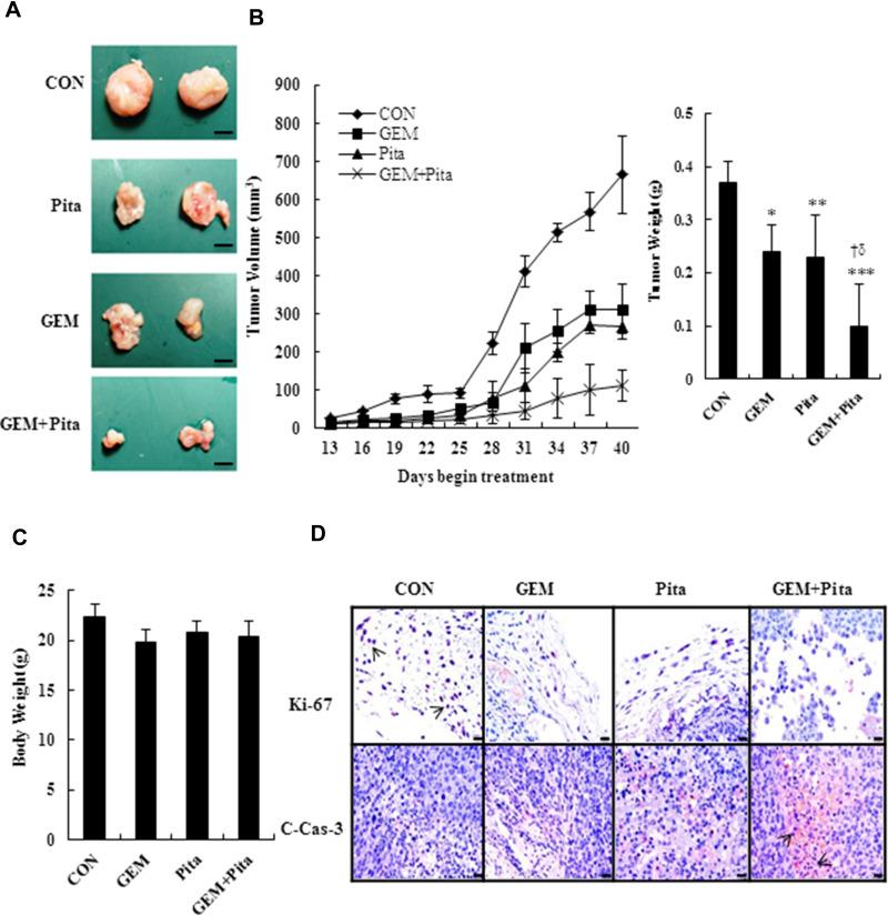
We observed that gemcitabine and pitavastatin synergistically suppressed the proliferation of MIA PaCa-2 cells through causing sub-G1 and S phase cell cycle arrest. Activation of apoptosis/necrosis was confirmed by annexin V/propidium iodide double staining, which showed increasing levels of active caspase 3, cleaved poly(ADP-ribose) polymerase and the RIP1-RIP3-MLKL complex. Moreover, gemcitabine-pitavastatin-mediated S phase arrest downregulated cyclin A2/CDK2 and upregulated p21/p27 in MIA PaCa-2 cells. Furthermore, this combination improved drug cellular metabolism pathway, mitochondria function and activated autophagy as part of the cell death mechanism. In vivo, gemcitabine-pitavastatin effectively inhibited tumor growth in a nude mouse mode of Mia PaCa-2 xenografts without observed adverse effect.

CONCLUSION

Combined gemcitabine-pitavastatin may be an effective novel treatment option for pancreatic cancer.

摘要

背景

胰腺导管腺癌(PDAC)是一种侵袭性很强的恶性肿瘤,总体5年生存率为9.3%,预计到2030年,这种恶性肿瘤将成为癌症相关死亡的第二大主要原因。在PDAC患者开始化疗后的几周内就会产生吉西他滨耐药性。他汀类药物,包括匹伐他汀,已被证明在多种人类癌细胞系中具有抗癌作用。因此,在本研究中,我们假设吉西他滨和匹伐他汀联合使用对人胰腺癌细胞系MIA PaCa-2可能比单独使用吉西他滨具有更大的抗癌效果。

方法

使用人MIA PaCa-2细胞系在体外以及体内Balb/c小鼠异种移植瘤模型中评估吉西他滨与匹伐他汀的抗癌效果。用CCK-8评估细胞活力,用结晶紫对细胞迁移进行染色。通过流式细胞术检测细胞周期分布、凋亡和线粒体膜电位。通过蛋白质印迹分析评估药物转运体(hENTs、hCNTs)的激活、细胞内药物激活(dCK)以及失活酶(RRMs)途径的抑制。还通过蛋白质印迹评估凋亡、坏死和自噬的分子机制及信号通路。

结果

我们观察到吉西他滨和匹伐他汀通过导致亚G1期和S期细胞周期停滞协同抑制MIA PaCa-2细胞的增殖。通过膜联蛋白V/碘化丙啶双重染色证实了凋亡/坏死的激活,其显示活性半胱天冬酶3、裂解的聚(ADP - 核糖)聚合酶和RIP1 - RIP3 - MLKL复合物水平升高。此外,吉西他滨 - 匹伐他汀介导的S期停滞下调了MIA PaCa-2细胞中的细胞周期蛋白A2/细胞周期蛋白依赖性激酶2(cyclin A2/CDK2)并上调了p21/p27。此外,这种联合改善了药物细胞代谢途径、线粒体功能并激活了自噬,作为细胞死亡机制的一部分。在体内,吉西他滨 - 匹伐他汀在Mia PaCa-2异种移植裸鼠模型中有效抑制肿瘤生长,且未观察到不良反应。

结论

吉西他滨与匹伐他汀联合使用可能是一种有效的胰腺癌新治疗选择。

https://cdn.ncbi.nlm.nih.gov/pmc/blobs/9c47/7306478/e7d89893124c/CMAR-12-4645-g0001.jpg

文献AI研究员

20分钟写一篇综述,助力文献阅读效率提升50倍。

立即体验

用中文搜PubMed

大模型驱动的PubMed中文搜索引擎

马上搜索

文档翻译

学术文献翻译模型,支持多种主流文档格式。

立即体验