Suppr超能文献

长链非编码RNA MT1JP的过表达通过调控miR-24-3p介导肝癌细胞的凋亡和迁移。

Overexpression of lncRNA MT1JP Mediates Apoptosis and Migration of Hepatocellular Carcinoma Cells by Regulating miR-24-3p.

作者信息

Shan Qiu-Li, Chen Ning-Ning, Meng Gui-Zhi, Qu Fan

机构信息

College of Biological Science and Technology, University of Jinan, Jinan, Shandong Province 250022, People's Republic of China.

Department of Pediatrics, The Second People's Hospital of Liaocheng, Liaocheng City, Shandong Province, People's Republic of China.

出版信息

Cancer Manag Res. 2020 Jun 18;12:4715-4724. doi: 10.2147/CMAR.S249582. eCollection 2020.

Abstract

OBJECTIVE

This study aimed to determine the effects of the long non-coding (lnc) RNA MT1JP on the apoptosis and migration of hepatocellular carcinoma cells.

PATIENTS AND METHODS

Patients with liver cancer admitted to the Second People's Hospital of Liaocheng were included in this study. We transfected hepatocellular carcinoma cells with MT1JP and miR-24-3p and assessed their expression and effects on apoptosis and migration. Correlations were verified using a dual-luciferase reporter and RNA-binding protein coimmunoprecipitation.

RESULTS

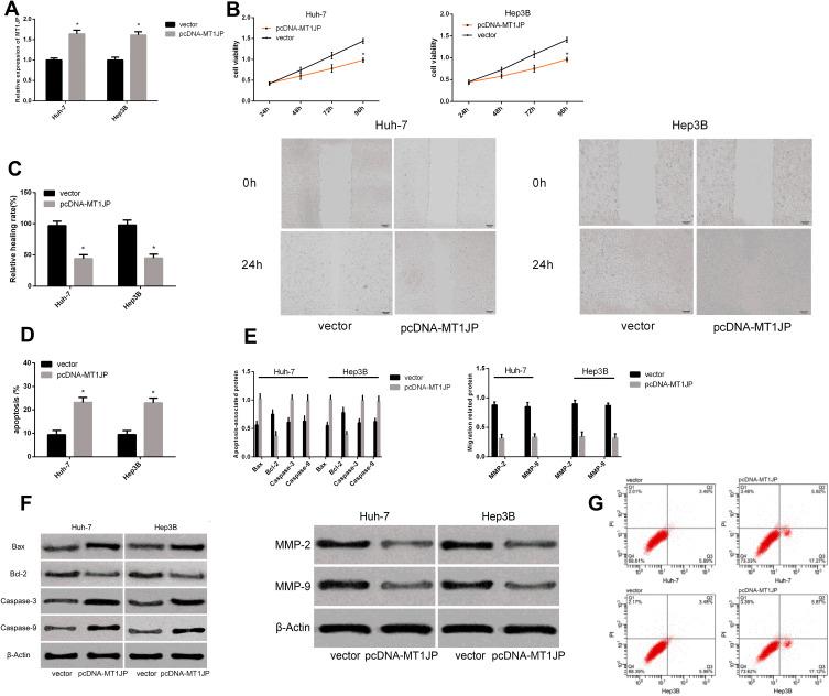
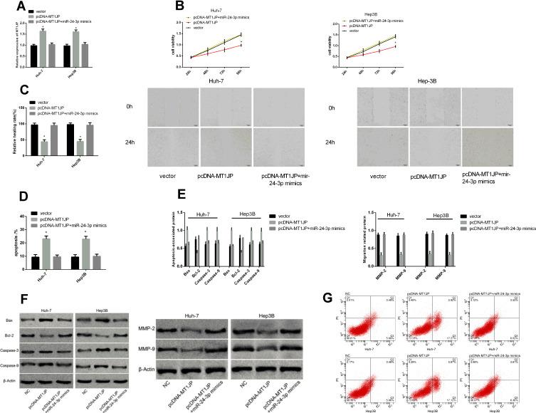
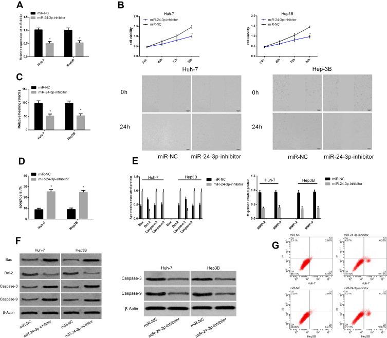
The expression of MT1JP was downregulated (P < 0.05), whereas that of miR-24-3p was upregulated in liver cancer. Serum MT1JP levels were correlated with tumor size, alpha-fetoprotein (AFP), TNM stage, differentiation, and lymph node metastasis. Both MT1JP overexpression and miR-24-3p inhibition inhibited cellular proliferation and migration and increased apoptosis rates. They significantly downregulated expression of the cell migration-associated proteins matrix metalloproteinase -2, -9 (MMP-2, MMP-9) (P < 0.05). They upregulated the expression of Bcl-2-related X protein (Bax) and cysteinyl aspartate-specific proteinases (Caspase-3 and -9) proteins that are involved in apoptosis. They decreased expression of B-cell lymphoma/leukemia-2 (Bcl-2; P < 0.05). A target relationship between MT1JP and miR-24-3p was identified using dual-luciferase gene reporter assays and RNA-binding protein coimmunoprecipitations. MT1JP overexpression significantly downregulated miR-24-3p expression (P < 0.05). MT1JP and miR-24-3p expression were negatively correlated in liver cancer tissues (r = -0.561, P < 0.001; Pearson χ tests). Rescue experiments showed that upregulating miR-24-3p expression could counteract MT1JP overexpression in hepatocellular carcinoma cells.

CONCLUSION

MT1JP, even when expressed at low levels, participates in the proliferation, apoptosis, and migration of liver cancer cells by regulating miR-24-3p.

摘要

目的

本研究旨在确定长链非编码(lnc)RNA MT1JP对肝癌细胞凋亡和迁移的影响。

患者与方法

纳入聊城市第二人民医院收治的肝癌患者。我们用MT1JP和miR-24-3p转染肝癌细胞,并评估它们的表达以及对凋亡和迁移的影响。使用双荧光素酶报告基因和RNA结合蛋白共免疫沉淀法验证相关性。

结果

MT1JP的表达下调(P<0.05),而miR-24-3p在肝癌中的表达上调。血清MT1JP水平与肿瘤大小、甲胎蛋白(AFP)、TNM分期、分化程度及淋巴结转移相关。MT1JP过表达和miR-24-3p抑制均抑制细胞增殖和迁移,并提高凋亡率。它们显著下调细胞迁移相关蛋白基质金属蛋白酶-2、-9(MMP-2、MMP-9)的表达(P<0.05)。它们上调参与凋亡的Bcl-2相关X蛋白(Bax)和半胱天冬酶(Caspase-3和-9)蛋白的表达。它们降低B细胞淋巴瘤/白血病-2(Bcl-2)的表达(P<0.05)。使用双荧光素酶基因报告基因检测和RNA结合蛋白共免疫沉淀法确定了MT1JP与miR-24-3p之间的靶向关系。MT1JP过表达显著下调miR-24-3p表达(P<0.05)。肝癌组织中MT1JP和miR-24-3p表达呈负相关(r=-0.561,P<0.001;Pearsonχ检验)。挽救实验表明,上调miR-24-3p表达可抵消肝癌细胞中MT1JP的过表达。

结论

MT1JP即使在低水平表达时,也通过调节miR-24-3p参与肝癌细胞的增殖、凋亡和迁移。

https://cdn.ncbi.nlm.nih.gov/pmc/blobs/d1b4/7308148/c3942488c942/CMAR-12-4715-g0001.jpg

文献AI研究员

20分钟写一篇综述,助力文献阅读效率提升50倍。

立即体验

用中文搜PubMed

大模型驱动的PubMed中文搜索引擎

马上搜索

文档翻译

学术文献翻译模型,支持多种主流文档格式。

立即体验