Suppr超能文献

外泌体介导的 miR-204-5p 递送抑制肿瘤生长和化疗耐药性。

Exosome-mediated delivery of miR-204-5p inhibits tumor growth and chemoresistance.

机构信息

Wuxi Cancer Institute, Affiliated Hospital of Jiangnan University, Wuxi, Jiangsu, China.

Laboratory of Cancer Epigenetics, Wuxi School of Medicine, Jiangnan University, Wuxi, Jiangsu, China.

出版信息

Cancer Med. 2020 Aug;9(16):5989-5998. doi: 10.1002/cam4.3248. Epub 2020 Jul 2.

Abstract

BACKGROUND

Nano-sized extracellular vesicles secreted by cells play key roles in intercellular crosstalk, and appear to be an excellent biocompatible material as therapeutic cargoes in vivo. Previously, we have demonstrated that miR-204-5p is a key tumor suppressor that could inhibit tumor growth, metastasis and chemoresistance.

METHODS

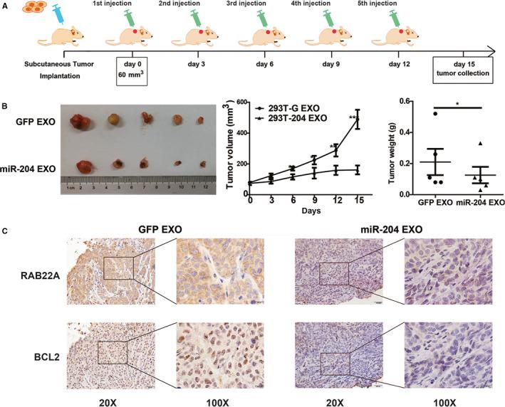
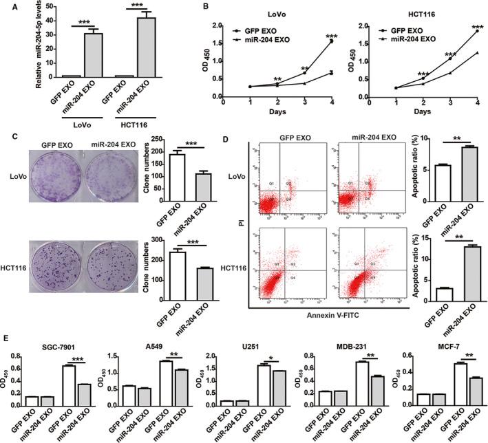
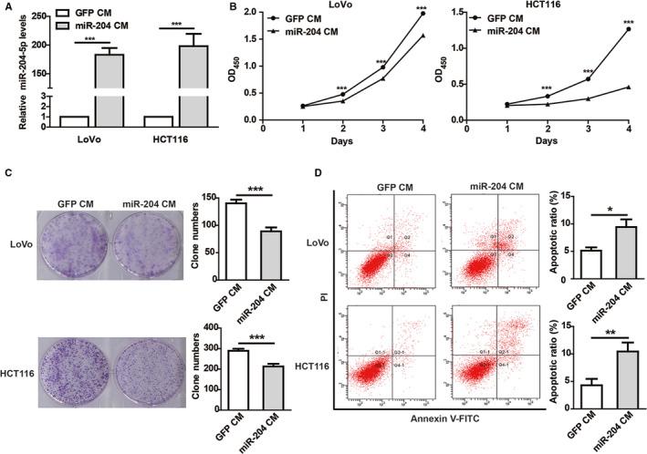
A HEK293T cell line stably expressing miR-204-5p (293T-miR-204) was constructed by lentivirus transduction. Fluorescence real-time quantitative PCR (qPCR) was applied to measure the expression of miR-204-5p. CCK-8 and colony formation assays were used to evaluate the in vitro anticancer effects, and the flow cytometry was used to detect apoptosis. The in vivo therapeutic effects of exosomal miR-204-5p were evaluated using a xenograft mouse model. Western blots were used to detect the protein levels of CD63, Flotillin-2, RAB22A and Bcl2. The protein levels of RAB22A and Bcl2 in tumor tissues were measured by immunohistochemistry staining.

RESULTS

MiR-204-5p was clearly upregulated in CRC cells after coculturing with 293T-miR-204 cell-derived conditioned medium (CM) or exosomes. CCK-8 and colony formation assays showed that the cell proliferation ability of CRC cells was clearly inhibited by 293T-miR-204 cell-derived CM or exosomes. The inhibitory effects of exosomal miR-204-5p on cell proliferation were further confirmed in other types of cancers. Exosomal miR-204-5p could induce apoptosis and increase the sensitivity of cancer cells to the chemotherapeutic drug-5-fluorourcil. In addition, exosomal miR-204-5p inhibited the tumor growth in mice. Western blot assay and IHC staining showed that the protein levels of miR-204-5p targets were clearly decreased in cancer cells or xenograft tissues treated with exosomal miR-204-5p.

CONCLUSIONS

In this study, we confirmed that exosomal miR-204-5p could efficiently inhibit cancer cell proliferation, induce apoptosis and increase chemosensitivity by specifically suppressing the target genes of miR-204-5p in human cancer cells.

摘要

背景

细胞分泌的纳米级细胞外囊泡在细胞间通讯中发挥关键作用,并且作为治疗载体在体内显示出极好的生物相容性。先前,我们已经证明 miR-204-5p 是一种关键的肿瘤抑制因子,能够抑制肿瘤生长、转移和化疗耐药性。

方法

通过慢病毒转导构建稳定表达 miR-204-5p 的 HEK293T 细胞系(293T-miR-204)。荧光实时定量 PCR(qPCR)用于测量 miR-204-5p 的表达。CCK-8 和集落形成实验用于评估体外抗癌作用,流式细胞术用于检测细胞凋亡。外泌体 miR-204-5p 的体内治疗效果通过异种移植小鼠模型进行评估。Western blot 用于检测 CD63、Flotillin-2、RAB22A 和 Bcl2 的蛋白水平。免疫组织化学染色测量肿瘤组织中 RAB22A 和 Bcl2 的蛋白水平。

结果

CRC 细胞与 293T-miR-204 细胞来源的条件培养基(CM)或外泌体共培养后,miR-204-5p 明显上调。CCK-8 和集落形成实验表明,293T-miR-204 细胞来源的 CM 或外泌体明显抑制 CRC 细胞的增殖能力。其他类型的癌症进一步证实了外泌体 miR-204-5p 对细胞增殖的抑制作用。外泌体 miR-204-5p 可诱导细胞凋亡并增加癌细胞对化疗药物 5-氟尿嘧啶的敏感性。此外,外泌体 miR-204-5p 抑制了小鼠的肿瘤生长。Western blot 检测和免疫组化染色显示,外泌体 miR-204-5p 处理的癌细胞或异种移植组织中 miR-204-5p 靶蛋白的水平明显降低。

结论

在这项研究中,我们证实外泌体 miR-204-5p 可以通过特异性抑制人癌细胞中 miR-204-5p 的靶基因,有效抑制癌症细胞增殖,诱导细胞凋亡并增加化疗敏感性。

https://cdn.ncbi.nlm.nih.gov/pmc/blobs/ae29/7433811/02e9f0212dc6/CAM4-9-5989-g001.jpg

文献AI研究员

20分钟写一篇综述,助力文献阅读效率提升50倍。

立即体验

用中文搜PubMed

大模型驱动的PubMed中文搜索引擎

马上搜索

文档翻译

学术文献翻译模型,支持多种主流文档格式。

立即体验