Suppr超能文献

miR-335-5p通过靶向CCNB2调控肺腺癌的细胞周期和转移。

miR-335-5p Regulates Cell Cycle and Metastasis in Lung Adenocarcinoma by Targeting CCNB2.

作者信息

Wang Xiyong, Xiao Huaiqing, Wu Dongqiang, Zhang Dongliang, Zhang Zhihao

机构信息

Department of Thoracic Surgery, China Coast Guard Hospital of the People's Armed Police Force, Jiaxing 314000, People's Republic of China.

出版信息

Onco Targets Ther. 2020 Jun 30;13:6255-6263. doi: 10.2147/OTT.S245136. eCollection 2020.

Abstract

BACKGROUND

Lots of studies have shown that cyclin disorders can promote tumor development. This study aims to investigate the biological function and molecular mechanism of CCNB2 in lung adenocarcinoma (LUAD).

METHODS

LUAD data were downloaded from GEO database and TCGA-LUAD database. Differential analysis was conducted to find the differentially expressed miRNAs and mRNAs, while targeted prediction was done for the access of potential target mRNAs. Gene expression level was detected by qRT-PCR and Western blot in human LUAD cell lines A-427, A549, Calu-3, PC-9 and human bronchial epithelial cell line BEAS-2B. MTT, colony formation, Transwell and flow cytometry assays were used to detect cell proliferation, metastasis, and cell cycle changes of PC-9 cell line. The dual-luciferase reporter gene was used to detect the targeted binding relationship of the target miRNA and mRNA.

RESULTS

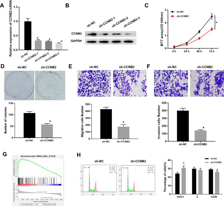
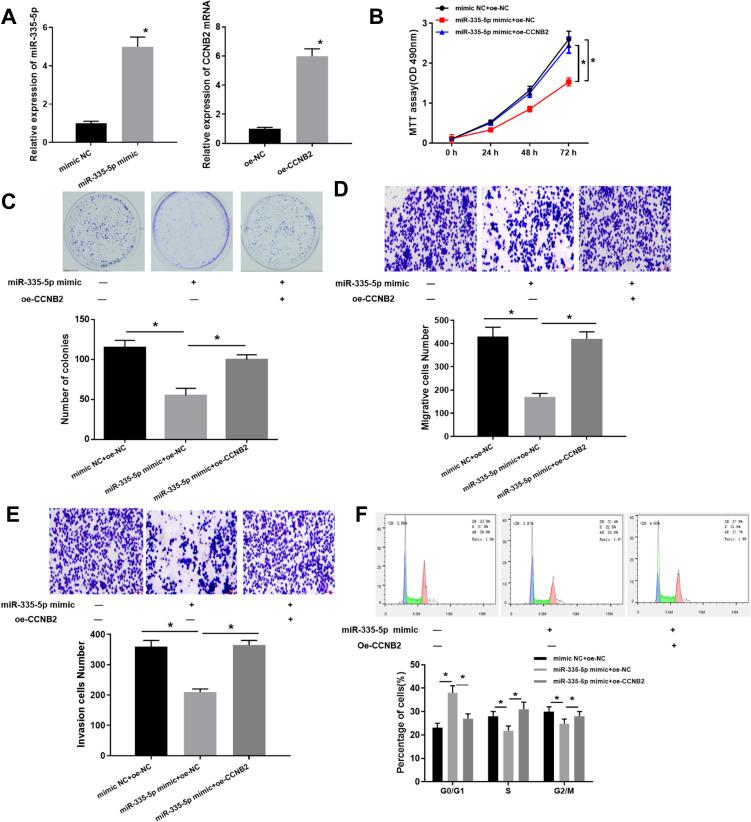
CCNB2 was highly expressed and served as a biomarker indicating poor prognosis in LUAD patients. Cell function experiments confirmed the inhibitory effects of silencing CCNB2 on the proliferation, migration and invasion of LUAD cells and cell cycle was blocked in the G0/G1 phase. In addition, with regard to the regulatory mechanism, we demonstrated that miR-335-5p had binding sites with 3'-UTR of CCNB2, indicating that miR-335-5p could target the regulation expression of CCNB2. In subsequent cell function tests, overexpression of miR-335-5p inhibited the proliferation and metastasis of cancer cells, and the rescue experiments also verified that miR-335-5p could reverse the promotion of CCNB2 overexpression on the progress of cancer cells.

CONCLUSION

In summary, our results revealed that miR-335-5p could target the down-regulation of CCNB2 to inhibit the occurrence and development of LUAD.

摘要

背景

大量研究表明细胞周期蛋白紊乱可促进肿瘤发展。本研究旨在探讨细胞周期蛋白B2(CCNB2)在肺腺癌(LUAD)中的生物学功能及分子机制。

方法

从基因表达综合数据库(GEO数据库)和癌症基因组图谱-肺腺癌(TCGA-LUAD)数据库下载LUAD数据。进行差异分析以找出差异表达的微小RNA(miRNA)和信使核糖核酸(mRNA),同时对潜在靶标mRNA进行靶向预测。采用实时定量逆转录聚合酶链反应(qRT-PCR)和蛋白质免疫印迹法检测人LUAD细胞系A-427、A549、Calu-3、PC-9及人支气管上皮细胞系BEAS-2B中的基因表达水平。采用MTT法、集落形成实验、Transwell实验和流式细胞术检测PC-9细胞系的细胞增殖、转移及细胞周期变化。采用双荧光素酶报告基因检测靶标miRNA与mRNA的靶向结合关系。

结果

CCNB2在LUAD患者中高表达,可作为预后不良的生物标志物。细胞功能实验证实沉默CCNB2对LUAD细胞的增殖、迁移和侵袭具有抑制作用,且细胞周期在G0/G1期被阻断。此外,在调控机制方面,我们证明miR-335-5p与CCNB2的3'-非翻译区(3'-UTR)具有结合位点,表明miR-335-5p可靶向调控CCNB2的表达。在随后的细胞功能实验中,miR-335-5p过表达抑制癌细胞的增殖和转移,挽救实验也证实miR-335-5p可逆转CCNB2过表达对癌细胞进展的促进作用。

结论

综上所述,我们的结果表明miR-335-5p可靶向下调CCNB2以抑制LUAD的发生发展。

https://cdn.ncbi.nlm.nih.gov/pmc/blobs/064a/7335273/9963ea400db7/OTT-13-6255-g0001.jpg

文献AI研究员

20分钟写一篇综述,助力文献阅读效率提升50倍。

立即体验

用中文搜PubMed

大模型驱动的PubMed中文搜索引擎

马上搜索

文档翻译

学术文献翻译模型,支持多种主流文档格式。

立即体验