Suppr超能文献

miR-196b-5p通过靶向RSPO2促进肺腺癌细胞的增殖、迁移和侵袭。

miR-196b-5p Promotes Proliferation, Migration and Invasion of Lung Adenocarcinoma Cells via Targeting RSPO2.

作者信息

Xu Qian, Xu Zhenwu

机构信息

Department of Oncology Medicine, Fujian Medical University Union Hospital, Fuzhou, 350001, People's Republic of China.

Department of Thoracic Medical Oncology, Fujian Provincial Cancer Hospital, The Affiliated Hospital of Fujian Medical University, Fuzhou, 350014, People's Republic of China.

出版信息

Cancer Manag Res. 2020 Dec 29;12:13393-13402. doi: 10.2147/CMAR.S274171. eCollection 2020.

Abstract

OBJECTIVE

To explore the biological role of miR-196b-5p/RSPO2 in the occurrence and development of lung adenocarcinoma (LUAD) and to provide a basis for finding new therapeutic targets for LUAD.

METHODS

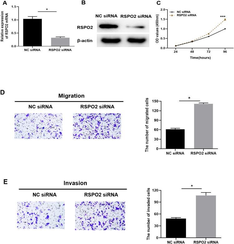
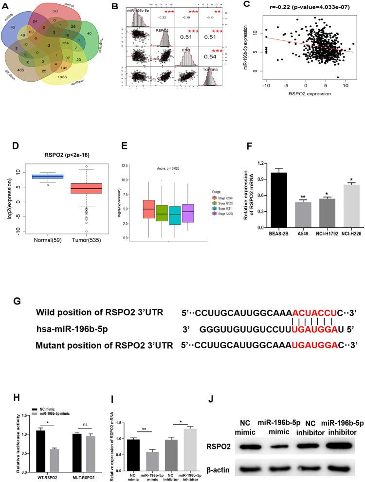
Differentially expressed genes were analyzed based on LUAD microarray, and the target gene of the target miRNA was predicted. qRT-PCR was used to detect the expression levels of miR-196b-5p and RSPO2 mRNA in normal human bronchial epithelial cell line BEAS-2B and LUAD cell lines A549, NCI-H1792 and NCI-H226. Western blot was used to evaluate protein expression. Cell proliferative, migratory and invasive abilities were detected by CCK-8 and transwell assays. Dual-luciferase assay was conducted to verify the targeting relationship between miR-196b-5p and RSPO2.

RESULTS

The results of qRT-PCR showed that miR-196b-5p was significantly highly expressed in LUAD cells, and the expression level of its downstream target gene RSPO2 was significantly decreased. The results of CCK-8 and transwell assays exhibited that miR-196b-5p promoted proliferation, migration and invasion of LUAD cells, while RSPO2 inhibited the malignant progression of LUAD cells. Dual-luciferase assay confirmed the targeted binding relationship between miR-196b-5p and RSPO2. Overexpression of RSPO2 partially reversed the promotion of miR-196b-5p on proliferation, migration and invasion of LUAD cells.

CONCLUSION

miR-196b-5p promoted proliferation, migration and invasion of LUAD cells by targeting and down-regulating RSPO2, which provided ideas for searching new targets for the diagnosis and treatment of LUAD.

摘要

目的

探讨miR-196b-5p/RSPO2在肺腺癌(LUAD)发生发展中的生物学作用,为寻找LUAD新的治疗靶点提供依据。

方法

基于LUAD基因芯片分析差异表达基因,并预测靶miRNA的靶基因。采用qRT-PCR检测正常人支气管上皮细胞系BEAS-2B及LUAD细胞系A549、NCI-H1792和NCI-H226中miR-196b-5p和RSPO2 mRNA的表达水平。采用蛋白质免疫印迹法评估蛋白表达。通过CCK-8法和Transwell实验检测细胞增殖、迁移和侵袭能力。进行双荧光素酶实验以验证miR-196b-5p与RSPO2之间的靶向关系。

结果

qRT-PCR结果显示,miR-196b-5p在LUAD细胞中显著高表达,其下游靶基因RSPO2的表达水平显著降低。CCK-8法和Transwell实验结果表明,miR-196b-5p促进LUAD细胞的增殖、迁移和侵袭,而RSPO2抑制LUAD细胞的恶性进展。双荧光素酶实验证实了miR-196b-5p与RSPO2之间的靶向结合关系。RSPO2的过表达部分逆转了miR-196b-5p对LUAD细胞增殖、迁移和侵袭的促进作用。

结论

miR-196b-5p通过靶向并下调RSPO2促进LUAD细胞的增殖、迁移和侵袭,为LUAD的诊断和治疗寻找新靶点提供了思路。

https://cdn.ncbi.nlm.nih.gov/pmc/blobs/3306/7778444/35d2ef2325aa/CMAR-12-13393-g0001.jpg

文献AI研究员

20分钟写一篇综述,助力文献阅读效率提升50倍。

立即体验

用中文搜PubMed

大模型驱动的PubMed中文搜索引擎

马上搜索

文档翻译

学术文献翻译模型,支持多种主流文档格式。

立即体验