Suppr超能文献

miR-139-5p 通过靶向 MAD2L1 抑制肺腺癌细胞的增殖、迁移和侵袭。

miR-139-5p Inhibits Lung Adenocarcinoma Cell Proliferation, Migration, and Invasion by Targeting MAD2L1.

机构信息

Department of Thoracic Surgery, Tangshan People's Hospital, Tangshan, China.

Shanghai Engineering Research Center of Pharmaceutical Translation, Shanghai, China.

出版信息

Comput Math Methods Med. 2020 Nov 4;2020:2953598. doi: 10.1155/2020/2953598. eCollection 2020.

Abstract

BACKGROUND

miR-139-5p is lowly expressed in various human cancers and exerts its antitumor effect through different molecular mechanisms, yet the molecular mechanism of miR-139-5p in lung adenocarcinoma (LUAD) remains to be further elucidated. The study is aimed at investigating the role and the regulatory mechanism of miR-139-5p in LUAD progression.

METHODS

Differential analysis was performed on miRNA expression data in the TCGA-LUAD dataset. qRT-PCR was employed to detect the transcription levels of miR-139-5p and MAD2L1 in LUAD cells, while western blot was carried out for the detection of MAD2L1 protein expression. CCK-8 and Transwell assays were implemented to assess LUAD cell proliferation, migration, and invasion. A dual-luciferase reporter gene assay was conducted to verify the direct targeting relationship between miR-139-5p and MAD2L1.

RESULTS

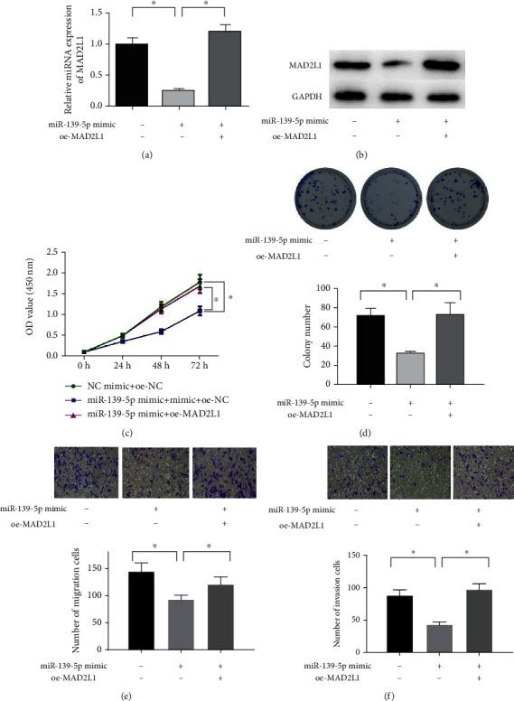
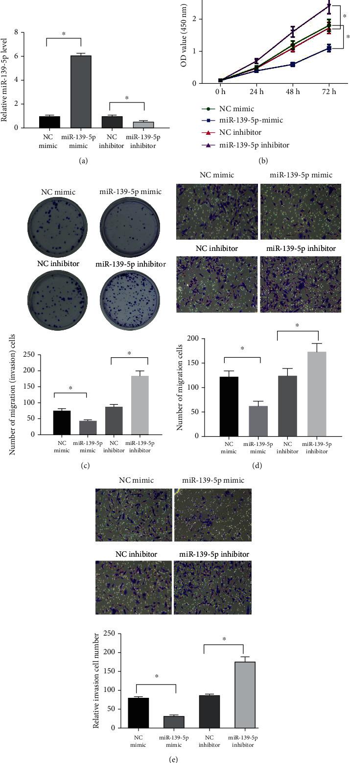
miR-139-5p was significantly downregulated in LUAD cells in comparison with that in human normal bronchial epithelial cells. Overexpressing miR-139-5p inhibited LUAD cell proliferation, migration, and invasion, while opposite results could be observed when miR-139-5p was inhibited. MAD2L1 was identified as a direct target of miR-139-5p in LUAD. Besides, the inhibitory effect of miR-139-5p overexpression on LUAD cell proliferation, migration, and invasion was attenuated by overexpressing MAD2L1.

CONCLUSION

Our study suggests that miR-139-5p is lowly expressed in LUAD cells and inhibits LUAD cell proliferation, migration, and invasion by targeted suppressing MAD2L1 expression. It is of potential significance for the prognosis and treatment of LUAD.

摘要

背景

miR-139-5p 在多种人类癌症中低表达,并通过不同的分子机制发挥其抗肿瘤作用,但 miR-139-5p 在肺腺癌 (LUAD) 中的分子机制仍有待进一步阐明。本研究旨在探讨 miR-139-5p 在 LUAD 进展中的作用及其调控机制。

方法

在 TCGA-LUAD 数据集的 miRNA 表达数据中进行差异分析。qRT-PCR 用于检测 LUAD 细胞中 miR-139-5p 和 MAD2L1 的转录水平,而 Western blot 用于检测 MAD2L1 蛋白表达。CCK-8 和 Transwell 实验用于评估 LUAD 细胞的增殖、迁移和侵袭。双荧光素酶报告基因实验用于验证 miR-139-5p 与 MAD2L1 之间的直接靶向关系。

结果

与正常支气管上皮细胞相比,miR-139-5p 在 LUAD 细胞中显著下调。过表达 miR-139-5p 抑制 LUAD 细胞的增殖、迁移和侵袭,而抑制 miR-139-5p 则观察到相反的结果。MAD2L1 被鉴定为 LUAD 中 miR-139-5p 的直接靶标。此外,过表达 MAD2L1 减弱了 miR-139-5p 过表达对 LUAD 细胞增殖、迁移和侵袭的抑制作用。

结论

我们的研究表明,miR-139-5p 在 LUAD 细胞中低表达,并通过靶向抑制 MAD2L1 表达抑制 LUAD 细胞的增殖、迁移和侵袭。这对于 LUAD 的预后和治疗具有潜在意义。

https://cdn.ncbi.nlm.nih.gov/pmc/blobs/a931/7657690/74ed3b75e40a/CMMM2020-2953598.001.jpg

文献AI研究员

20分钟写一篇综述,助力文献阅读效率提升50倍。

立即体验

用中文搜PubMed

大模型驱动的PubMed中文搜索引擎

马上搜索

文档翻译

学术文献翻译模型,支持多种主流文档格式。

立即体验