Suppr超能文献

在白色念珠菌中,一个扩展的细胞壁损伤信号网络由转录因子 Rlm1 和 Sko1 组成。

An expanded cell wall damage signaling network is comprised of the transcription factors Rlm1 and Sko1 in Candida albicans.

机构信息

Department of Sciences, John Jay College of the City University of New York, New York, New York, United States of America.

Department of Molecular and Cell Biology, School of Natural Sciences, University of California Merced, Merced, California, United States of America.

出版信息

PLoS Genet. 2020 Jul 8;16(7):e1008908. doi: 10.1371/journal.pgen.1008908. eCollection 2020 Jul.

Abstract

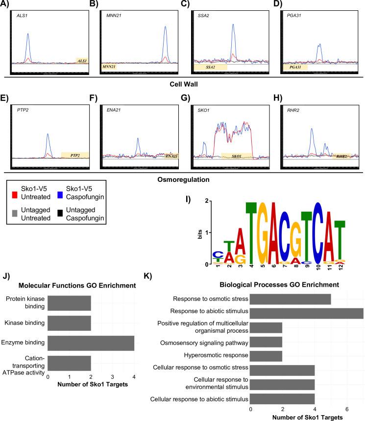
The human fungal pathogen Candida albicans is constantly exposed to environmental challenges impacting the cell wall. Signaling pathways coordinate stress adaptation and are essential for commensalism and virulence. The transcription factors Sko1, Cas5, and Rlm1 control the response to cell wall stress caused by the antifungal drug caspofungin. Here, we expand the Sko1 and Rlm1 transcriptional circuit and demonstrate that Rlm1 activates Sko1 cell wall stress signaling. Caspofungin-induced transcription of SKO1 and several Sko1-dependent cell wall integrity genes are attenuated in an rlm1Δ/Δ mutant strain when compared to the treated wild-type strain but not in a cas5Δ/Δ mutant strain. Genome-wide chromatin immunoprecipitation (ChIP-seq) results revealed numerous Sko1 and Rlm1 directly bound target genes in the presence of caspofungin that were undetected in previous gene expression studies. Notable targets include genes involved in cell wall integrity, osmolarity, and cellular aggregation, as well as several uncharacterized genes. Interestingly, we found that Rlm1 does not bind to the upstream intergenic region of SKO1 in the presence of caspofungin, indicating that Rlm1 indirectly controls caspofungin-induced SKO1 transcription. In addition, we discovered that caspofungin-induced SKO1 transcription occurs through self-activation. Based on our ChIP-seq data, we also discovered an Rlm1 consensus motif unique to C. albicans. For Sko1, we found a consensus motif similar to the known Sko1 motif for Saccharomyces cerevisiae. Growth assays showed that SKO1 overexpression suppressed caspofungin hypersensitivity in an rlm1Δ/Δ mutant strain. In addition, overexpression of the glycerol phosphatase, RHR2, suppressed caspofungin hypersensitivity specifically in a sko1Δ/Δ mutant strain. Our findings link the Sko1 and Rlm1 signaling pathways, identify new biological roles for Sko1 and Rlm1, and highlight the complex dynamics underlying cell wall signaling.

摘要

人源真菌病原体白色念珠菌不断受到影响细胞壁的环境挑战。信号通路协调应激适应,对于共生和毒力至关重要。转录因子 Sko1、Cas5 和 Rlm1 控制抗真菌药物卡泊芬净引起的细胞壁应激反应。在这里,我们扩展了 Sko1 和 Rlm1 转录回路,并证明 Rlm1 激活了 Sko1 细胞壁应激信号。与处理后的野生型菌株相比,rlm1Δ/Δ 突变菌株中卡泊芬净诱导的 SKO1 和几个 Sko1 依赖的细胞壁完整性基因的转录被减弱,但在 cas5Δ/Δ 突变菌株中没有减弱。全基因组染色质免疫沉淀 (ChIP-seq) 结果表明,在存在卡泊芬净的情况下,Sko1 和 Rlm1 直接结合了许多靶基因,而这些基因在之前的基因表达研究中未被检测到。值得注意的目标包括参与细胞壁完整性、渗透压和细胞聚集的基因,以及几个未被表征的基因。有趣的是,我们发现 Rlm1 在存在卡泊芬净的情况下不会结合 SKO1 的上游基因间区,这表明 Rlm1 间接控制卡泊芬净诱导的 SKO1 转录。此外,我们发现卡泊芬净诱导的 SKO1 转录是通过自我激活发生的。基于我们的 ChIP-seq 数据,我们还发现了一个在白色念珠菌中特有的 Rlm1 共识基序。对于 Sko1,我们发现了一个与酿酒酵母已知 Sko1 基序相似的共识基序。生长测定表明,SKO1 过表达在 rlm1Δ/Δ 突变菌株中抑制了卡泊芬净的超敏反应。此外,甘油磷酸酶 RHR2 的过表达特异性地抑制了 sko1Δ/Δ 突变菌株中卡泊芬净的超敏反应。我们的发现将 Sko1 和 Rlm1 信号通路联系起来,确定了 Sko1 和 Rlm1 的新生物学作用,并强调了细胞壁信号背后的复杂动态。

https://cdn.ncbi.nlm.nih.gov/pmc/blobs/71a8/7371209/2f24683af2c5/pgen.1008908.g001.jpg

文献AI研究员

20分钟写一篇综述,助力文献阅读效率提升50倍。

立即体验

用中文搜PubMed

大模型驱动的PubMed中文搜索引擎

马上搜索

文档翻译

学术文献翻译模型,支持多种主流文档格式。

立即体验