Suppr超能文献

用光触发带有钌配合物的阳离子聚酰胺胺的细胞内核转运。

Light-Triggered Trafficking to the Cell Nucleus of a Cationic Polyamidoamine Functionalized with Ruthenium Complexes.

机构信息

Dipartimento di Chimica, Università degli Studi di Milano, Via Golgi 19, 20133 Milan, Italy.

Department of Nanomedicine and Drug Targeting, Groningen Research Institute of Pharmacy, University of Groningen, A. Deusinglaan 1, 9713 AV Groningen, The Netherlands.

出版信息

ACS Appl Mater Interfaces. 2020 Aug 5;12(31):34576-34587. doi: 10.1021/acsami.0c08033. Epub 2020 Jul 23.

Abstract

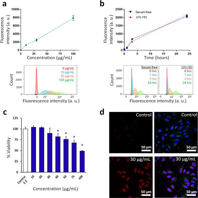
Strategies for endosomal escape and access to the cell nucleus are highly sought for nanocarriers to deliver their load efficiently following endocytosis. In this work, we have studied the uptake and intracellular trafficking of a polycationic polyamidoamine (PAA) endowed with a luminescent Ru complex, Ru-PhenAN, that shows unique trafficking to the cell nucleus. Live cell imaging confirmed the capacity of this polymer to access the nucleus, excluding artifacts due to cell fixation, and clarified that the mechanism of escape is light-triggered and relies on the presence of the Ru complexes and their capacity to absorb light and act as photosensitizers for singlet oxygen production. These results open up the possibility to use PAA-ruthenium complexes for targeted light-triggered delivery of genetic material or drugs to the cytosol and nucleus.

摘要

为了使纳米载体在胞吞作用后能够有效地将其负载递送到细胞内,人们非常希望纳米载体能够找到内体逃逸和进入细胞核的策略。在这项工作中,我们研究了一种具有发光钌配合物的聚阳离子聚酰胺胺(PAA)的摄取和细胞内转运,该聚酰胺胺具有独特的向细胞核转运的能力。活细胞成像证实了该聚合物进入细胞核的能力,排除了由于细胞固定造成的假象,并澄清了逃逸的机制是光触发的,依赖于钌配合物的存在及其吸收光并作为单线态氧产生的光敏剂的能力。这些结果为使用 PAA-钌配合物靶向光触发将遗传物质或药物递送到细胞质和细胞核提供了可能性。

https://cdn.ncbi.nlm.nih.gov/pmc/blobs/081a/7404250/b74e2a5a362c/am0c08033_0001.jpg

文献AI研究员

20分钟写一篇综述,助力文献阅读效率提升50倍。

立即体验

用中文搜PubMed

大模型驱动的PubMed中文搜索引擎

马上搜索

文档翻译

学术文献翻译模型,支持多种主流文档格式。

立即体验