Suppr超能文献

CPEB3 通过阻断结直肠癌细胞与肿瘤相关巨噬细胞之间的细胞因子信号转导及转录激活因子 3(IL-6R/STAT3)信号通路来抑制上皮-间质转化。

CPEB3 inhibits epithelial-mesenchymal transition by disrupting the crosstalk between colorectal cancer cells and tumor-associated macrophages via IL-6R/STAT3 signaling.

机构信息

Guangdong Provincial Key Laboratory of Gastroenterology, Department of Gastroenterology, Nanfang Hospital, Southern Medical University, 1838th North Guangzhou Avenue, Guangzhou, 510515, China.

出版信息

J Exp Clin Cancer Res. 2020 Jul 11;39(1):132. doi: 10.1186/s13046-020-01637-4.

Abstract

BACKGROUND

Crosstalk between cancer cells and tumor-associated macrophages (TAMs) mediates tumor progression in colorectal cancer (CRC). Cytoplasmic polyadenylation element binding protein 3 (CPEB3) has been shown to exhibit tumor-suppressive role in CRC.

METHODS

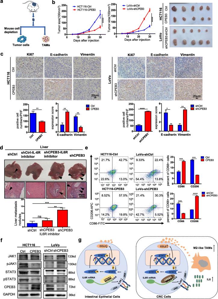
The expression of CPEB3, CD68, CD86 and CD163 was determined in CRC tissues. SW480 or HCT116 cells overexpressing CPEB3 and LoVo or RKO cells with CPEB3 knockdown were constructed. Stably transfected CRC cells were co-cultured with THP-1 macrophages to determine the malignant phenotype of CRC cells, macrophage polarization, and secretory signals. The inhibition of CPEB3 on tumor progression and M2-like TAM polarization was confirmed in nude mice.

RESULTS

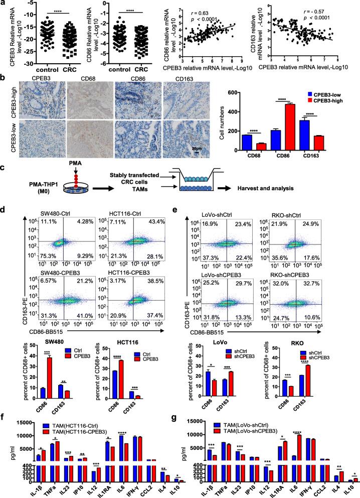
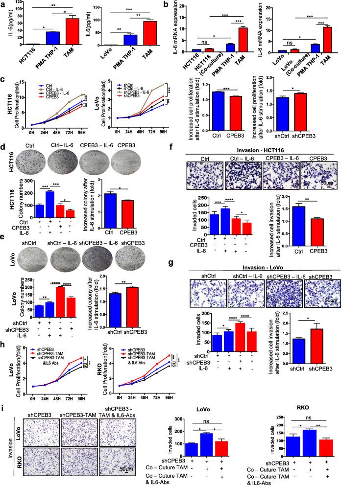
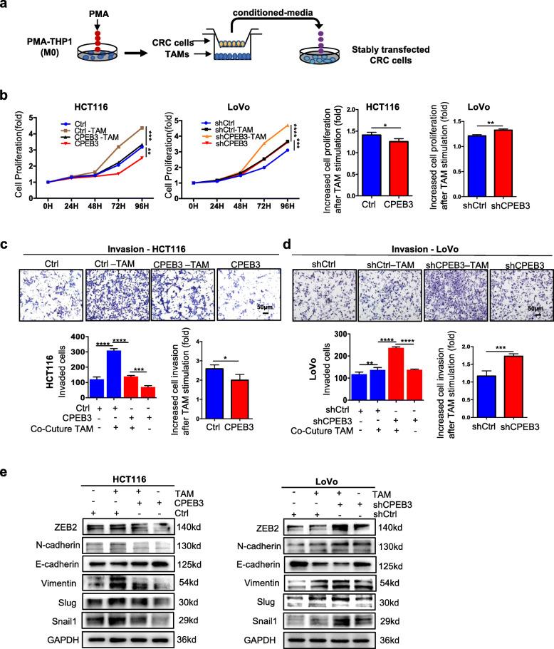
Decreased CPEB3 expression in CRC was associated with fewer CD86 TAMs and more CD163 TAMs. CPEB3 knockdown in CRC cells increased the number of CD163 TAMs and the expression of IL1RA, IL-6, IL-4 and IL-10 in TAM supernatants. TAMs enhanced CRC cell proliferation and invasion via IL-6, and then activated the IL-6R/STAT3 pathway in CRC cells. However, CPEB3 reduced the IL-6R protein levels by directly binding to IL-6R mRNA, leading to decreased phosphorylated-STAT3 expression in CRC cells. CCL2 was significantly increased in CPEB3 knockdown cells, while CCL2 antibody treatment rescued the effect of CPEB3 knockdown in promoting CD163 TAM polarization. Eventually, we confirmed that CPEB3 inhibits tumor progression and M2-like TAM polarization in vivo.

CONCLUSIONS

CPEB3 is involved in the crosstalk between CRC cells and TAMs by targeting IL-6R/STAT3 signaling.

摘要

背景

癌细胞与肿瘤相关巨噬细胞(TAMs)之间的串扰介导了结直肠癌(CRC)的肿瘤进展。细胞质多聚腺苷酸化元件结合蛋白 3(CPEB3)已被证明在 CRC 中具有肿瘤抑制作用。

方法

检测 CRC 组织中 CPEB3、CD68、CD86 和 CD163 的表达。构建过表达 CPEB3 的 SW480 或 HCT116 细胞以及敲低 CPEB3 的 LoVo 或 RKO 细胞。将稳定转染的 CRC 细胞与 THP-1 巨噬细胞共培养,以确定 CRC 细胞的恶性表型、巨噬细胞极化和分泌信号。在裸鼠中证实 CPEB3 对肿瘤进展和 M2 样 TAM 极化的抑制作用。

结果

CRC 中 CPEB3 表达降低与 CD86 TAMs 减少和 CD163 TAMs 增多有关。CRC 细胞中 CPEB3 的敲低增加了 CD163 TAMs 的数量,并增加了 TAM 上清液中 IL1RA、IL-6、IL-4 和 IL-10 的表达。TAMs 通过 IL-6 增强 CRC 细胞的增殖和侵袭,然后激活 CRC 细胞中的 IL-6R/STAT3 通路。然而,CPEB3 通过直接结合 IL-6R mRNA 降低 IL-6R 蛋白水平,导致 CRC 细胞中磷酸化-STAT3 表达减少。CCL2 在 CPEB3 敲低细胞中显著增加,而 CCL2 抗体处理挽救了 CPEB3 敲低促进 CD163 TAM 极化的作用。最终,我们证实 CPEB3 在体内抑制肿瘤进展和 M2 样 TAM 极化。

结论

CPEB3 通过靶向 IL-6R/STAT3 信号通路参与 CRC 细胞与 TAMs 的串扰。

https://cdn.ncbi.nlm.nih.gov/pmc/blobs/d433/7353816/a463cfb03fea/13046_2020_1637_Fig1_HTML.jpg

文献AI研究员

20分钟写一篇综述,助力文献阅读效率提升50倍。

立即体验

用中文搜PubMed

大模型驱动的PubMed中文搜索引擎

马上搜索

文档翻译

学术文献翻译模型,支持多种主流文档格式。

立即体验