Suppr超能文献

由黏连蛋白和 CTCF 环介导的三维基因组组织对小鼠肝脏中性别偏向性染色质相互作用和基因表达的影响。

Impact of 3D genome organization, guided by cohesin and CTCF looping, on sex-biased chromatin interactions and gene expression in mouse liver.

机构信息

Department of Biology and Bioinformatics Program, Boston University, 5 Cummington Mall, Boston, MA, 02215, USA.

出版信息

Epigenetics Chromatin. 2020 Jul 17;13(1):30. doi: 10.1186/s13072-020-00350-y.

Abstract

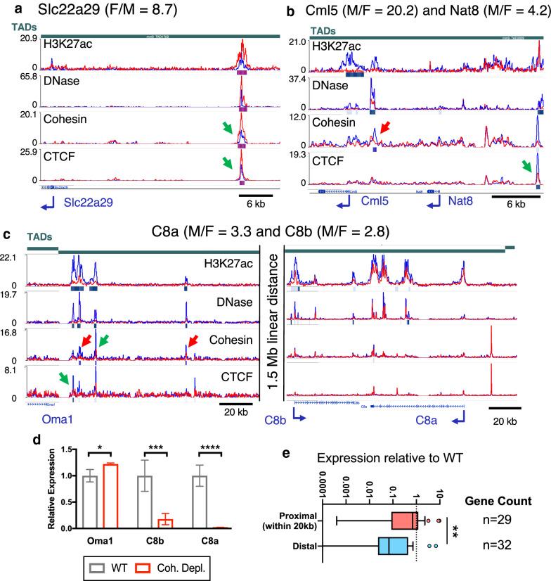
Several thousand sex-differential distal enhancers have been identified in mouse liver; however, their links to sex-biased genes and the impact of any sex-differences in nuclear organization and chromatin interactions are unknown. To address these issues, we first characterized 1847 mouse liver genomic regions showing significant sex differential occupancy by cohesin and CTCF, two key 3D nuclear organizing factors. These sex-differential binding sites were primarily distal to sex-biased genes but rarely generated sex-differential TAD (topologically associating domain) or intra-TAD loop anchors, and were sometimes found in TADs without sex-biased genes. A substantial subset of sex-biased cohesin-non-CTCF binding sites, but not sex-biased cohesin-and-CTCF binding sites, overlapped sex-biased enhancers. Cohesin depletion reduced the expression of male-biased genes with distal, but not proximal, sex-biased enhancers by >10-fold, implicating cohesin in long-range enhancer interactions regulating sex-biased genes. Using circularized chromosome conformation capture-based sequencing (4C-seq), we showed that sex differences in distal sex-biased enhancer-promoter interactions are common. Intra-TAD loops with sex-independent cohesin-and-CTCF anchors conferred sex specificity to chromatin interactions indirectly, by insulating sex-biased enhancer-promoter contacts and by bringing sex-biased genes into closer proximity to sex-biased enhancers. Furthermore, sex-differential chromatin interactions involving sex-biased gene promoters, enhancers, and lncRNAs were associated with sex-biased binding of cohesin and/or CTCF. These studies elucidate how 3D genome organization impacts sex-biased gene expression in a non-reproductive tissue through both direct and indirect effects of cohesin and CTCF looping on distal enhancer interactions with sex-differentially expressed genes.

摘要

已经在小鼠肝脏中鉴定出了数千个性别差异的远端增强子;然而,它们与性别偏向基因的联系以及核组织和染色质相互作用中任何性别差异的影响尚不清楚。为了解决这些问题,我们首先描述了 1847 个在雄性和雌性肝脏中具有显著性别差异的染色质结合区域,这些区域的染色质结合由两个关键的 3D 核组织因子——黏连蛋白和 CTCF 决定。这些性别差异的结合位点主要位于性别偏向基因的远端,但很少产生性别差异的 TAD(拓扑关联域)或 intra-TAD 环锚,并且有时在没有性别偏向基因的 TAD 中发现。大量的性别偏向黏连蛋白非 CTCF 结合位点,而不是性别偏向黏连蛋白和 CTCF 结合位点,与性别偏向增强子重叠。黏连蛋白耗竭减少了具有远端而非近端性别偏向增强子的雄性偏向基因的表达超过 10 倍,表明黏连蛋白在调节性别偏向基因的长程增强子相互作用中发挥作用。使用基于环状染色体构象捕获的测序(4C-seq),我们表明,远端性别偏向增强子-启动子相互作用的性别差异是常见的。具有性别独立性黏连蛋白和 CTCF 锚的 intra-TAD 环间接地赋予染色质相互作用以性别特异性,通过隔离性别偏向的增强子-启动子接触,并使性别偏向基因更接近性别偏向增强子。此外,涉及性别偏向基因启动子、增强子和 lncRNA 的性别差异染色质相互作用与性别偏向的黏连蛋白和/或 CTCF 结合有关。这些研究阐明了 3D 基因组组织如何通过黏连蛋白和 CTCF 环对远端增强子与性别差异表达基因相互作用的直接和间接影响,影响非生殖组织中性别偏向基因的表达。

https://cdn.ncbi.nlm.nih.gov/pmc/blobs/be96/7368777/51ae0143335d/13072_2020_350_Fig1_HTML.jpg

文献AI研究员

20分钟写一篇综述,助力文献阅读效率提升50倍。

立即体验

用中文搜PubMed

大模型驱动的PubMed中文搜索引擎

马上搜索

文档翻译

学术文献翻译模型,支持多种主流文档格式。

立即体验